DampedBessel#

Description#

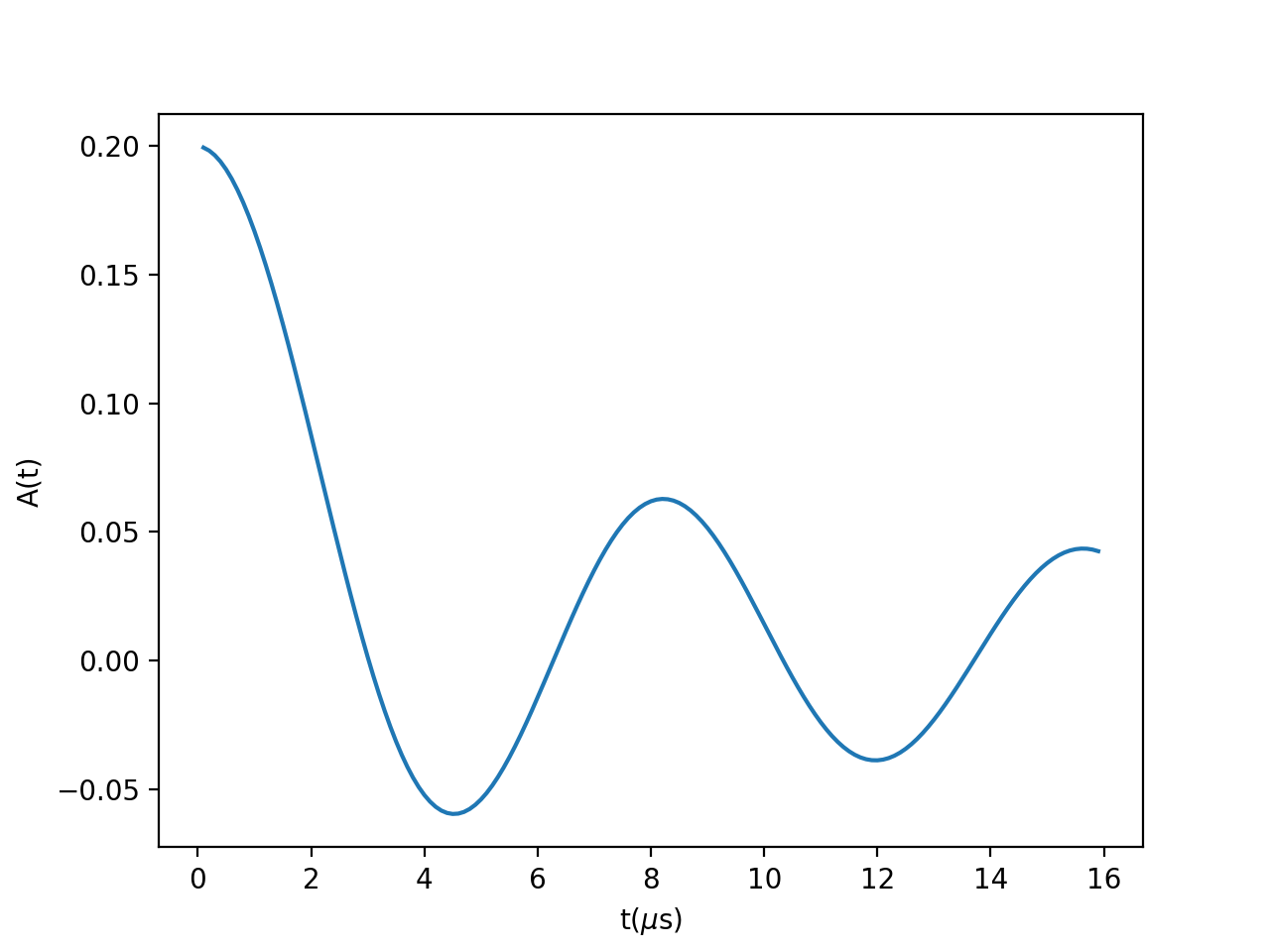
A bessel function with damped oscillation that could apply to incommensurate magnetic structures or spin density waves.

\[A(t)= A_0e^{-\lambda_\text{L}t}\left( (1-f_L)e^{-\lambda_\text{T}t}J_0(\omega_\mu t + \phi) + f_L\right)\]

where,

\(A_0\) is the amplitude of asymmetry,

\(J_0(x)\) is the Bessel function of the first kind,

\(\lambda_\text{T}\) is the damping of the oscillation,

\(\lambda_\text{L}\) is the dynamic longitudinal spin relaxation rate,

\(B\) (G) is the B-field,

and \(\phi\) is the phase.

(Source code, png, hires.png, pdf)

../../_images/DampedBessel-1.png

Properties (fitting parameters)#

Name

Default

Description

A0

0.2

Asymmetry

Phi

0.0

Phase (rad)

Field

10.0

B Field (G)

LambdaL

0.1

Dynamic longitudinal spin relaxation rate

LambdaT

0.1

Damping of the oscillation

FractionL

0.1

Fraction of longitudinal signal component

References#

[1] D.E. MacLaughlin, PRB 89 144419 (2014).

Categories: FitFunctions | Muon\MuonSpecific

Source#

Python: DampedBessel.py