GauBroadGauKT#

Description#

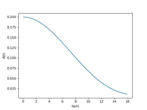
Gaussian-Broadened Gaussian Kubo-Toyabe relaxation function given by:

\[A(t)=A_0\left(\frac{1}{3}+\frac{2}{3}\left(\frac{1+R^2}{1+R^2+R^2\Delta^2_\text{eff}t^2}\right)^{\frac{3}{2}}\left(1- \frac{\Delta^2_\text{eff}t^2}{1+R^2+R^2\Delta^2_\text{eff}t^2}\right)exp\left(\frac{-\Delta^2_\text{eff}t^2}{2(1+R^2+R^2\Delta^2_\text{eff}t^2)}\right)\right)\]

where \(R\) and \(\Delta^2_\text{eff}\) are defined by,

\[R = \frac{\omega}{\Delta_0},\]
\[\Delta^2_\text{eff} = \Delta^2_0 + \omega^2,\]

where,

\(A_0\) is the amplitude,

\(R\) the Broadening ratio,

\(\Delta_0\) is the central width,

\(\omega\) is the rms width,

and \(\Delta_{eff}\) is the effective width.

(Source code, png, hires.png, pdf)

../../_images/GauBroadGauKT-1.png

Properties (fitting parameters)#

Name

Default

Description

A0

0.2

R

0.1

Broadening ratio

Delta0

0.1

Central Field width

References#

[1] D.R. Noakes et al, PRB 56 2352 (1997).

[2] D.E. Maclaughlin et al, PRB 89 144419 (2014).

Categories: FitFunctions | Muon\MuonSpecific

Source#

Python: GauBroadGauKT.py