ZFMuonium#

Description#

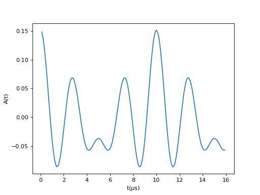
ZF rotation for axial muonium

\[A(t)=\frac{A_0}{6}\{A_1\cos(\omega_{1}+\phi)+A_2\cos(\omega_{2}+\phi)+A_{3}\cos(\omega_{3}+\phi)\}\]

and,

\[\delta= \frac{\chi}{\sqrt{1+\chi^2}},\]
\[\omega_{1}= 2\pi(\text{FreqA} - \text{FreqD}),\]
\[\omega_{2}= 2\pi\left(\text{FreqA} + \frac{\text{FreqD}}{2}\right),\]
\[\omega_{3}= 3\pi \text{FreqD},\]
\[A_{i}=\frac{1}{(1+(\omega_{i}/(2\pi F_\text{cut}))^2)}, 0<i<4\]

where,

\(A_0\) is the amplitude,

FreqA (MHz) is the isotropic hyperfine coupling constant,

FreqD (MHz) is the anisotropic hyperfine coupling constant,

\(F_\text{cut}\) is the frequency cut,

and \(\phi\) (rad) is the phase at time \(t=0\) .

(Source code, png, hires.png, pdf)

../../_images/ZFMuonium-1.png

Properties (fitting parameters)#

Name

Default

Description

A0

0.2

FreqA

0.3

Isotropic hyperfine coupling constant (MHz)

FreqD

0.2

Anisotropic hyperfine coupling constant (MHz)

FCut

1.0

Frequency cut (MHz)

Phi

0.0

Phase

References#

[1] P. Percival, TRIUMF Summer Institute 2011.

Categories: FitFunctions | Muon\MuonSpecific

Source#

Python: ZFMuonium.py