IndirectTransmissionMonitor v1

../_images/IndirectTransmissionMonitor-v1_dlg.png

IndirectTransmissionMonitor dialog.

Summary

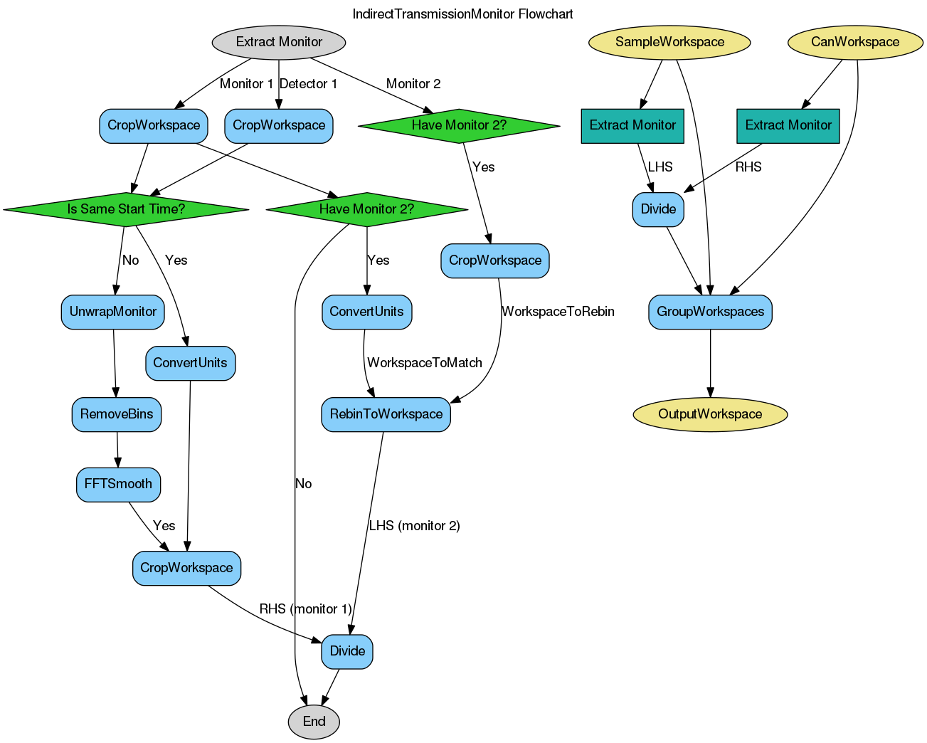
Calculates the sample transmission using the raw data files of the sample and its background or container.

Properties

Name Direction Type Default Description
SampleWorkspace Input Workspace Mandatory Sample workspace
CanWorkspace Input Workspace Mandatory Background/can workspace
OutputWorkspace Output Workspace Mandatory Output workspace group

Description

Calculates the sample transmission using the raw data files of the sample and its background or container by dividing the monitor spectrum of the sample workspace by that of the container.

If the instrument has both incident and transmission monitors then the incident monitor is first divided by the transmission monitor.

It is assumed that the name of the incident monitor is monitor2 and the name of the transmission monitor is monitor1.

Usage

Note

To run these usage examples please first download the usage data, and add these to your path. In MantidPlot this is done using Manage User Directories.

Example - Create mapping file for IRIS

sample_ws = Load('IRS26176.RAW')
can_ws = Load('IRS26173.RAW')

transmission_ws = IndirectTransmissionMonitor(SampleWorkspace=sample_ws, CanWorkspace=can_ws)

print(', '.join(transmission_ws.getNames()))

Output:

sample_ws_Sam, sample_ws_Can, sample_ws_Trans

Categories: Algorithms | Workflow\Inelastic | Inelastic\Indirect

Source

Python: IndirectTransmissionMonitor.py (last modified: 2017-04-20)