DetectorDiagnostic v1

../_images/DetectorDiagnostic-v1_dlg.png

DetectorDiagnostic dialog.

Summary

Identifies histograms and their detectors that have total numbers of counts over a user defined maximum or less than the user define minimum.

Properties

Name Direction Type Default Description
InputWorkspace Input MatrixWorkspace Mandatory Name of the integrated detector vanadium (white beam) workspace.
HardMaskWorkspace Input MatrixWorkspace   A hard mask to apply to the inputworkspace
OutputWorkspace Output MatrixWorkspace Mandatory A MaskWorkspace containing the masked spectra as zeroes and ones.
StartWorkspaceIndex Input number 0 The index number of the first spectrum to include in the calculation (default 0)
EndWorkspaceIndex Input number Optional The index number of the last spectrum to include in the calculation (default the last histogram)
RangeLower Input number Optional No bin with a boundary at an x value less than this will be used in the summation that decides if a detector is ‘bad’ (default: the start of each histogram)
RangeUpper Input number Optional No bin with a boundary at an x value higher than this value will be used in the summation that decides if a detector is ‘bad’ (default: the end of each histogram)
LowThreshold Input number 0 Spectra whose total number of counts are equal to or below this value will be marked bad (default 0)
HighThreshold Input number Optional Spectra whose total number of counts are equal to or above this value will be marked bad (default off)
LevelsUp Input number 0 Levels above pixel that will be used to compute the median. If no level is specified, or 0, the median is over the whole instrument.
SignificanceTest Input number 0 Error criterion as a multiple of error bar i.e. to fail the test, the magnitude of the difference with respect to the median value must also exceed this number of error bars
LowThresholdFraction Input number 0.1 Lower acceptable bound as fraction of median value
HighThresholdFraction Input number 1.5 Upper acceptable bound as fraction of median value
LowOutlier Input number 0.01 Lower bound defining outliers as fraction of median value
HighOutlier Input number 100 Upper bound defining outliers as fraction of median value
CorrectForSolidAngle Input boolean False Flag to correct for solid angle efficiency. False by default.
ExcludeZeroesFromMedian Input boolean False If false (default) zeroes will be included in the median calculation, otherwise they will not be included but they will be left unmasked
DetVanCompare Input MatrixWorkspace   Name of a matching second detector vanadium run from the same instrument. It must be treated in the same manner as the input detector vanadium.
DetVanRatioVariation Input number 1.1 Identify spectra whose total number of counts has changed by more than this factor of the median change between the two input workspaces
SampleTotalCountsWorkspace Input MatrixWorkspace   A sample workspace integrated over the full axis range.
SampleBackgroundWorkspace Input MatrixWorkspace   A sample workspace integrated over the background region.
SampleBkgLowAcceptanceFactor Input number 0 Low threshold for the background check MedianDetectorTest.
SampleBkgHighAcceptanceFactor Input number 5 High threshold for the background check MedianDetectorTest.
SampleBkgSignificanceTest Input number 3.3 Error criterion as a multiple of error bar i.e. to fail the test, the magnitude of the difference with respect to the median value must also exceed this number of error bars
SampleCorrectForSolidAngle Input boolean False Flag to correct for solid angle efficiency for background check MedianDetectorTest. False by default.
SampleWorkspace Input MatrixWorkspace   A sample workspace. This is used in the PSD Bleed calculation.
MaxTubeFramerate Input number 0 The maximum rate allowed for a tube in counts/us/frame.
NIgnoredCentralPixels Input number 80 The number of pixels about the centre to ignore.
NumberOfFailures Output number    

Description

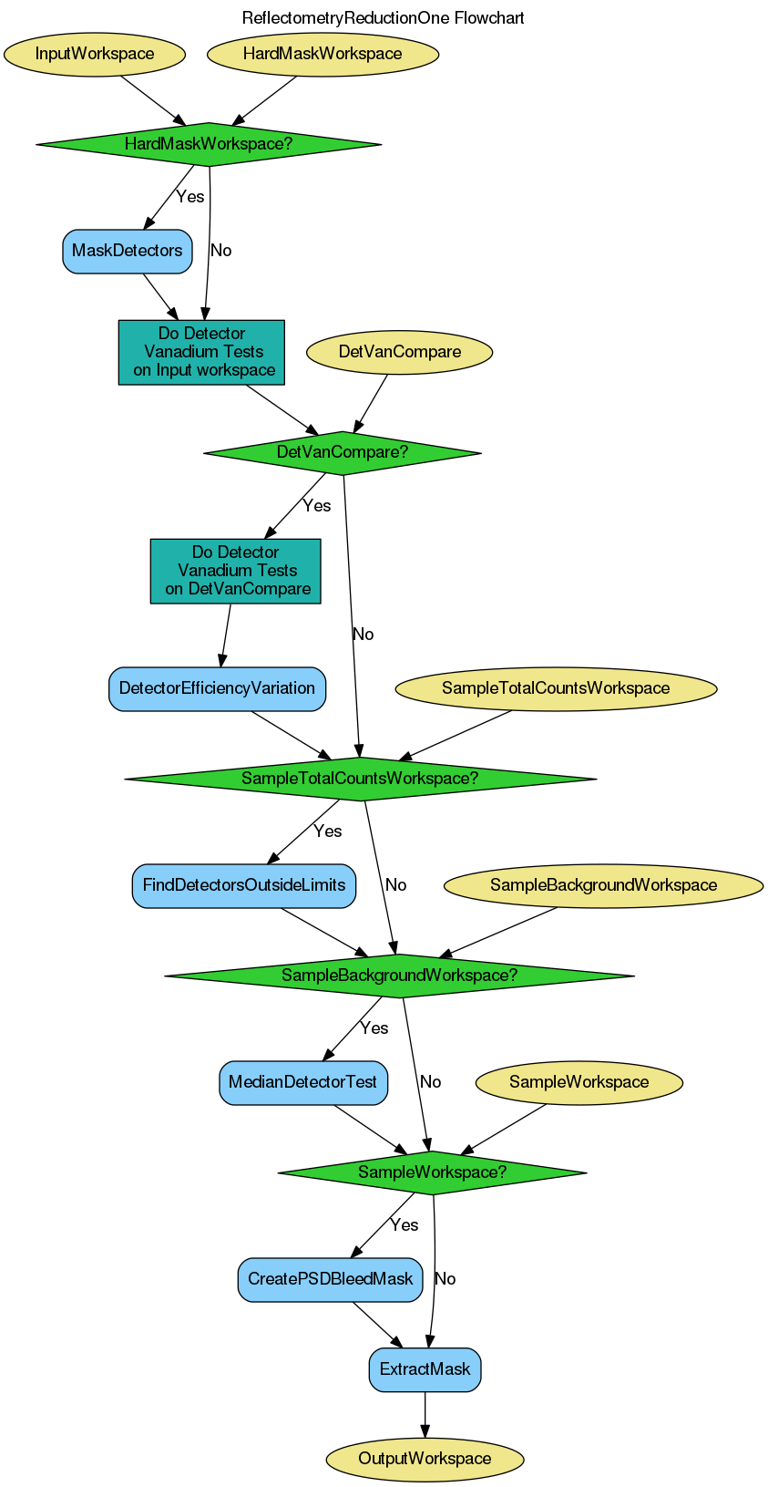
This algorithm is a C++ replacement for the Python diagnostics.diagnose function located in the scripts/inelastic directory. The algorithm expects processed workspaces as input just as the other function did. The main functionality of the algorithm is to determine issues with detector vanadium runs and mask out bad pixels. The algorithms that are run on the detector vanadium are FindDetectorsOutsideLimits v1 and MedianDetectorTest v1. It also performs a second set of diagnostics on another detector vanadium run and DetectorEfficiencyVariation v1 on the two. The algorithm also checks processed sample workspaces (total counts and background) for bad pixels as well. The total counts workspace is tested with FindDetectorsOutsideLimits v1. The background workspace is run through MedianDetectorTest v1. A processed sample workspace can be given to perform and CreatePSDBleedMask v1 will be run on it.

Workflow

Parameters for the child algorithms are not shown due to the sheer number. They are passed onto child algorithms that under the same name, except

  • LowThreshold and HighThresold are not passed onto FindDetectorsOutsideLimits v1, but are set as 1.0e-10 and 1.0e100 respectively.
  • LowOutLier, HighOutlier and ExcludeZeroesFromMedian are not passed onto MedianDetectorTest v1, but are set as 0.0, 1.0e100 and true respectively.
  • DetVanRatioVariation is passed onto DetectorEfficiencyVariation v1 as Variation.
  • SampleBkgLowAcceptanceFactor, SampleBkgHighAcceptanceFactor, SampleBkgSignificanceTest and SampleCorrectForSolidAngle are passed onto MedianDetectorTest v1 as LowThreshold, HighThreshold, SignicanceTest and CorrectForSolidAngle respectively.

Numerous uses of MaskDetectors v1 are not shown and can be taken be be executed whenever appropriate. Also the output property NumberOfFailures from the executed child algorithms are added together to form the NumberOfFailures output by the main algorithm.

../_images/DetectorDiagnostic-v1_wkflw.png

Categories: Algorithms | Diagnostics | Workflow\Diagnostics

Source

C++ source: DetectorDiagnostic.cpp (last modified: 2017-01-27)

C++ header: DetectorDiagnostic.h (last modified: 2018-04-09)