IqtFitMultiple v1

../_images/IqtFitMultiple-v1_dlg.png

IqtFitMultiple dialog.

Summary

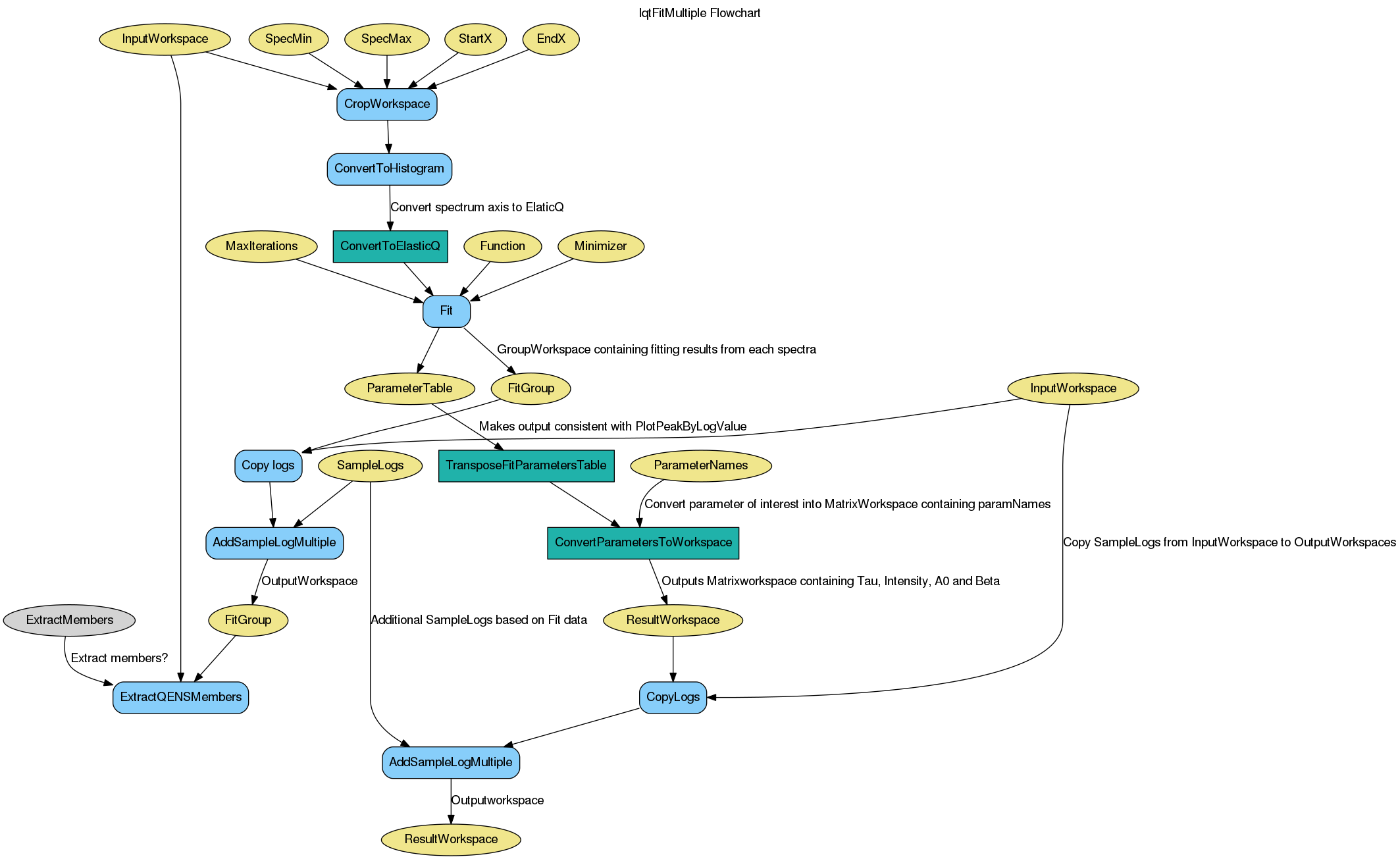
Fits an *_iqt file generated by I(Q,t).

Properties

Name Direction Type Default Description
InputWorkspace Input MatrixWorkspace Mandatory The _iqt.nxs InputWorkspace used by the algorithm
Function InOut Function Mandatory The function to use in fitting
FitType Input string   The type of fit being carried out
StartX Input number 0 The first value for X
EndX Input number 0.2 The last value for X
SpecMin Input number 0 Minimum spectra in the workspace to fit
SpecMax Input number 1 Maximum spectra in the workspace to fit
Minimizer Input string Levenberg-Marquardt The minimizer to use in fitting
MaxIterations Input number 500 The Maximum number of iterations for the fit
ConstrainIntensities Input boolean False If the Intensities should be constrained during the fit
ExtractMembers Input boolean False If true, then each member of the fit will be extracted, into their own workspace. These workspaces will have a histogram for each spectrum (Q-value) and will be grouped.
OutputResultWorkspace Output MatrixWorkspace Mandatory The output workspace containing the results of the fit data
OutputParameterWorkspace Output TableWorkspace Mandatory The output workspace containing the parameters for each fit
OutputWorkspaceGroup Output WorkspaceGroup Mandatory The OutputWorkspace group Data, Calc and Diff, values for the fit of each spectra

Description

Fits an *_iqt file generated by Iqt using one of the specified functions. The functions available are either one or two exponentials (Intensity \times exp[-(x/\tau)]), a stretched exponential (Intensity \times exp[-(x/\tau)]\beta) or a combination of both an exponential and stretched exponential.

This routine was originally part of the MODES package.

Usage

Example - Running IqtFitMultiple on an reduced workspace.

#Load in iqt data
input_ws = Load(Filename='iris26176_graphite002_iqt.nxs')
function = r'name=LinearBackground,A0=0.027668,A1=0,ties=(A1=0);name=UserFunction,Formula=Intensity*exp(-(x/Tau)^Beta),Intensity=0.972332,Tau=0.0247558,Beta=1;ties=(f1.Intensity=1-f0.A0)'

#run IqtFitMultiple
result, params, fit_group = IqtFitMultiple(InputWorkspace=input_ws, Function=function, FitType='1S_s', StartX=0, EndX=0.2, SpecMin=0, SpecMax=16)

Categories: Algorithms | Workflow\MIDAS

Source

Python: IqtFitMultiple.py (last modified: 2018-05-14)