MolDyn v1

../_images/MolDyn-v1_dlg.png

MolDyn dialog.

Summary

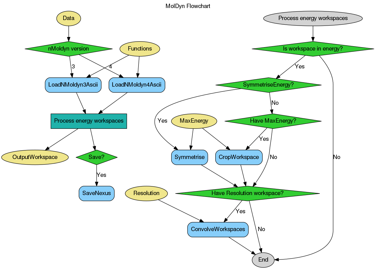
Imports and processes simulated functions from nMOLDYN.

Properties

Name Direction Type Default Description
Data Input string Mandatory  
Functions Input str list   A list of function to load
Resolution Input Workspace   Resolution workspace
MaxEnergy Input number Optional Crop the result spectra at a given energy (leave blank for no crop)
SymmetriseEnergy Input boolean False Symmetrise functions in energy about x=0
OutputWorkspace Output Workspace Mandatory Output workspace name

Description

This algorithm is used to load and process simualtion data from the nMOLDYN package.

Currently this supports loading the .cdl and .dat files created by version 3 of nMOLDYN (using the LoadNMoldyn3Ascii algorithm).

When loading from a .cdl file from nMOLDYN 3 one or multiple functions can be loaded, when loading a single function an instrument resolution workspace can be provided which the loaded function is convoluted with to allow comparison with actual instrument data.

When loading from a .dat file from nMOLDYN 3 function selection and convolution with an instrument resolution are unavailable.

Usage

Note

To run these usage examples please first download the usage data, and add these to your path. In MantidPlot this is done using Manage User Directories.

Example - Loading a simulation from a CDL file.

out_ws_group = MolDyn(Data='NaF_DISF.cdl',
                      Functions=['Fqt-total', 'Sqw-total'])

for ws_name in out_ws_group.getNames():
  print(ws_name)

Output:

NaF_DISF_Fqt-total
NaF_DISF_Sqw-total

Categories: Algorithms | Workflow\Inelastic | Inelastic\DataHandling | Simulation

Source

Python: MolDyn.py (last modified: 2016-10-12)