MuscatSofQW v1

../_images/MuscatSofQW-v1_dlg.png

MuscatSofQW dialog.

Summary

Calculates an S(Q, w) from fitted parameters for use in Muscat.

Properties

Name Direction Type Default Description
SampleWorkspace Input MatrixWorkspace Mandatory Name for the input Sample workspace.
ResolutionWorkspace Input MatrixWorkspace Mandatory Name for the input Resolution workspace.
ParameterWorkspace Input MatrixWorkspace Mandatory Name for the input Parameters workspace.
EnergyMax Input number 0.5 Energy maximum
EnergyInc Input number 0.005 Energy increment
OutputWorkspace Output MatrixWorkspace Mandatory Output workspace in S(Q, w)

Description

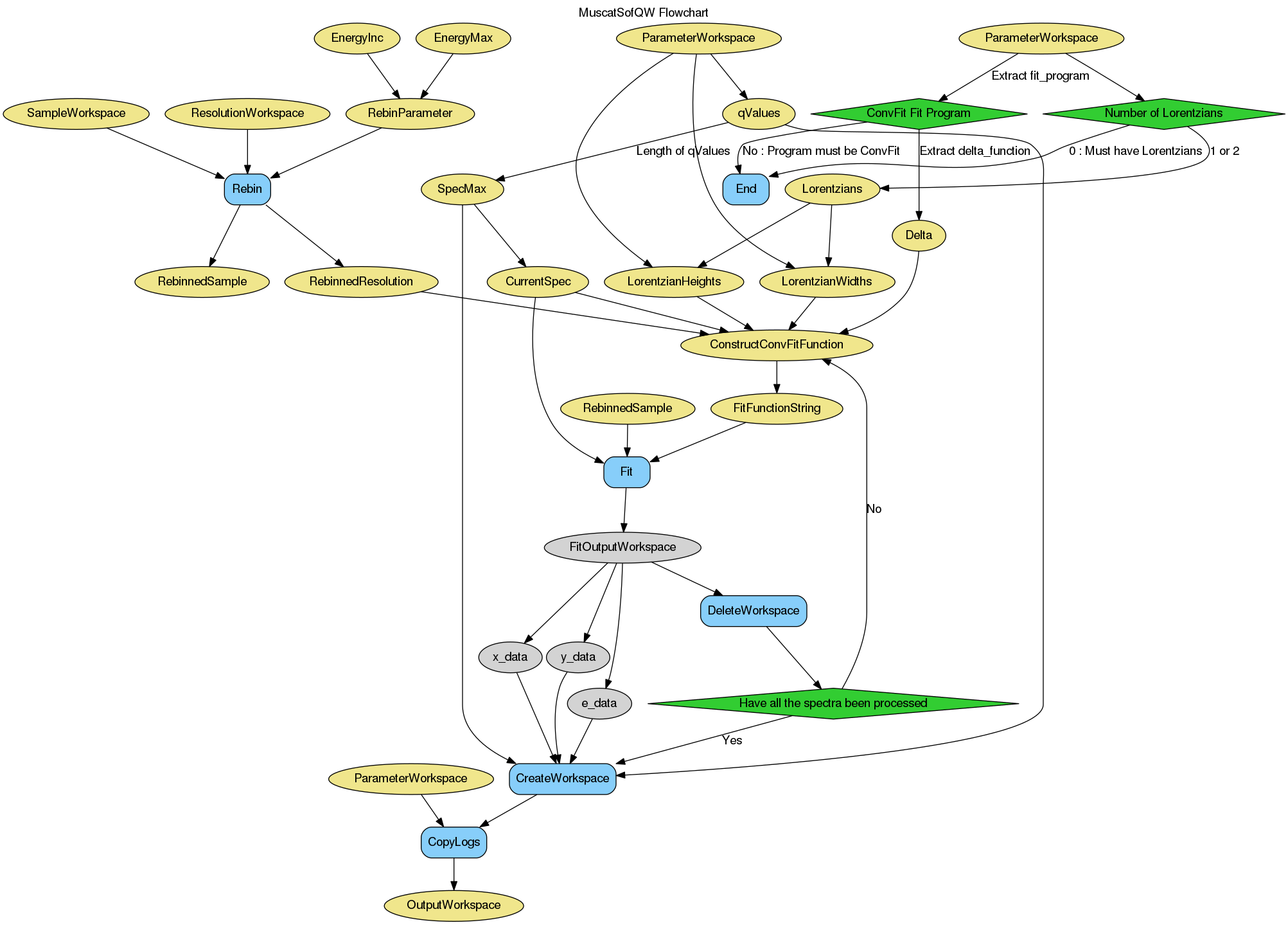
This algorithm calculates an S(Q, w) from the fitted results of a ConvFit: one or two Lorentzians. The Q, w range is that for the input _red workspace. A resolution _res is also needed for the elastic/delta-function peak.

The object is to create a S(Q, w) with an energy range greater than that of the measured Q, w to provide a better calculation for multiple scattering.

The ParameterWorkspace workspace must contain the following sample logs present when using ConvFit to fit either one or two Lorentzians:

  • program=”ConvFit”
  • ‘lorenztians’

Usage

Example - MuscatSofQW

sample = Load('irs26176_graphite002_red.nxs')
resolution = Load('irs26173_graphite002_res.nxs')
parameters = Load('irs26176_graphite002_conv_1LFixF_s0_to_9_Result.nxs')

sqw = MuscatSofQW(SampleWorkspace=sample,
                  ResolutionWorkspace=resolution,
                  ParameterWorkspace=parameters)

print('S(Q, w) workspace is intensity as a function of {0} and {1}'.format(
      sqw.getAxis(0).getUnit().unitID(),
      sqw.getAxis(1).getUnit().unitID()))

Output:

S(Q, w) workspace is intensity as a function of Energy and MomentumTransfer

Categories: Algorithms | Workflow\MIDAS

Source

Python: MuscatSofQW.py (last modified: 2016-11-29)