ProcessIndirectFitParameters v1

../_images/ProcessIndirectFitParameters-v1_dlg.png

ProcessIndirectFitParameters dialog.

Summary

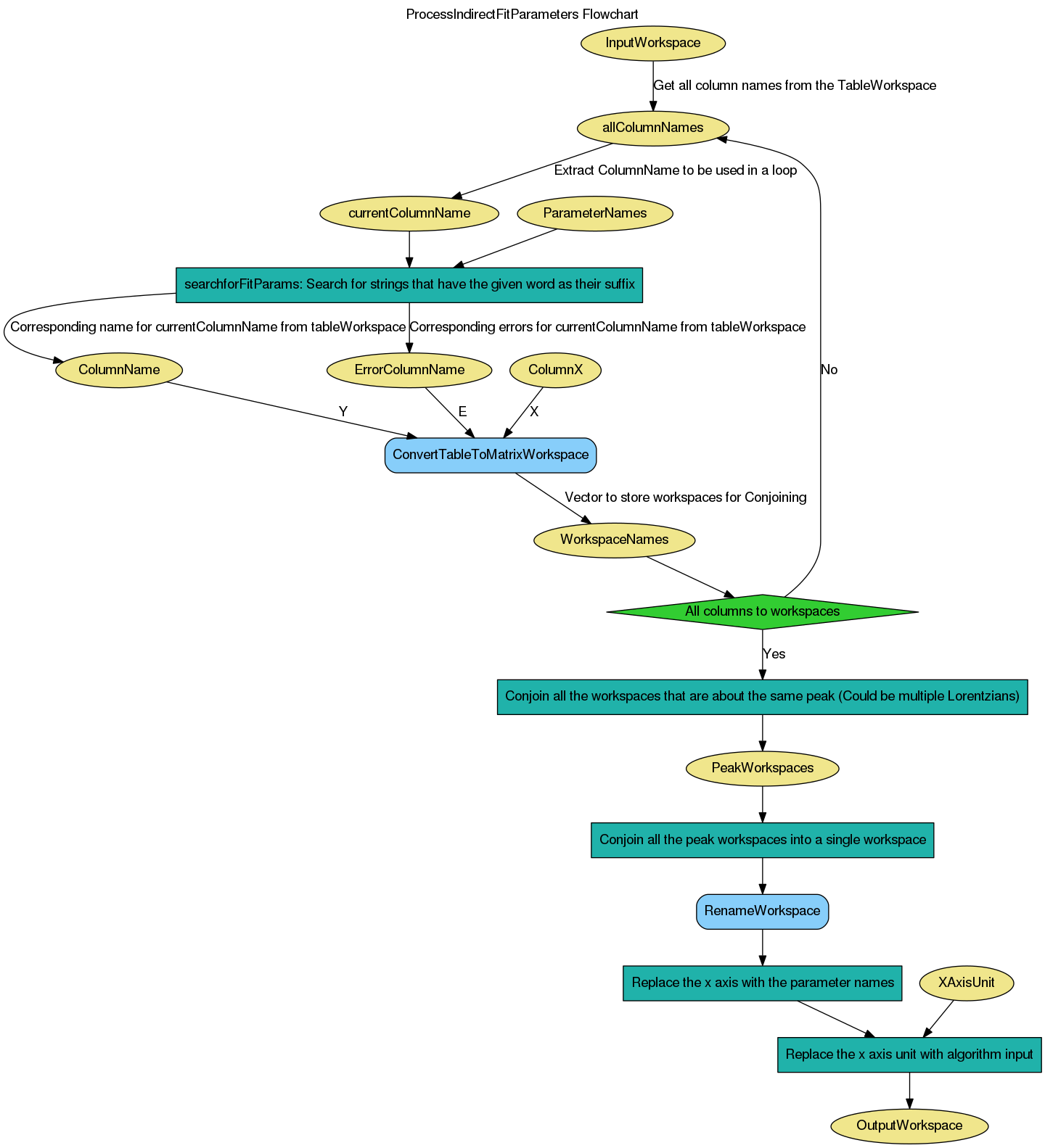
Convert a parameter table output by PlotPeakByLogValue to a MatrixWorkspace.

Properties

Name Direction Type Default Description
InputWorkspace Input TableWorkspace Mandatory The table workspace to convert to a MatrixWorkspace.
ColumnX Input string Mandatory The column in the table to use for the x values.
ParameterNames Input str list Mandatory List of the parameter names to add to the workspace.
XAxisUnit Input string   The unit to assign to the X Axis. Allowed values: [‘Degrees’, ‘DeltaE’, ‘DeltaE_inFrequency’, ‘DeltaE_inWavenumber’, ‘dSpacing’, ‘dSpacingPerpendicular’, ‘Empty’, ‘Energy’, ‘Energy_inWavenumber’, ‘Label’, ‘Momentum’, ‘MomentumTransfer’, ‘QSquared’, ‘SpinEchoLength’, ‘SpinEchoTime’, ‘Time’, ‘TOF’, ‘Wavelength’, ‘’]
StartRowIndex Input number Optional The start row index to include in the output matrix workspace.
EndRowIndex Input number Optional The end row index to include in the output matrix workspace.
OutputWorkspace Output MatrixWorkspace Mandatory The name to give the output workspace

Description

An Algorithm designed to allow for the TableWorkspace output of the PlotPeakByLogValue algorithm to be transformed into a Matrix workspace based on the desired parameters.

Usage

Example - ProcessIndirectFitParameters

# Create a host workspace
tws = WorkspaceFactory.createTable()
tws.addColumn("double", "A")
tws.addColumn("double", "B")
tws.addColumn("double", "B_Err")
tws.addColumn("double", "D")
tws.addRow([1,2,3,4])
tws.addRow([5,6,7,8])
tws.addRow([9,0,1,2])
tws.addRow([0,0,0,1])

# Add to Mantid Workspace list
mtd.addOrReplace("TableWs",tws)
wsName = "outputWorkspace"

# "D" is not included in the algorithm params list
ProcessIndirectFitParameters(tws, 'A', "B", OutputWorkspace=wsName)

wsOut = mtd[wsName]

# Print the result
print("{} is a {} and the Y values are:".format(wsOut, wsOut.id()))
print(wsOut.readY(0))

Output:

outputWorkspace is a Workspace2D and the Y values are:
    [ 2.  6.  0.  0.]

Categories: Algorithms | Workflow\MIDAS

Source

C++ source: ProcessIndirectFitParameters.cpp (last modified: 2018-06-28)

C++ header: ProcessIndirectFitParameters.h (last modified: 2018-06-28)