ReflectometryILLPreprocess v1

../_images/ReflectometryILLPreprocess-v1_dlg.png

ReflectometryILLPreprocess dialog.

Summary

Loads, merges, normalizes and subtracts background from ILL reflectometry data.

Properties

Name Direction Type Default Description
Run Input list of str lists   A list of input run numbers/files. Allowed values: [‘nxs’]
InputWorkspace Input MatrixWorkspace   An input workspace (units TOF) if no Run is specified.
BeamPositionWorkspace Input TableWorkspace   A beam position table corresponding to InputWorkspace.
BraggAngle Input number Optional A user-defined beam angle (unit degrees).
BeamCentre Input number Optional A workspace index corresponding to the beam centre.
OutputWorkspace Output MatrixWorkspace Mandatory The preprocessed output workspace (unit wavelength), single histogram.
SubalgorithmLogging Input string Logging OFF Enable or disable child algorithm logging. Allowed values: [‘Logging OFF’, ‘Logging ON’]
Cleanup Input string Cleanup ON Enable or disable intermediate workspace cleanup. Allowed values: [‘Cleanup ON’, ‘Cleanup OFF’]
DirectBeamPositionWorkspace Input TableWorkspace   A beam position table from a direct beam measurement.
WaterWorkspace Input MatrixWorkspace   A (water) calibration workspace (unit TOF).
SlitNormalisation Input string Slit Normalisation OFF Enable or disable slit normalisation. Allowed values: [‘Slit Normalisation OFF’, ‘Slit Normalisation ON’]
FluxNormalisation Input string Normalise To Time Neutron flux normalisation method. Allowed values: [‘Normalise To Time’, ‘Normalise To Monitor’, ‘Normalisation OFF’]
ForegroundHalfWidth Input int list   Number of foreground pixels at lower and higher angles from the centre pixel.
FlatBackground Input string Background Constant Fit Flat background calculation method for background subtraction. Allowed values: [‘Background Constant Fit’, ‘Background Linear Fit’, ‘Background OFF’]
LowAngleBkgOffset Input number 7 Distance of flat background region towards smaller detector angles from the foreground centre, in pixels.
LowAngleBkgWidth Input number 5 Width of flat background region towards smaller detector angles from the foreground centre, in pixels.
HighAngleBkgOffset Input number 7 Distance of flat background region towards larger detector angles from the foreground centre, in pixels.
HighAngleBkgWidth Input number 5 Width of flat background region towards larger detector angles from the foreground centre, in pixels.
OutputBeamPositionWorkspace Output TableWorkspace   Output the beam position table.

Description

This algorithm is the first step in the ILL reflectometry reduction workflow. It:

  1. loads data from disk
  2. merges the numors
  3. normalizes to a (water) reference (optional)
  4. normalizes to slit sizes (optional)
  5. normalizes to experiment time or monitor counts (optional)
  6. subtracts time-independent background (optional)
  7. converts to wavelength

The algorithm can be thought as an ‘advanced loader’, and should be used to load both direct beam and reflected beam measurements.

The OutputWorkspace can be further fed to ReflectometryILLSumForeground.

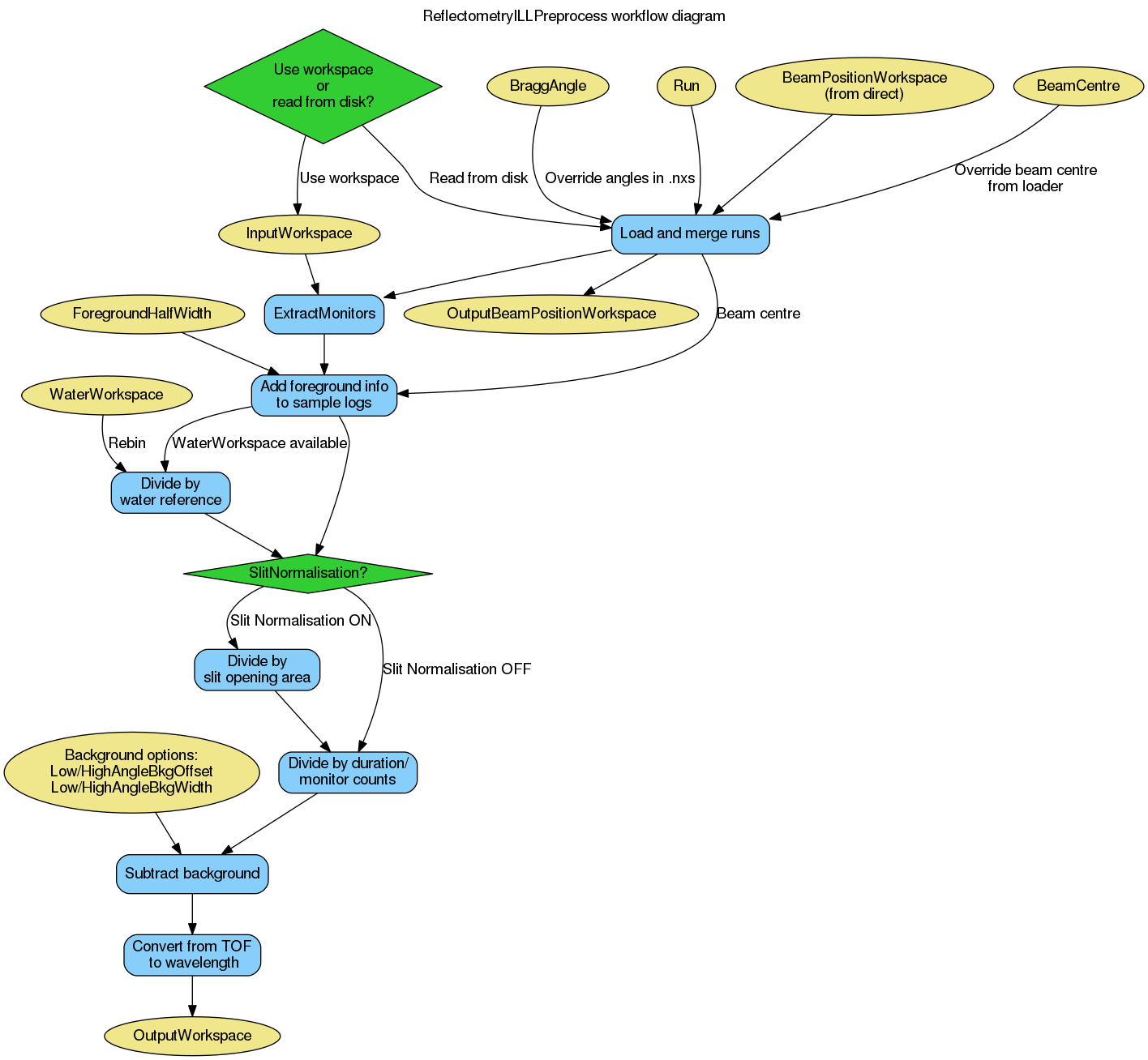
The workflow diagram below gives an overview of the algorithm:

../_images/ReflectometryILLPreprocess-v1_wkflw.png

Detector angles

The properties BeamCentre, BraggAngle and DirectBeamPositionWorkspace affect the pixel \theta angles. They map directly to the corresponding properties of LoadILLReflectometry. The BeamCentre property can be further used in determining the foreground pixels as discussed below.

Foreground and backgrounds

Foreground is a set of pixels intensities of which will be summed in ReflectometryILLSumForeground. However, foreground needs to be defined already in this algorithm as the information is needed for the background pixels. The foreground pixel information is stored in the sample logs of OutputWorkspace under the entries starting with foreground..

Background, on the other hand, is a set of pixels which are be used for fitting a constant or linear background by CalculatePolynomialBackground.

The foreground pixels are defined by the foreground centre and ForegroundHalfWidth property. In normal use cases, the foreground center (workspace index) is taken from the fitting in LoadILLReflectometry. This can be overriden by giving the pixel as BeamCentre. Fractional values are rounded to nearest integer. The full process of deciding the foreground centre is as follows:

  • If Run is given then data is loaded using LoadILLReflectometry:
  • If InputWorkspace is given:
    • If BeamPositionWorkspace is given, take the beam centre from there, round it to nearest integer and use as the foreground centre.
    • If BeamCentre is given, round the value to nearest integer and use as the foreground centre.
    • Otherwise fit the beam centre using similar method to LoadILLReflectometry and use the rounded result as the foreground centre.

ForegroundHalfWidth is a list of one or two values. If a single value is given, then this number of pixels on both sides of the centre pixel are included in the foreground. For example, ForegroundHalfWidth=[3] means three pixel on both sides are included, making the foreground seven pixels wide in total. ForegroundHalfWidth=[0] means that only the centre pixel is included. When two values are given, then the foreground is asymmetric around the centre. For instance, ForegroundHalfWidth[2,5] indicates that two pixel at lower \theta and five pixels at higher \theta are included in the foreground.

LowAngleBkgWidth and HighAngleBkgWidth define the number of the background fitting pixels at low and high \theta. Either one or both widths can be defined. The distance between the background pixels and the foreground can in turn be given by LowAngleBkgOffset and HighAngleBkgOffset.

The following figure exemplifies the foreground and background for the D17 instrument at ILL. Note, that in this particular case, the pixel indices increase with decreasing \theta.

(Source code, png, hires.png, pdf)

../_images/ReflectometryILLPreprocess-v1-1.png

Usage

Example - Load direct and reflected beams

from directtools import SampleLogs

# Use same foreground and background settings for direct and reflected
# beams.
# Python dictionaries can be passed to algorithms as 'keyword arguments'.
settings = {
    'ForegroundHalfWidth':[5],
    'LowAngleBkgOffset': 10,
    'LowAngleBkgWidth': 20,
    'HighAngleBkgOffset': 10,
    'HighAngleBkgWidth': 50
}

direct = ReflectometryILLPreprocess(
    Run='ILL/D17/317369.nxs',
    OutputBeamPositionWorkspace='direct_beam_pos',  # For reflected angle calibration.
    **settings
)

reflected = ReflectometryILLPreprocess(
    Run='ILL/D17/317370.nxs',
    DirectBeamPositionWorkspace='direct_beam_pos',
    **settings
)

# Check foreground settings from sample logs
logs = SampleLogs(reflected)
print('Reflected beam centre: {}'.format(logs.foreground.centre_workspace_index))
# Half widths + centre pixel
width = logs.foreground.last_workspace_index - logs.foreground.first_workspace_index + 1
print('Foreground width: {}'.format(width))

Output:

Reflected beam centre: 202
Foreground width: 11

Categories: Algorithms | ILL\Reflectometry | Workflow\Reflectometry

Source

Python: ReflectometryILLPreprocess.py (last modified: 2018-06-22)