ReflectometryReductionOne v2

../_images/ReflectometryReductionOne-v2_dlg.png

ReflectometryReductionOne dialog.

Summary

Reduces a single TOF/Lambda reflectometry run into a mod Q vs I/I0 workspace. Performs monitor normalization and transmission corrections.

Properties

Name Direction Type Default Description
InputWorkspace Input MatrixWorkspace Mandatory Run to reduce.
SummationType Input string SumInLambda The type of summation to perform. Allowed values: [‘SumInLambda’, ‘SumInQ’]
ReductionType Input string Normal The type of reduction to perform when summing in Q. Allowed values: [‘Normal’, ‘DivergentBeam’, ‘NonFlatSample’]
IncludePartialBins Input boolean False If true then partial bins at the beginning and end of the output range are included
ThetaIn Input number Optional Angle in degrees
ProcessingInstructions Input string Mandatory Grouping pattern on workspace indexes to yield only the detectors of interest. See GroupDetectors for details.
WavelengthMin Input number Mandatory Wavelength minimum in angstroms
WavelengthMax Input number Mandatory Wavelength maximum in angstroms
I0MonitorIndex Input number Optional I0 monitor workspace index
MonitorBackgroundWavelengthMin Input number Optional Wavelength minimum for monitor background subtraction in angstroms.
MonitorBackgroundWavelengthMax Input number Optional Wavelength maximum for monitor background subtraction in angstroms.
MonitorIntegrationWavelengthMin Input number Optional Wavelength minimum for integration in angstroms.
MonitorIntegrationWavelengthMax Input number Optional Wavelength maximum for integration in angstroms.
NormalizeByIntegratedMonitors Input boolean True Normalize by dividing by the integrated monitors.
FirstTransmissionRun Input MatrixWorkspace   First transmission run, or the low wavelength transmission run if SecondTransmissionRun is also provided.
SecondTransmissionRun Input MatrixWorkspace   Second, high wavelength transmission run. Optional. Causes the FirstTransmissionRun to be treated as the low wavelength transmission run.
Params Input dbl list   A comma separated list of first bin boundary, width, last bin boundary. These parameters are used for stitching together transmission runs. Values are in wavelength (angstroms). This input is only needed if a SecondTransmission run is provided.
StartOverlap Input number Optional Start wavelength for stitching transmission runs together. Only used if a second transmission run is provided.
EndOverlap Input number Optional End wavelength (angstroms) for stitching transmission runs together. Only used if a second transmission run is provided.
StrictSpectrumChecking Input boolean True Enforces spectrum number checking prior to normalization by transmission workspace. Applies to input workspace and transmission workspace.
CorrectionAlgorithm Input string None The type of correction to perform. Allowed values: [‘None’, ‘PolynomialCorrection’, ‘ExponentialCorrection’]
Polynomial Input dbl list   Coefficients to be passed to the PolynomialCorrection algorithm.
C0 Input number 0 C0 value to be passed to the ExponentialCorrection algorithm.
C1 Input number 0 C1 value to be passed to the ExponentialCorrection algorithm.
Diagnostics Input boolean False Whether to enable the output of interim workspaces for debugging purposes.
OutputWorkspace Output MatrixWorkspace Mandatory Output Workspace IvsQ.
OutputWorkspaceWavelength Output MatrixWorkspace   Output Workspace IvsLam. Intermediate workspace.

Description

This algorithm is not meant to be used directly by users. Please see ReflectometryReductionOneAuto v2 which is a facade over this algorithm.

This algorithm reduces a single reflectometry run into a mod Q vs I/I0 workspace. The mandatory input properties, WavelengthMin, WavelengthMax and ProcessingInstructions, must be manually set by the user. In addition, for the algorithm to be able to convert from wavelength to momentum transfer correctly, instrument components, specially detectors, must be located at the correct positions. The expected experimental setup for the algorithm to produce correct results is shown below, where the angle between the beam direction and the sample-to-detector vector must be 2\theta.

../_images/ReflectometryReductionOneDetectorPositions.png

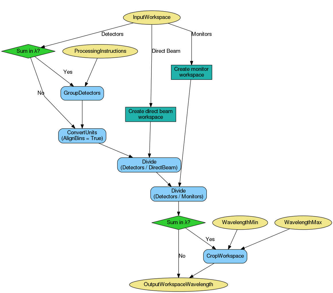
The figure below displays a high-level workflow diagram illustrating the main steps taking place in the reduction. For the sake of clarity, all possible steps are illustrated, even if some of them are optional.

../_images/ReflectometryReductionOne_HighLvl-v2_wkflw.png

First, the algorithm checks the X units of the input workspace. If the input workspace is already in wavelength, summation and normalization by monitors and direct beam are not performed, as it is considered that the input run was already reduced using this algorithm.

If summation is to be done in wavelength, then this is done first. The the conversion to wavelength and normalisation by monitors and direct beam is done, followed by the transmission correction. Transmission correction is always done, even if the input was already in wavelength. The resulting workspace is cropped in wavelength according to WavelengthMin and WavelengthMax, which are both mandatory properties.

If summation is to be done in Q, this is done after the normalisations and cropping, but again, only if the reduction has not already been done.

Finally, the output workspace in wavelength is converted to momentum transfer (Q).

Conversion to Wavelength

If summing in wavelength, detectors of interest are extracted and summed in TOF using GroupDetectors v2 with ProcessingInstructions as input. (If summing in Q, summation is not done yet as it is done in a later step after all normalisations have been done.) The workspace is then converted to wavelength with AlignBins set to True.

Next, normalization by direct beam and monitors is optionally done using Divide v1. A summary of the steps is shown in the workflow diagram below.

../_images/ReflectometryReductionOne_ConvertToWavelength-v2_wkflw.png

Create Direct Beam Workspace

Direct Beam and Monitor corrections can be applied to the workspace. These are both optional steps and will only take place if the required inputs are provided - otherwise, these steps will be skipped.

The region of direct beam is extracted from the input workspace in TOF using GroupDetectors v2 with RegionOfDirectBeam as input. This is only done if RegionOfDirectBeam is specified. The resulting workspace is converted to wavelength with AlignBins set to True.

../_images/ReflectometryReductionOne_DirectBeamCorrection-v2_wkflw.png

Create Monitor Workspace

Monitors are extracted from the input workspace in TOF using CropWorkspace v1 with I0MonitorIndex as input. The resulting workspace is converted to wavelength with AlignBins set to True. Monitor normalisation is only done if I0MonitorIndex, MonitorBackgroundWavelengthMin and MonitorBackgroundWavelengthMax are all specified.

Normalisation can be done by integrated monitors by setting NormalizeByIntegratedMonitors to true, in which case MonitorIntegrationWavelengthMin and MonitorIntegrationWavelengthMax are used as the integration range. If monitors are not integrated, detectors are rebinned to monitors using RebinToWorkspace v1 so that the normalization by monitors can take place.

../_images/ReflectometryReductionOne_MonitorCorrection-v2_wkflw.png

Transmission Correction

Transmission corrections can be optionally applied to the workspace resulting from the previous step. Transmission corrections can be either specified via transmission runs or specific correction algorithms.

../_images/ReflectometryReductionOne_TransmissionCorrection-v2_wkflw.png

When normalizing by transmission runs, i.e. when one or two transmission runs are given, the spectrum numbers in the transmission workspaces must be the same as those in the input run workspace. If spectrum numbers do not match, the algorithm will throw and exception and execution of the algorithm will be stopped. This behaviour can be optionally switched off by setting StrictSpectrumChecking to false, in which case a warning message will be shown instead.

When normalizing by transmission run, this algorithm will run CreateTransmissionWorkspace v2 as a child algorithm, with properties WavelengthMin, WavelengthMax, I0MonitorIndex, MonitorBackgroundWavelengthMin, MonitorBackgroundWavelengthMax, MonitorIntegrationWavelengthMin, MonitorIntegrationWavelengthMax, and ProcessingInstructions. In addition, when both FirstTransmissionRun and SecondTransmissionRun are provided the stitching parameters Params, as well as StartOverlap and EndOverlap will be used by CreateTransmissionWorkspace v2 to create the transmission workspace that will be used for the normalization.

If no transmission runs are provided, then algorithmic corrections can be performed instead by setting CorrectionAlgorithm to either PolynomialCorrection or ExponentialCorrection, the two possible types of corrections at the moment. If PolynomialCorrection, is selected, PolynomialCorrection v1 algorithm will be run, with this algorithm’s Polynomial property used as its Coefficients property. If the CorrectionAlgorithm property is set to ExponentialCorrection, then the ExponentialCorrection v1 algorithm is used, with C0 and C1 taken from the C0 and C1 properties.

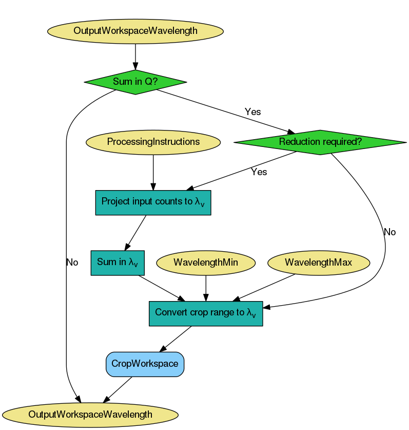
Sum in Q

If summing in Q, the summation is done now, after all normalisations and cropping have been done. As with summation in \lambda, the summation is only done if the reduction has not already been done.

The summation is done using the algorithm proposed by Cubitt et al (J. Appl. Crystallogr., 48 (6) (2015)). This involves a projection to an arbitrary reference angle, 2\theta_R, with a “virtual” wavelength, \lambda_v. This is the wavelength the neutron would have had if it had arrived at 2\theta_R with the same momentum transfer (Q).

Counts are considered to be spread evenly over the input pixel, and the top-left and bottom-right corner of the pixel are projected onto 2\theta_R giving a range in \lambda_v to project onto. Counts are shared out proportionally into the output bins that overlap this range, and the projected counts from all pixels are summed into the appropriate output bins.

The resulting 1D workspace in \lambda_v at 2\theta_R becomes the output workspace in wavelength.

../_images/ReflectometryReductionOne_SumInQ-v2_wkflw.png

The IncludePartialBins property specifies how the \lambda_v range should be calculated from the input range \lambda_1, \lambda_2 (which corresponds to WavelengthMin, WavelengthMax). If IncludePartialBins is false (default) then we use the projection to the strictly-cropped range \lambda_{c_1},\lambda_{c_2}. This excludes any counts from the orange-shaded triangles shown in the figure, for which we may only have partial information because counts from the red shaded triangles are outside the specified lambda range.

If IncludePartialBins is true then the algorithm will use the full projected range \lambda_{f_1},\lambda_{f_2}. This will include all counts from the input range \lambda_1,\lambda_2, but may result in partially-filled bins for counts contributed from the orange-shaded regions if data is not available in the red-shaded regions. Note however that if the red regions do contain counts then they will still be included, e.g. if you have narrowed the range WavelengthMin, WavelengthMax from the available range for the instrument then the red regions may contain valid counts.

../_images/ReflectometryReductionOneDetectorPositions.png

Conversion to Momentum Transfer (Q)

Finally, the output workspace in wavelength is converted to momentum transfer (Q) using ConvertUnits v1. The equation used is Q=4\pi sin(\theta_R)/\lambda_v in the non-flat sample case or Q=4\pi sin(2\theta_R-\theta_0)/\lambda_v in the divergent beam case. This is because the latter needs to take into account the divergence of the beam from the assumed direct beam direction.

../_images/ReflectometryReductionOne_ConvertToMomentum-v2_wkflw.png

Note that the output workspace in Q is a workspace with native binning, and no rebin step is applied to it. If you wish to obtain a rebinned workspace in Q you should consider using algorithm ReflectometryReductionOneAuto v2 instead, which is a facade over this algorithm and has two extra steps (Rebin v1 and Scale v1) to produce an additional workspace in Q with specified binning and scale factor. Please refer to ReflectometryReductionOneAuto v2 for more information.

Previous Versions

This is version 2 of the algorithm. For version 1, please see here.

Usage

Example - Reduce a run

run = Load(Filename='INTER00013460.nxs')
# Basic reduction with no transmission run
IvsQ, IvsLam = ReflectometryReductionOne(InputWorkspace=run,
                                         WavelengthMin=1.0,
                                         WavelengthMax=17.0,
                                         ProcessingInstructions='3',
                                         I0MonitorIndex=2,
                                         MonitorBackgroundWavelengthMin=15.0,
                                         MonitorBackgroundWavelengthMax=17.0,
                                         MonitorIntegrationWavelengthMin=4.0,
                                         MonitorIntegrationWavelengthMax=10.0)

print("{:.4f}".format(IvsLam.readY(0)[533]))
print("{:.4f}".format(IvsLam.readY(0)[534]))
print("{:.4f}".format(IvsQ.readY(0)[327]))
print("{:.4f}".format(IvsQ.readY(0)[328]))

Output:

0.0003
0.0003
0.0003
0.0003

Example - Reduce a run and normalize by transmission workspace

run = Load(Filename='INTER00013460.nxs')
trans1 = Load(Filename='INTER00013463.nxs')
trans2 = Load(Filename='INTER00013464.nxs')
# Basic reduction with two transmission runs
IvsQ, IvsLam = ReflectometryReductionOne(InputWorkspace=run,
                                         WavelengthMin=1.0,
                                         WavelengthMax=17.0,
                                         ProcessingInstructions='3',
                                         I0MonitorIndex=2,
                                         MonitorBackgroundWavelengthMin=15.0,
                                         MonitorBackgroundWavelengthMax=17.0,
                                         MonitorIntegrationWavelengthMin=4.0,
                                         MonitorIntegrationWavelengthMax=10.0,
                                         FirstTransmissionRun=trans1,
                                         SecondTransmissionRun=trans2)

print("{:.4f}".format(IvsLam.readY(0)[480]))
print("{:.4f}".format(IvsLam.readY(0)[481]))
print("{:.4f}".format(IvsQ.readY(0)[107]))
print("{:.4f}".format(IvsQ.readY(0)[108]))

Output:

0.4597
0.4654
0.7203
1.0512

Categories: Algorithms | Reflectometry

Source

C++ source: ReflectometryReductionOne2.cpp (last modified: 2018-06-29)

C++ header: ReflectometryReductionOne2.h (last modified: 2018-06-21)