SNSPowderReduction v1

../_images/SNSPowderReduction-v1_dlg.png

SNSPowderReduction dialog.

Summary

The algorithm used for reduction of powder diffraction data obtained on SNS instruments (e.g. PG3)

Properties

Name Direction Type Default Description
Filename Input list of str lists Mandatory Files to combine in reduction. Allowed extensions: [‘_event.nxs’, ‘.nxs.h5’]
PreserveEvents Input boolean True If the InputWorkspace is an EventWorkspace, this will preserve the full event list (warning: this will use much more memory!).
Sum Input boolean False Sum the runs. Does nothing for characterization runs
PushDataPositive Input string None Add a constant to the data that makes it positive over the whole range. Allowed values: [‘None’, ‘ResetToZero’, ‘AddMinimum’]
ReloadIfWorkspaceExists Input boolean True Load the event file again if a workspace with default name exists in ADS. if this is specified as True. Otherwise, skip loading to save time. User should be cautious to use this option as False.
BackgroundNumber Input int list 0 If specified overrides value in CharacterizationRunsFile If -1 turns off correction.
VanadiumNumber Input int list 0 If specified overrides value in CharacterizationRunsFile. If -1 turns off correction.
VanadiumBackgroundNumber Input int list 0 If specified overrides value in CharacterizationRunsFile. If -1 turns off correction.
CalibrationFile Input string   Allowed extensions: [‘.h5’, ‘.hd5’, ‘.hdf’, ‘.cal’]
GroupingFile Input string   Overrides grouping from CalibrationFile. Allowed extensions: [‘.xml’]
CharacterizationRunsFile Input list of str lists   File with characterization runs denoted. Allowed values: [‘txt’]
ExpIniFilename Input string   Allowed extensions: [‘.ini’]
UnwrapRef Input number 0 Reference total flight path for frame unwrapping. Zero skips the correction
LowResRef Input number 0 Reference DIFC for resolution removal. Zero skips the correction
CropWavelengthMin Input number 0 Crop the data at this minimum wavelength. Overrides LowResRef.
CropWavelengthMax Input number Optional Crop the data at this maximum wavelength. Forces use of CropWavelengthMin.
RemovePromptPulseWidth Input number 0 Width of events (in microseconds) near the prompt pulse to remove. 0 disables
MaxChunkSize Input number 0 Specify maximum Gbytes of file to read in one chunk. Default is whole file.
Binning Input dbl list 0,0,0 Positive is linear bins, negative is logorithmic
ResampleX Input number 0 Number of bins in x-axis. Non-zero value overrides “Params” property. Negative value means logarithmic binning.
BinInDspace Input boolean True If all three bin parameters a specified, whether they are in dspace (true) or time-of-flight (false)
StripVanadiumPeaks Input boolean True Subtract fitted vanadium peaks from the known positions.
VanadiumFWHM Input number 7 Default=7
VanadiumPeakTol Input number 0.05 How far from the ideal position a vanadium peak can be during StripVanadiumPeaks. Default=0.05, negative turns off
VanadiumSmoothParams Input string 20,2 Default=20,2
VanadiumRadius Input number 0.3175 Radius for CarpenterSampleCorrection
BackgroundSmoothParams Input string   Default=off, suggested 20,2
FilterBadPulses Input number 95 Filter out events measured while proton charge is more than 5% below average
ScaleData Input number 1 Constant to multiply the data before writing out. This does not apply to PDFgetN files.
SaveAs Input string gsas List of all output file types. Allowed values are ‘fullprof’, ‘gsas’, ‘nexus’, ‘pdfgetn’, and ‘topas’
OutputFilePrefix Input string   Overrides the default filename for the output file (Optional).
OutputDirectory Input string Mandatory  
CacheDir Input string   the directory in which the cache file will be created
FinalDataUnits Input string dSpacing Allowed values: [‘dSpacing’, ‘MomentumTransfer’]
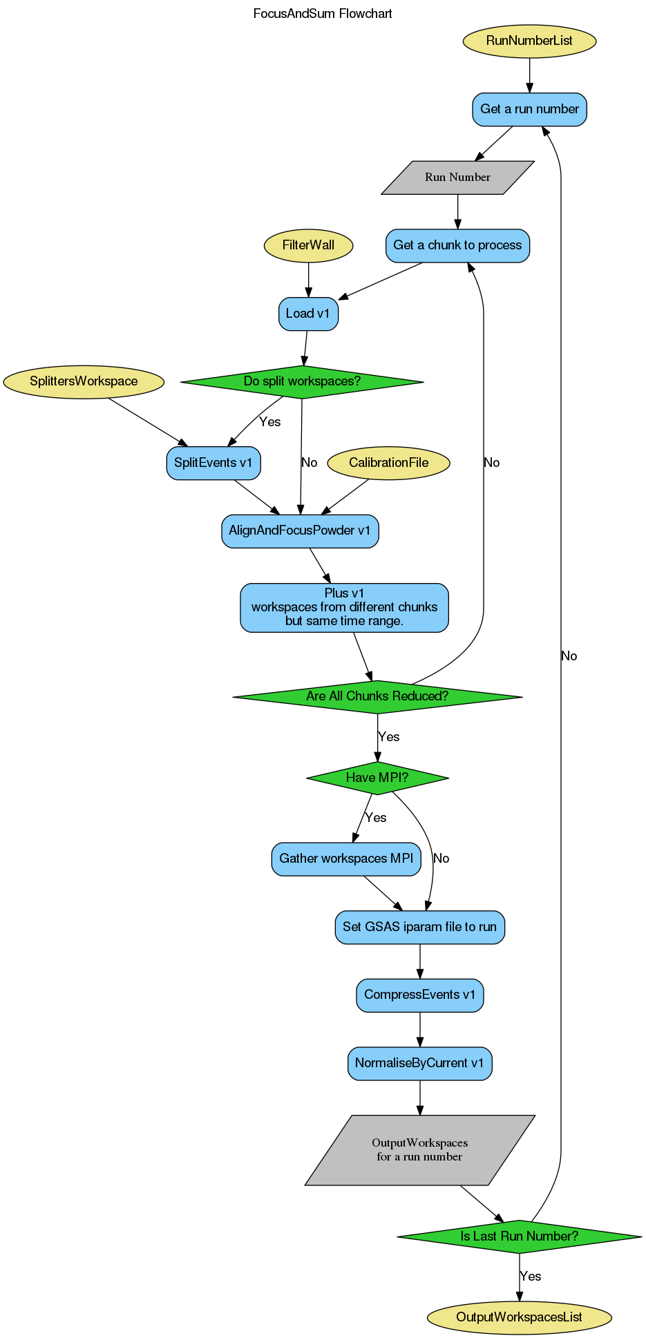
SplittersWorkspace Input Workspace   Splitters workspace for split event workspace.
SplitInformationWorkspace Input TableWorkspace   Name of table workspace containing information for splitters.
LowResolutionSpectraOffset Input number -1 If larger and equal to 0, then process low resolution TOF and offset is the spectra number. Otherwise, ignored.
NormalizeByCurrent Input boolean True Normalize by current
CompressTOFTolerance Input number 0.01 Tolerance to compress events in TOF.
FrequencyLogNames Input str list SpeedRequest1,Speed1,frequency,skf1.speed Candidate log names for frequency
WaveLengthLogNames Input str list LambdaRequest,lambda,skf12.lambda Candidate log names for wave length

Description

About Filter Wall

Filter wall is enabled by setting FilterCharacterizations property to true. Then the _getTimeFilterWall routine is used to build the filter wall from the data defined by SplitInformationWorkspace and SplittersWorkspace properties. Time filter wall is used in _loadData to load data in a certain range of time. Here is how the filter is used:

  1. There is NO filter if filter wall is NONE
  2. There is NO lower boundary of the filter wall if wall[0] is ZERO
  3. There is NO upper boundary of the filter wall if wall[1] is ZERO

More information is found in Event Filtering.

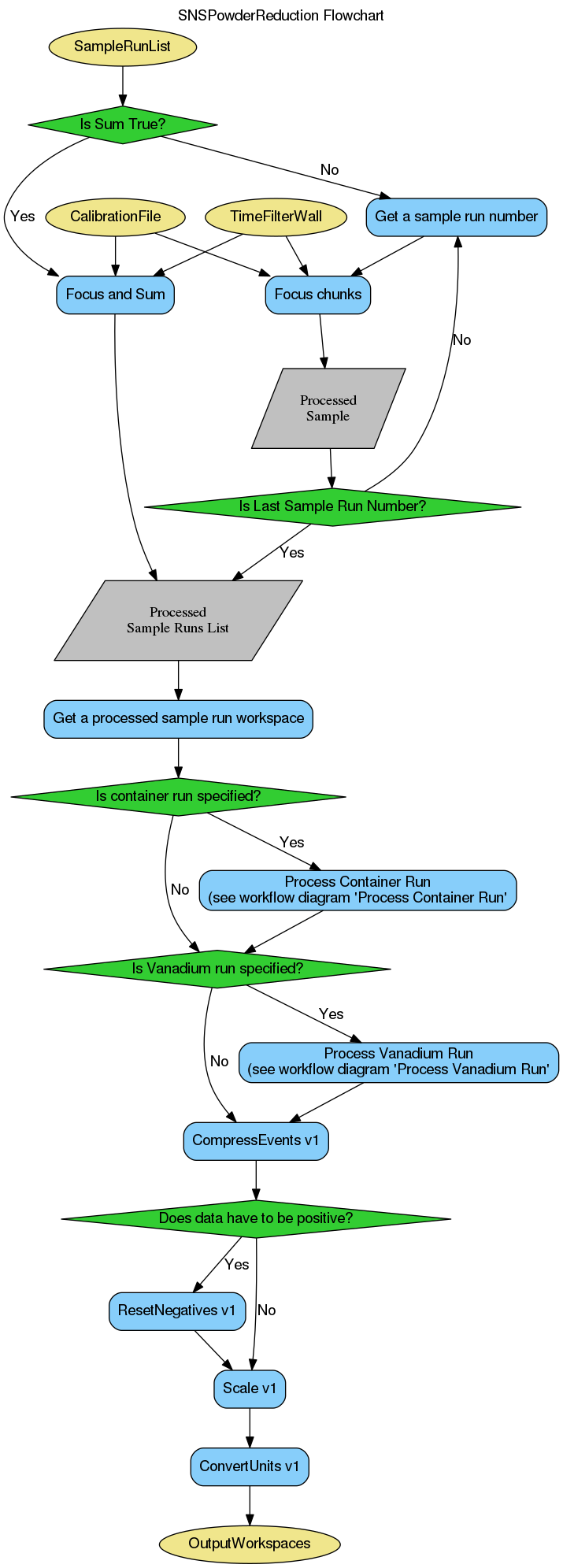
Calibration, grouping, and masking

There are two properties related to calibration (CalibrationFile and GroupingFile) and three implicit workspace dependencies (<instrument>_mask, <instrument>_group, and <instrument>_cal). If the workspaces do not exist, they will be created during the algorithm’s execution.

If specified, the CalibrationFile is loaded using LoadDiffCal v1. If the GroupingFile is specified, the grouping it specifies takes precidence over the one that is in the CalibrationFile. LoadDetectorsGroupingFile v1 performs the loading. The order of preference in which to use is (first found wins):

  • Calibration: <instrument>_cal, then CalibrationFile
  • Grouping: <instrument>_group workspace, then GroupingFile, then CalibrationFile
  • Masking: <instrument>_mask, then CalibrationFile

AlignAndFocusPowder v1 does the actual resolution of which information to use.

Characterization runs

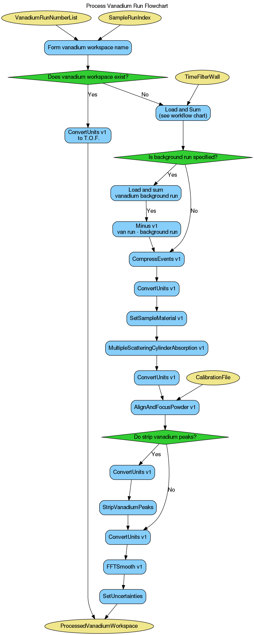
The CharacterizationRunsFile, ExpIniFilename, BackgroundNumber, VanadiumNumber, VanadiumBackgroundNumber all contribute to determine which runs to use for background subtraction and normalization. Specifying the various *Number properties as 0, indicates using the values found in the files. Specifying -1 indicates to not do the corrections at all. The files are loaded using PDLoadCharacterizations v1 which also contains the focus positions. Which runs to used are determined by PDDetermineCharacterizations v1.

Usage

This is a worksflow algorithm used to process and the results of powder diffraction scattering experimens on SNS instruments. Processing data from instruments not at SNS is unsupported. Sample usage can be found in the system tests.

Categories: Algorithms | Diffraction\Reduction

Source

Python: SNSPowderReduction.py (last modified: 2018-05-07)