SofQWMoments v1

../_images/SofQWMoments-v1_dlg.png

SofQWMoments dialog.

Summary

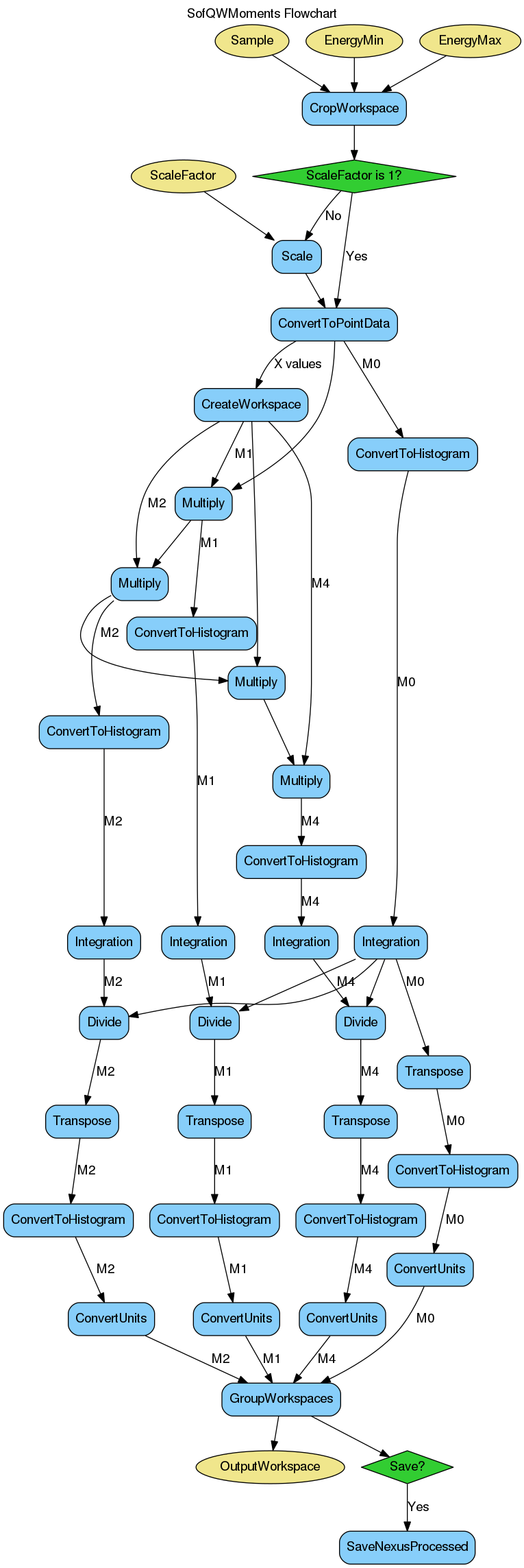
Calculates the nth moment of y(q,w)

Properties

Name Direction Type Default Description
InputWorkspace Input MatrixWorkspace Mandatory Input workspace to use.
EnergyMin Input number -0.5 Minimum energy for fit. Default=-0.5
EnergyMax Input number 0.5 Maximum energy for fit. Default=0.5
Scale Input number 1 Scale factor to multiply y(Q,w). Default=1.0
OutputWorkspace Output MatrixWorkspace Mandatory Workspace that includes all calculated moments.

Description

Calculates the n^{th} moment M_n of y(Q,w) where M_n is the integral of w^n*y(Q,w) over all w for n=0 to 4.

Usage

Example - Running SofQWMoments from with an SofQW workspace.

#create a dummy workspace
function = "name=Lorentzian,Amplitude=1,PeakCentre=5,FWHM=1"
ws = CreateSampleWorkspace("Histogram", Function="User Defined", UserDefinedFunction=function, XMin=0, XMax=10, BinWidth=0.01, XUnit="DeltaE")
ws = ScaleX(ws, -5, "Add") #shift to center on 0
ws = ScaleX(ws, 0.1) #scale to size
ws = RenameWorkspace(ws, OutputWorkspace="irs21760_graphite002_red")
LoadInstrument(ws, InstrumentName='IRIS', RewriteSpectraMap=True)

#Run SofQW and then SofQWMoments
ws = SofQW(ws, '0.4, 0.1, 1.8', EMode='Indirect', EFixed='1.845', OutputWorkspace="irs00001_graphite002_red")
SofQWMoments(ws, OutputWorkspace='Test')

Categories: Algorithms | Workflow\MIDAS

Source

Python: SofQWMoments.py (last modified: 2017-01-13)