AlignAndFocusPowder v1

../_images/AlignAndFocusPowder-v1_dlg.png

AlignAndFocusPowder dialog.

Summary

Algorithm to focus powder diffraction data into a number of histograms according to a grouping scheme defined in a CalFile.

Properties

Name Direction Type Default Description
InputWorkspace Input MatrixWorkspace Mandatory The input workspace
OutputWorkspace Output MatrixWorkspace Mandatory The result of diffraction focussing of InputWorkspace
UnfocussedWorkspace Output MatrixWorkspace   Treated data in d-spacing before focussing (optional). This will likely need rebinning.
CalFileName Input string   The name of the calibration file with offset, masking, and grouping data. Allowed extensions: [‘.h5’, ‘.hd5’, ‘.hdf’, ‘.cal’]
GroupFilename Input string   Overrides grouping from CalFileName. Allowed extensions: [‘.xml’, ‘.cal’]
GroupingWorkspace InOut GroupingWorkspace   Optional: A GroupingWorkspace giving the grouping info.
CalibrationWorkspace InOut TableWorkspace   Optional: A Workspace containing the calibration information. Either this or CalibrationFile needs to be specified.
OffsetsWorkspace Input OffsetsWorkspace   Optional: An OffsetsWorkspace giving the detector calibration values.
MaskWorkspace InOut MaskWorkspace   Optional: A workspace giving which detectors are masked.
MaskBinTable Input TableWorkspace   Optional: A workspace giving pixels and bins to mask.
Params Input dbl list   A comma separated list of first bin boundary, width, last bin boundary. Optionally this can be followed by a comma and more widths and last boundary pairs. Negative width values indicate logarithmic binning.
ResampleX Input number 0 Number of bins in x-axis. Non-zero value overrides “Params” property. Negative value means logarithmic binning.
Dspacing Input boolean True Bin in Dspace. (True is Dspace; False is TOF)
DMin Input dbl list   Minimum for Dspace axis. (Default 0.)
DMax Input dbl list   Maximum for Dspace axis. (Default 0.)
TMin Input number Optional Minimum for TOF axis. Defaults to 0.
TMax Input number Optional Maximum for TOF or dspace axis. Defaults to 0.
PreserveEvents Input boolean True If the InputWorkspace is an EventWorkspace, this will preserve the full event list (warning: this will use much more memory!).
RemovePromptPulseWidth Input number 0 Width of events (in microseconds) near the prompt pulse to remove. 0 disables
CompressTolerance Input number 1e-05 Compress events (in microseconds) within this tolerance. (Default 1e-5)
CompressWallClockTolerance Input number Optional The tolerance (in seconds) on the wall-clock time for comparison. Unset means compressing all wall-clock times together disabling pulsetime resolution.
CompressStartTime Input string   An ISO formatted date/time string specifying the timestamp for starting filtering. Ignored if WallClockTolerance is not specified. Default is start of run
UnwrapRef Input number 0 Reference total flight path for frame unwrapping. Zero skips the correction
LowResRef Input number 0 Reference DIFC for resolution removal. Zero skips the correction
CropWavelengthMin Input number 0 Crop the data at this minimum wavelength. Overrides LowResRef.
CropWavelengthMax Input number Optional Crop the data at this maximum wavelength. Forces use of CropWavelengthMin.
PrimaryFlightPath Input number -1 If positive, focus positions are changed. (Default -1)
SpectrumIDs Input int list   Optional: Spectrum Nos (note that it is not detector ID or workspace indices).
L2 Input dbl list   Optional: Secondary flight (L2) paths for each detector
Polar Input dbl list   Optional: Polar angles (two thetas) for detectors
Azimuthal Input dbl list   Azimuthal angles (out-of-plain) for detectors
LowResSpectrumOffset Input number -1 Offset on spectrum No of low resolution spectra from high resolution one. If negative, then all the low resolution TOF will not be processed. Otherwise, low resolution TOF will be stored in an additional set of spectra. If offset is equal to 0, then the low resolution will have same spectrum Nos as the normal ones. Otherwise, the low resolution spectra will have spectrum IDs offset from normal ones.
ReductionProperties Input string __powdereduction  

Description

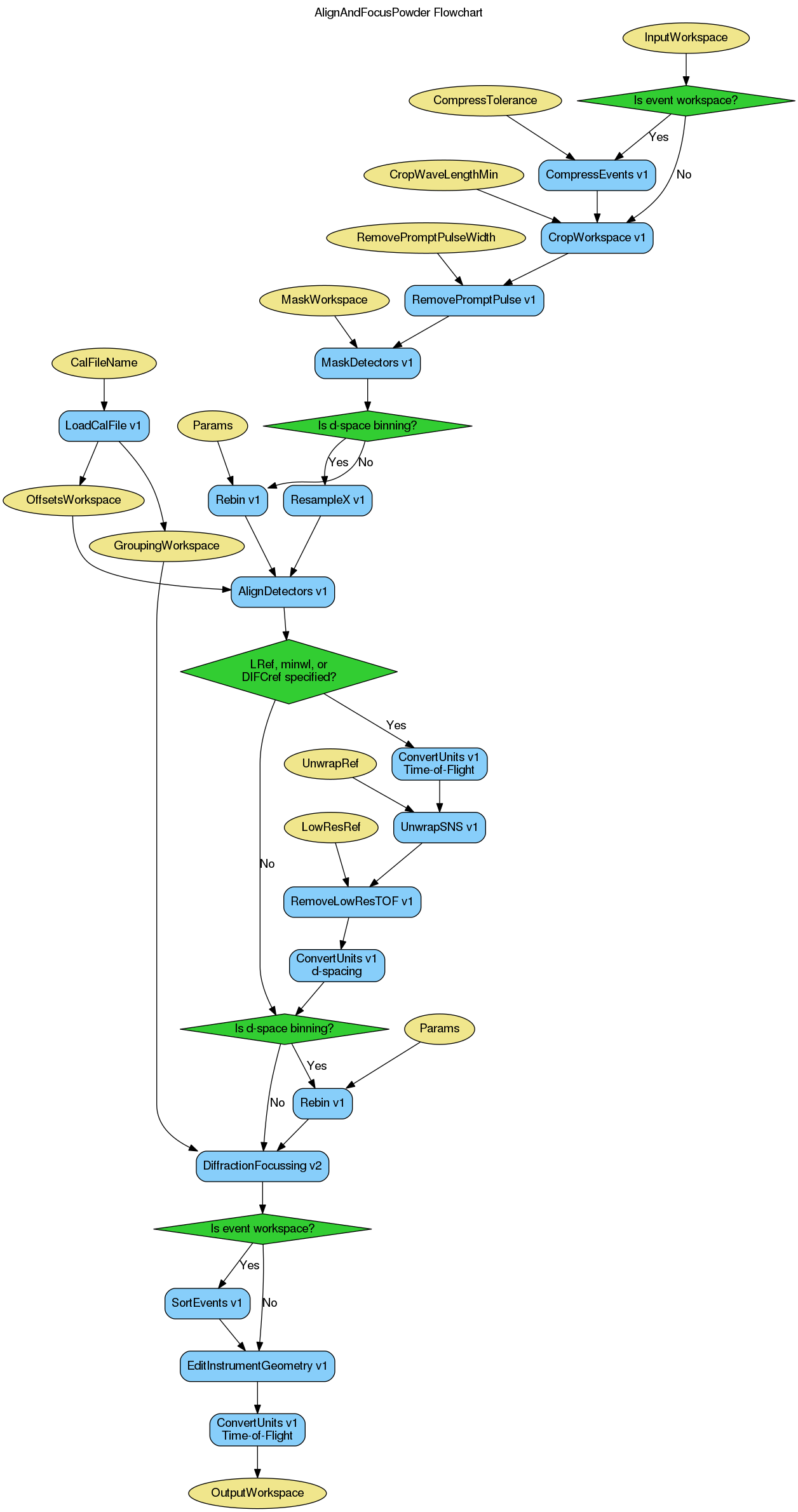
This is a workflow algorithm that does the bulk of the work for time focusing diffraction data. This is done by executing several sub-algorithms as listed below.

  1. CompressEvents v1 (event workspace only)
  2. CropWorkspace v1
  3. RemovePromptPulse v1
  4. MaskDetectors v1
  5. Rebin v1 or ResampleX v1 if not d-space binning
  6. AlignDetectors v1
  7. If LowResRef or CropWavelengthMin are specified:
    1. ConvertUnits v1 to time-of-flight
    2. UnwrapSNS v1
    3. RemoveLowResTOF v1
    4. ConvertUnits v1 to d-spacing
  8. Rebin v1 if d-space binning
  9. DiffractionFocussing v2
  10. SortEvents v1 (event workspace only)
  11. EditInstrumentGeometry v1 (if appropriate)
  12. ConvertUnits v1 to time-of-flight

Usage

Example: A simple Powgen example

The files needed for this example are not present in our standard usage data download due to their size. They can however be downloaded using these links: PG3_9830_event.nxs and pg3_mantid_det.cal.

You will have to rename pg3_mantid_det.cal manually, as its name in the link above is a list of random characters.

PG3_9830_event = Load('PG3_9830_event.nxs')
PG3_9830_event = AlignAndFocusPowder(PG3_9830_event,
    CalFileName='pg3_mantid_det.cal', Params='100')

Categories: AlgorithmIndex | Workflow\Diffraction

Source

C++ source: AlignAndFocusPowder.cpp (last modified: 2019-06-05)

C++ header: AlignAndFocusPowder.h (last modified: 2018-10-05)