Table of Contents
| Name | Direction | Type | Default | Description |
|---|---|---|---|---|
| DetVanWorkspace | Input | MatrixWorkspace | Mandatory | The detector vanadium workspace. |
| DetVanMonitorWorkspace | Input | MatrixWorkspace | A monitor workspace associated with the detector vanadium workspace. | |
| DetVanCompWorkspace | Input | MatrixWorkspace | A detector vanadium workspace to compare against the primary one. | |
| DetVanCompMonitorWorkspace | Input | MatrixWorkspace | A monitor workspace associated with the comparison detector vanadium workspace. | |
| SampleWorkspace | Input | MatrixWorkspace | A sample workspace to run some diagnostics on. | |
| SampleMonitorWorkspace | Input | MatrixWorkspace | A monitor workspace associated with the sample workspace. | |
| HardMaskWorkspace | Input | MatrixWorkspace | A hard mask workspace to apply. | |
| OutputWorkspace | Output | MatrixWorkspace | Mandatory | This is the resulting mask workspace. |
| ReductionProperties | Input | string | __dgs_reduction_properties |
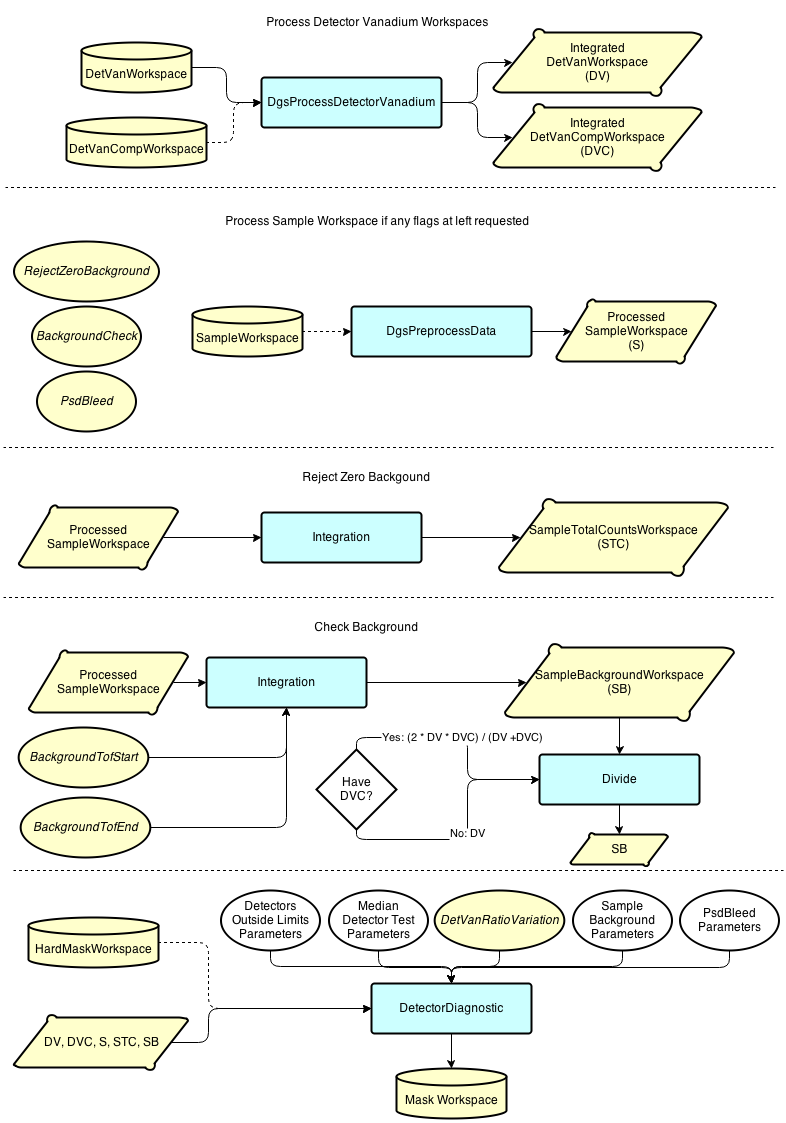
This algorithm is responsible for setting up the necessary workspaces to hand off to the DetectorDiagnostic algorithm. The diagram below shows the manipulations done by this algorithm. Workspaces that have dashed lines are optional. Parameters in italics are retrieved from the instrument parameter file (IPF) unless they are provided to the algorithm via a property manager. The mappings for these parameters are shown below.
| Parameter | IPF Mapping | DetectorDiagnostic Mapping |
|---|---|---|
| RejectZeroBackground | diag_samp_zero | - |
| BackgroundCheck | check_background | - |
| PsdBleed | diag_bleed_test | - |
| BackgroundTofStart | bkgd-range-min | - |
| BackgroundTofEnd | bkgd-range-max | - |
| DetVanRatioVariation | diag_variation | DetVanRatioVariation |
The open circles represent groups of parameters. They are detailed in the tables below. All parameters given here act like italicized parameters.
Detectors Outside Limits Parameters
| Parameter | IPF Mapping | DetectorDiagnostic Mapping |
|---|---|---|
| HighCounts | diag_huge | HighThreshold |
| LowCounts | diag_tiny | LowThreshold |
Median Detector Test Parameters
| Parameter | IPF Mapping | DetectorDiagnostic Mapping |
|---|---|---|
| HighOutlier | diag_van_out_hi | HighOutlier |
| LowOutlier | diag_van_out_lo | LowOutlier |
| MedianTestHigh | diag_van_hi | HighThresholdFraction |
| MedianTestLow | diag_van_lo | LowThresholdFraction |
| ErrorBarCriterion | diag_van_sig | SignificanceTest |
Sample Background Parameters
| Parameter | IPF Mapping | DetectorDiagnostic Mapping |
|---|---|---|
| SamBkgMedianTestHigh | diag_samp_hi | SampleBkgHighAcceptanceFactor |
| SamBkgMedianTestLow | diag_samp_lo | SampleBkgLowAcceptanceFactor |
| SamBkgErrorBarCriterion | diag_samp_sig | SampleBkgSignificanceTest |
PsdBleed Parameters
| Parameter | IPF Mapping | DetectorDiagnostic Mapping |
|---|---|---|
| MaxFrameRate | diag_bleed_maxrate | MaxTubeFramerate |
| IgnoredPixels | diag_bleed_pixels | NIgnoredCentralPixels |
Warning
This algorithm is not really intended for use at the command line, but is used within DgsReduction.
Categories: AlgorithmIndex | Workflow\Inelastic\UsesPropertyManager
C++ source: DgsDiagnose.cpp (last modified: 2019-06-05)
C++ header: DgsDiagnose.h (last modified: 2018-10-05)