ElasticWindowMultiple v1

../_images/ElasticWindowMultiple-v1_dlg.png

ElasticWindowMultiple dialog.

Summary

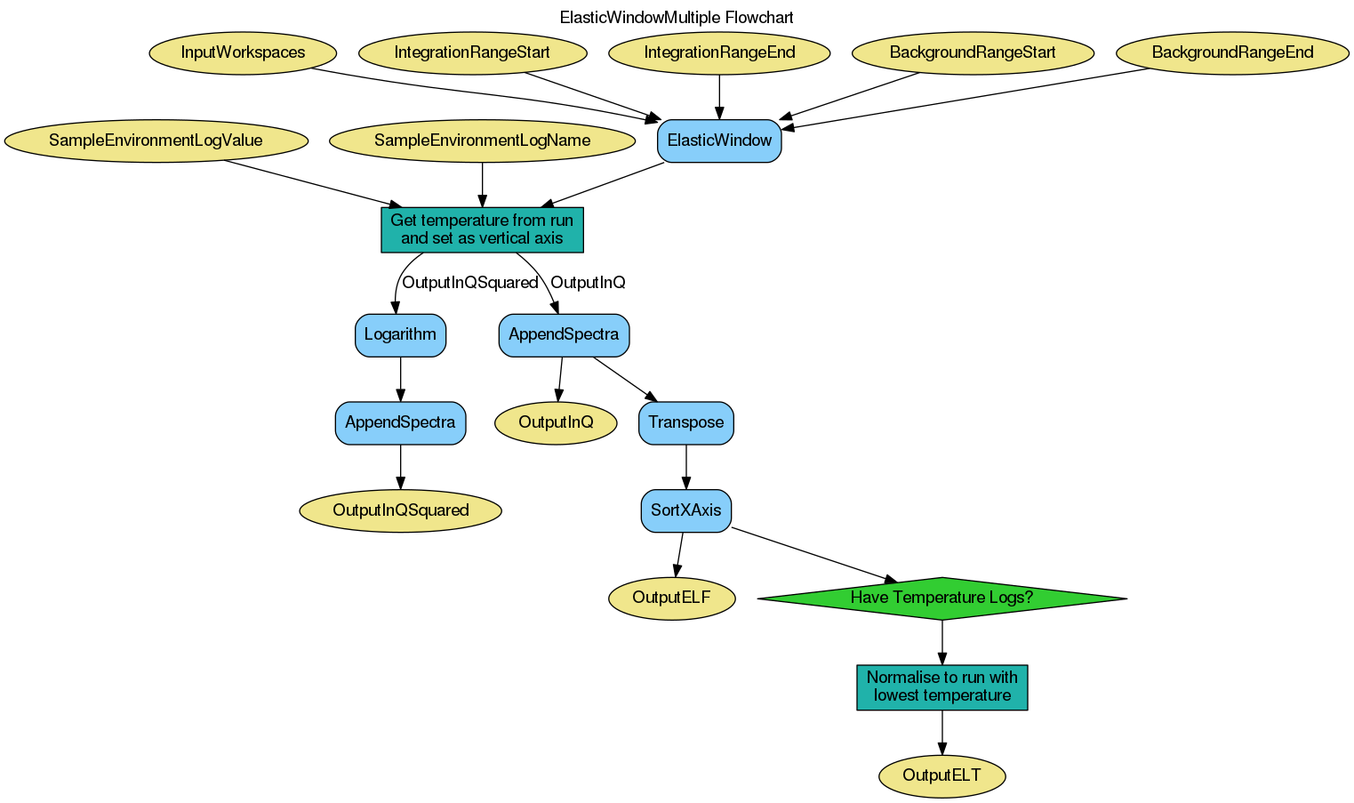
Performs the ElasticWindow algorithm over multiple input workspaces

Properties

Name Direction Type Default Description
InputWorkspaces Input WorkspaceGroup Mandatory Grouped input workspaces
IntegrationRangeStart Input number 0 Start of integration range in time of flight
IntegrationRangeEnd Input number 0 End of integration range in time of flight
BackgroundRangeStart Input number Optional Start of background range in time of flight
BackgroundRangeEnd Input number Optional End of background range in time of flight
SampleEnvironmentLogName Input string sample Name of the sample environment log entry
SampleEnvironmentLogValue Input string last_value Value selection of the sample environment log entry. Allowed values: [‘last_value’, ‘average’]
OutputInQ Output Workspace Mandatory Output workspace in Q
OutputInQSquared Output Workspace Mandatory Output workspace in Q Squared
OutputELF Output Workspace   Output workspace ELF
OutputELT Output Workspace   Output workspace ELT

Description

This algorithm performs the ElasticWindow algorithm over a set of workspaces provided as a workspace group, the binning of each workspace must match.

The Q and Q-squared output workspaces show the output of ElasticWindow for each input workspace, the ELF workspace shows the data transposed with the X axis in either sample temperature or run number of temperature is not available.

The ELT workspace shows the normalisation of the ELF workspace to run with the lowest sample temperature.

Usage

# This test needs the facility to be set to ISIS to load the IRIS instrument
facility = config['default.facility']
config['default.facility'] = 'ISIS'

# Create some sample data
widths = [15.0, 17.5, 20.0, 22.5, 25.0, 27.5, 30.0]
for idx, fwhm in enumerate(widths):
    ws_name = 'ws_%.1f' % fwhm
    function = 'name=Lorentzian,Amplitude=100,PeakCentre=27500,FWHM=%f' % fwhm
    CreateSampleWorkspace(Function='User Defined',
                          UserDefinedFunction=function,
                          XMin=27000,
                          XMax=28000,
                          BinWidth=10,
                          NumBanks=1,
                          OutputWorkspace=ws_name)

    ConvertUnits(InputWorkspace=ws_name,
                 OutputWorkspace=ws_name,
                 Target='DeltaE',
                 EMode='Indirect',
                 EFixed=1.555)

    Rebin(InputWorkspace=ws_name,
           OutputWorkspace=ws_name,
           Params=[-0.2,0.004,0.2])

    LoadInstrument(Workspace=ws_name,
                   InstrumentName='IRIS', RewriteSpectraMap=True)

    SetInstrumentParameter(Workspace=ws_name,
                           ParameterName='Efixed',
                           DetectorList=range(1,113),
                           ParameterType='Number',
                           Value='1.555')

    mtd[ws_name].mutableRun()['run_number'] = idx + 1

input = GroupWorkspaces(InputWorkspaces=['ws_%.1f' % fwhm for fwhm in widths])

# Run the algorithm
q, q2, elf = ElasticWindowMultiple(input, -0.1, 0.1)

print('ELF X axis: %s' % elf.getAxis(0).getUnit().caption())
print('ELF spectra count: %d' % elf.getNumberHistograms())
print('ELF bin count: %d' % elf.blocksize())

# Reset the facility to the original setting
config['default.facility'] = facility
ELF X axis: Run No
ELF spectra count: 100
ELF bin count: 7

Categories: AlgorithmIndex | Workflow\Inelastic | Inelastic\Indirect

Source

Python: ElasticWindowMultiple.py (last modified: 2019-05-28)