GroupToXResolution v1

../_images/GroupToXResolution-v1_dlg.png

GroupToXResolution dialog.

Summary

Groups points within intervals given by the Dx into single points

Properties

Name Direction Type Default Description
InputWorkspace Input MatrixWorkspace Mandatory An input workspace with Dx values.
OutputWorkspace Output MatrixWorkspace Mandatory The grouped workspace.
FractionOfDx Input number 0.2 A fraction of Dx to group the points to.

Description

This algorithm groups the points of a single histogram workspace according to the X resolution stored in the DX array.

The figure below shows schematically how the grouping procedure proceeds.

Schematic image of the point grouping algorithm.
  1. Select first ungrouped point i. The X resolution (DX) for this point is D_{i}.
  2. Calculate grouping width w_{i} = FractionOfDx * D_{i}.
  3. Select ungrouped points within w_{i} from point i.
  4. Calculate the average X, average Y, and the square root of the averaged squared sums of E of the selected points.
  5. Calculate new resolution D^{\circ} = \sqrt{D_{i}^{2} + (0.68 \Delta X)^{2}} where \Delta X is span of the X values of the selected points.
  6. Replace the selected points with a single grouped point.
  7. Return to 1.

Usage

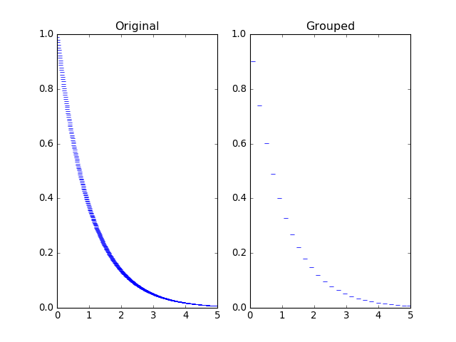
Example - Grouping points to X resolution

from mantid.simpleapi import CreateWorkspace, DeleteWorkspaces, GroupToXResolution
import matplotlib.pyplot as plt
import numpy as np
# Create a workspace with exponential decay.
Xs = np.arange(0.01, 5., 0.01)
Ys = np.exp(-Xs)
# A clumsy way for filling a numpy array.
# Numpy version > 1.7 would support 'DXs = full_like(Ys, 1.)'
DXs = np.empty_like(Ys)
DXs.fill(1.)
original = CreateWorkspace(Xs, Ys, Dx=DXs, NSpec=1)
grouped = GroupToXResolution(original)
# Plot side-by-side comparison.
fig, (left, right) = plt.subplots(ncols=2, subplot_kw={'projection':'mantid'})
left.errorbar(original, linestyle='None')
left.set_title('Original')
right.errorbar(grouped, linestyle='None')
right.set_title('Grouped')
# Uncomment the next line to show the plot window.
#fig.show()
DeleteWorkspaces(['original', 'grouped'])

(Source code, png, hires.png, pdf)

../_images/GroupToXResolution-v1-1.png

Categories: AlgorithmIndex | Transforms\Rebin

Source

C++ source: GroupToXResolution.cpp (last modified: 2019-06-04)

C++ header: GroupToXResolution.h (last modified: 2018-11-02)