IndirectResolution v1

../_images/IndirectResolution-v1_dlg.png

IndirectResolution dialog.

Summary

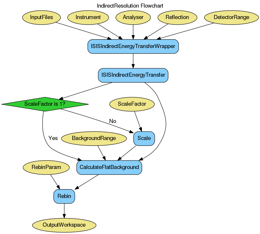
Creates a resolution workspace for an indirect inelastic instrument.

Properties

Name Direction Type Default Description
InputFiles Input str list   Comma seperated list if input files
Instrument Input string Mandatory Instrument used during run. Allowed values: [‘IRIS’, ‘OSIRIS’, ‘TOSCA’]
Analyser Input string Mandatory Analyser used during run. Allowed values: [‘graphite’, ‘mica’, ‘fmica’]
Reflection Input string Mandatory Reflection used during run. Allowed values: [‘002’, ‘004’, ‘006’]
DetectorRange Input int list 0,1 Range of detetcors to use in resolution calculation.
BackgroundRange Input dbl list 0,0 Energy range to use as background.
RebinParam Input string   Rebinning parameters (min,width,max)
ScaleFactor Input number 1 Factor to scale resolution curve by
LoadLogFiles Input boolean True Option to load log files
OutputWorkspace Output Workspace Mandatory Output resolution workspace.

Description

Creates a resolution workspace for an inelastic indirect sample run by summing all spectra in the energy transfer and subtracting a flat background to give a single resolution curve.

Rebinning and intensity scaling can optionally be applied to the result.

Usage

Note

To run these usage examples please first download the usage data, and add these to your path. In MantidPlot this is done using Manage User Directories.

Example - Running IndirectResolution.

resolution = IndirectResolution(InputFiles='IRS26173.raw',
                                Instrument='IRIS',
                                Analyser='graphite',
                                Reflection='002',
                                DetectorRange=[3, 53],
                                BackgroundRange=[-0.16, -0.14],
                                RebinParam='-0.175,0.002,0.175')

print('Number of histograms: {:d}'.format(resolution.getNumberHistograms()))
print('Number of bins: {:d}'.format(resolution.blocksize()))

Output:

Number of histograms: 1
Number of bins: 175

Categories: AlgorithmIndex | Workflow\Inelastic | Inelastic\Indirect

Source

Python: IndirectResolution.py (last modified: 2019-03-04)