ResNorm v2

../_images/ResNorm-v2_dlg.png

ResNorm dialog.

Summary

Creates a group normalisation file by taking a resolution file
and fitting it to all the groups in the resolution (vanadium) reduction.

Properties

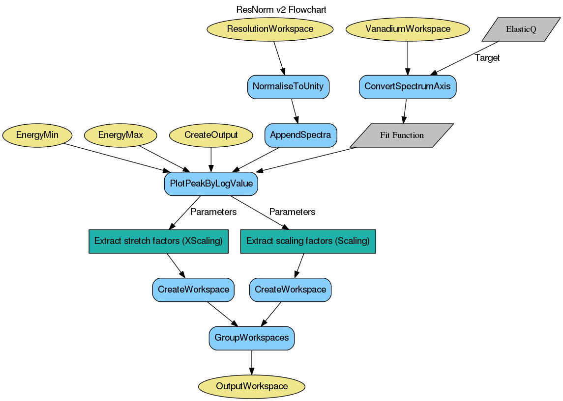
Name Direction Type Default Description
ResolutionWorkspace Input MatrixWorkspace Mandatory Workspace containing resolution
VanadiumWorkspace Input MatrixWorkspace Mandatory Workspace containing reduction of vanadium run
EnergyMin Input number -0.2 Minimum energy for fit. Default=-0.2
EnergyMax Input number 0.2 Maximum energy for fit. Default=0.2
CreateOutput Input boolean False Create additional fitting output
OutputWorkspace Output WorkspaceGroup Mandatory Fitted parameter output
OutputWorkspaceTable Output TableWorkspace   Table workspace of fit parameters

Description

This algorithm fits the variation of the width of the resolution file to give a stretch factor and fits the peak intensities by normalising the peak area to unity and performing a linear fit with the vanadium.

The outpout workspace is a WorkspaceGroup containing two MatrixWorkspaces named _Intensity and _Stretch with the fitted parameters.

Usage

Example - a basic example using ResNorm.

def createSampleWorkspace(name, num_spec=10, random=False):
  """
  Creates a sample workspace with a single lorentzian that looks like IRIS data
  """
  import os

  # Create sample data
  function = "name=Lorentzian,Amplitude=8,PeakCentre=5,FWHM=0.7"
  ws = CreateSampleWorkspace("Histogram",
                             Function="User Defined",
                             UserDefinedFunction=function,
                             XUnit="DeltaE",
                             Random=random,
                             XMin=0,
                             XMax=10,
                             BinWidth=0.01)

  # Reduce number of spectra
  ws = CropWorkspace(ws,
                     StartWorkspaceIndex=0,
                     EndWorkspaceIndex=num_spec-1)

  ws = ScaleX(ws, -5, "Add")
  ws = ScaleX(ws, 0.1, "Multiply")

  # Load instrument and instrument parameters
  LoadInstrument(ws, InstrumentName='IRIS', RewriteSpectraMap=True)
  path = os.path.join(config['instrumentDefinition.directory'], 'IRIS_graphite_002_Parameters.xml')
  LoadParameterFile(ws, Filename=path)
  ws = RenameWorkspace(ws, OutputWorkspace=name)

  return ws


van = createSampleWorkspace("irs26173_graphite002_red", random=True)
res = createSampleWorkspace("irs26173_graphite002_res", num_spec=1)

res_norm = ResNorm(ResolutionWorkspace=res,
                   VanadiumWorkspace=van,
                   Version=2)

Categories: AlgorithmIndex | Workflow\MIDAS

Source

Python: ResNorm2.py (last modified: 2019-07-04)