SANSILLReduction v1

../_images/SANSILLReduction-v1_dlg.png

SANSILLReduction dialog.

Summary

Performs SANS data reduction at the ILL.

Properties

Name Direction Type Default Description
Run Input list of str lists Mandatory File path of run(s). Allowed values: [‘nxs’]
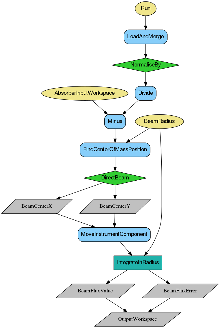
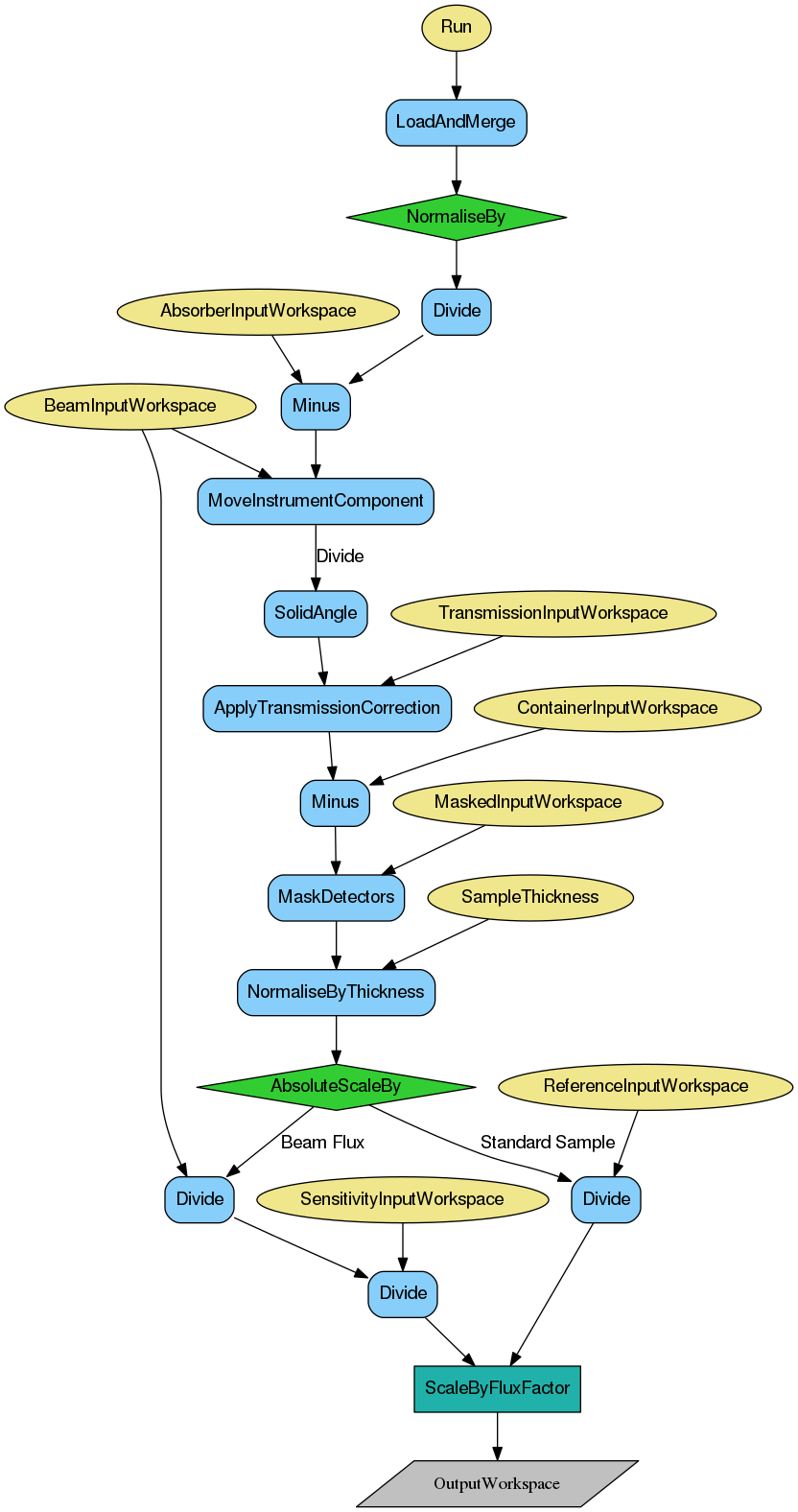
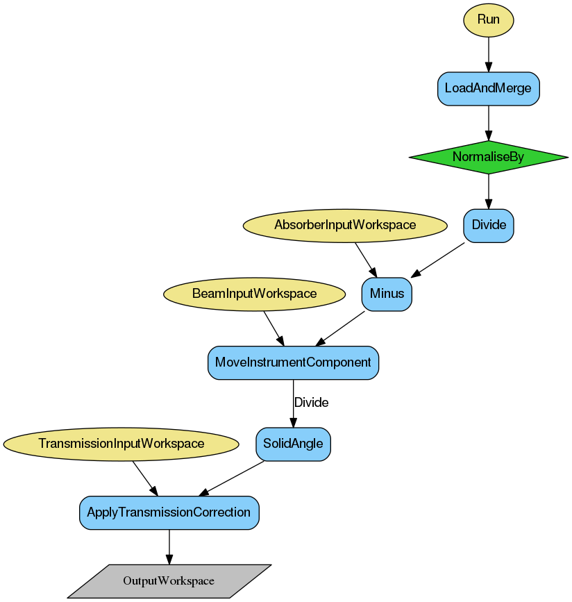
ProcessAs Input string Sample Choose the process type. Allowed values: [‘Absorber’, ‘Beam’, ‘Transmission’, ‘Container’, ‘Reference’, ‘Sample’]
OutputWorkspace Output MatrixWorkspace Mandatory The output workspace based on the value of ProcessAs.
NormaliseBy Input string Timer Choose the normalisation type. Allowed values: [‘None’, ‘Timer’, ‘Monitor’]
BeamRadius Input number 0.05 Beam raduis [m]; used for beam center finding and transmission calculations.
BeamFinderMethod Input string DirectBeam Choose between direct beam or scattered beam method for beam center finding. Allowed values: [‘DirectBeam’, ‘ScatteredBeam’]
SampleThickness Input number 0.1 Sample thickness [cm]
AbsorberInputWorkspace Input MatrixWorkspace   The name of the absorber workspace.
BeamInputWorkspace Input MatrixWorkspace   The name of the empty beam input workspace.
TransmissionInputWorkspace Input MatrixWorkspace   The name of the transmission input workspace.
ContainerInputWorkspace Input MatrixWorkspace   The name of the container workspace.
ReferenceInputWorkspace Input MatrixWorkspace   The name of the reference workspace.
SensitivityInputWorkspace Input MatrixWorkspace   The name of the input sensitivity workspace.
SensitivityOutputWorkspace Output MatrixWorkspace   The name of the output sensitivity workspace.
MaskedInputWorkspace Input MatrixWorkspace   Workspace to copy the mask from; for example, the beam stop
FluxInputWorkspace Output MatrixWorkspace   The name of the input direct beam flux workspace.
FluxOutputWorkspace Output MatrixWorkspace   The name of the output direct beam flux workspace.

Description

This algorithm performs SANS reduction for the instruments at the ILL. With each call, this algorithm processes one type of data which is a part of the whole experiment. The logic is resolved by the property ProcessAs, which governs the reduction steps based on the requested type. It can be one of the 6: absorber, beam, transmission, container, reference and sample. The full data treatment of the complete experiment should be build up as a chain with multiple calls of this algorithm over various types of acquisitions. The sequence should be logical, typically as enumerated above, since the later processes need the outputs of earlier processes as input. The common mandatory input is a run file (numor), or a list of them, in which case they will be summed at raw level, so right after loading. The other common input is the normalisation type (time or monitor) that must be the same for all the runs in full reduction. The common mandatory output is a workspace, but up to which step it is processed, depends on ProcessAs.

ProcessAs

Different input properties can be specified depending on the value of ProcessAs, as summarized in the table:

ProcessAs Input Workspace Properties Other Input Properties
Absorber    
Beam
  • AbsorberInputWorkspace
  • BeamRadius
  • BeamFinderMethod
Transmission
  • AbsorberInputWorkspace
  • BeamInputWorkspace
  • BeamRadius
Container
  • AbsorberInputWorkspace
  • BeamInputWorkspace
  • TransmissionInputWorkspace
 
Reference
  • AbsorberInputWorkspace
  • BeamInputWorkspace
  • TransmissionInputWorkspace
  • ContainerInputWorkspace
  • MaskedInputWorkspace
  • SampleThickness
Sample
  • AbsorberInputWorkspace
  • BeamInputWorkspace
  • TransmissionInputWorkspace
  • ContainerInputWorkspace
  • MaskedInputWorkspace
  • ReferenceInputWorkspace
  • SensitivityInputWorkspace
  • SampleThickness

All the input workspace properties above are optional. For example, if processing as sample, if a container input is specified, subtraction will be performed, if not, the step will be skipped. The only exception is when processing as transmission, when beam input workspace is mandatory. When processing as reference there is an additional optional output workspace for sensitivity.

In the flowcharts below the yellow ovals represent the inputs, the grey parallelograms are the outputs for each process type.

Full Treatment

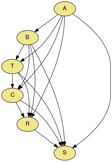
Full treatment is built by stacking up unary reductions with corresponding ProcessAs. The diagram below illustrates the flow of processing. Letters denote absorber (A), beam (B), transmission (T), container (C), reference (R), sample (S). A is processed first, and passed to all the other processes. B takes only A as input, and the output of B is needed by the rest. T takes A and B as inputs, and the calculated transmission is used by C, R and S respectively. C takes A, B and the container T as input, and the output is supplied to R and S respectively. R takes A, B, its T, and C, and the output is seeded to S. S takes A, B, its T and C, as well as R as inputs. The output of S is passed to final step integration.

../_images/ILLSANS-v1_all_wkflw.png

This example below performs a complete reduction for D11 data.

Note

For transmission calculation, the beam run and the transmission run have to be recorded at the same instrument configuration. For beam flux normalisation and beam center movement, the beam run and the sample run have to be recorded at the same configuration. For container subtraction, the container and the sample run have to be recorded at the same configuration. Otherwise a warning is logged, but the execution does not stop.

Note

To run these usage examples please first download the usage data, and add these to your path. In MantidPlot this is done using Manage User Directories.

Example - full treatment of a sample

# Load the mask (or load the sample, and mask graphically using the Instrument View)
LoadNexusProcessed(Filename='D11_mask.nxs', OutputWorkspace='mask')

# Process the dark current Cd/B4C for water
SANSILLReduction(Run='010455.nxs', ProcessAs='Absorber', OutputWorkspace='Cdw')

# Process the empty beam for water
SANSILLReduction(Run='010414.nxs', ProcessAs='Beam', AbsorberInputWorkspace='Cdw', OutputWorkspace='Dbw')

# Water container transmission
SANSILLReduction(Run='010446.nxs', ProcessAs='Transmission',
                 AbsorberInputWorkspace='Cdw', BeamInputWorkspace='Dbw',
                 OutputWorkspace='wc_tr')
print('Water container transmission is {0:.3f}'.format(mtd['wc_tr'].readY(0)[0]))

# Water container
SANSILLReduction(Run='010454.nxs', ProcessAs='Container',
                 AbsorberInputWorkspace='Cdw', BeamInputWorkspace='Dbw',
                 TransmissionInputWorkspace='wc_tr', OutputWorkspace='wc')

# Water transmission
SANSILLReduction(Run='010445.nxs', ProcessAs='Transmission',
                 AbsorberInputWorkspace='Cdw', BeamInputWorkspace='Dbw', OutputWorkspace='w_tr')
print('Water transmission is {0:.3f}'.format(mtd['w_tr'].readY(0)[0]))

# Water
SANSILLReduction(Run='010453.nxs', ProcessAs='Reference', MaskedInputWorkspace='mask',
                 AbsorberInputWorkspace='Cdw', ContainerInputWorkspace='wc',
                 BeamInputWorkspace='Dbw', TransmissionInputWorkspace='wc_tr',
                 SensitivityOutputWorkspace='sens', OutputWorkspace='water')

# Process the dark current Cd/B4C for sample
SANSILLReduction(Run='010462.nxs', ProcessAs='Absorber', OutputWorkspace='Cd')

# Process the empty beam for sample
SANSILLReduction(Run='010413.nxs', ProcessAs='Beam', AbsorberInputWorkspace='Cd', OutputWorkspace='Db')

# Sample container transmission
SANSILLReduction(Run='010444.nxs', ProcessAs='Transmission',
                 AbsorberInputWorkspace='Cd', BeamInputWorkspace='Dbw', OutputWorkspace='sc_tr')
print('Sample container transmission is {0:.3f}'.format(mtd['sc_tr'].readY(0)[0]))

# Sample container
SANSILLReduction(Run='010460.nxs', ProcessAs='Container',
                 AbsorberInputWorkspace='Cd', BeamInputWorkspace='Db',
                 TransmissionInputWorkspace='sc_tr', OutputWorkspace='sc')

# Sample transmission
SANSILLReduction(Run='010585.nxs', ProcessAs='Transmission',
                 AbsorberInputWorkspace='Cd', BeamInputWorkspace='Dbw', OutputWorkspace='s_tr')
print('Sample transmission is {0:.3f}'.format(mtd['s_tr'].readY(0)[0]))

# Sample
SANSILLReduction(Run='010569.nxs', ProcessAs='Sample', MaskedInputWorkspace='mask',
                 AbsorberInputWorkspace='Cd', ContainerInputWorkspace='sc',
                 BeamInputWorkspace='Db', SensitivityInputWorkspace='sens',
                 TransmissionInputWorkspace='s_tr', OutputWorkspace='sample_flux')

# Convert to I(Q)
SANSILLIntegration(InputWorkspace='sample_flux', OutputWorkspace='iq')

Output:

Water container transmission is 0.945
Water transmission is 0.500
Sample container transmission is 0.665
Sample transmission is 0.640

Categories: AlgorithmIndex | ILL\SANS

Source

Python: SANSILLReduction.py (last modified: 2019-06-26)