SimpleShapeMonteCarloAbsorption v1

../_images/SimpleShapeMonteCarloAbsorption-v1_dlg.png

SimpleShapeMonteCarloAbsorption dialog.

Summary

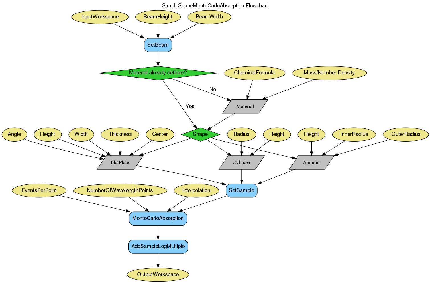
Calculates absorption corrections for a given sample shape.

Properties

Name Direction Type Default Description
InputWorkspace Input MatrixWorkspace Mandatory Input workspace
MaterialAlreadyDefined Input boolean False Select this option if the material has already been defined
ChemicalFormula Input string   Chemical formula of sample
CoherentXSection Input number Optional The coherent cross section of the sample in barns. It can be used instead of theChemical Formula.
IncoherentXSection Input number Optional The incoherent cross section of the sample in barns. It can be used instead of theChemical Formula.
AttenuationXSection Input number Optional The absorption cross section of the sample in barns. It can be used instead of theChemical Formula.
DensityType Input string Mass Density Use of Mass density or Number density. Allowed values: [‘Mass Density’, ‘Number Density’]
Density Input number 0.1 The value for the Mass density (g/cm^3) or Number density (1/Angstrom^3).
NumberDensityUnit Input string Atoms Choose which units Density refers to. Allowed values: [Atoms, Formula Units]. Allowed values: [‘Atoms’, ‘Formula Units’]
NumberOfWavelengthPoints Input number 10 Number of wavelengths for calculation
EventsPerPoint Input number 1000 Number of neutron events
Interpolation Input string Linear Type of interpolation. Allowed values: [‘Linear’, ‘CSpline’]
MaxScatterPtAttempts Input number 5000 Maximum number of tries made to generate a scattering point
BeamHeight Input number 1 Height of the beam (cm)
BeamWidth Input number 1 Width of the beam (cm)
Shape Input string FlatPlate Geometry of sample environment. Options are: FlatPlate, Cylinder, Annulus. Allowed values: [‘FlatPlate’, ‘Cylinder’, ‘Annulus’]
Height Input number 0 Height of the sample environment (cm)
Width Input number 0 Width of the FlatPlate sample environment (cm)
Thickness Input number 0 Thickness of the FlatPlate sample environment (cm)
Center Input number 0 Center of the FlatPlate sample environment
Angle Input number 0 Angle of the FlatPlate sample environment with respect to the beam (degrees)
Radius Input number 0 Radius of the Cylinder sample environment (cm)
OuterRadius Input number 0 Outer radius of the Annulus sample environment (cm)
InnerRadius Input number 0 Inner radius of the Annulus sample environment (cm)
OutputWorkspace Output MatrixWorkspace Mandatory The output corrected workspace.

Description

Sets up a sample shape, along with the required material properties, and runs the MonteCarloAbsorption algorithm. This algorithm merely serves as a simpler interface to define the shape & material of the sample without having to resort to the more complex CreateSampleShape & SetSampleMaterial algorithms. The computational part is all taken care of by MonteCarloAbsorption. Please see that documentation for more details. Currently the shape geometries supported are:

  • Flat Plate
  • Cylinder
  • Annulus

Usage

Example

qens_ws = CreateSampleWorkspace(Function="Quasielastic",
                                XUnit="Wavelength",
                                XMin=-0.5,
                                XMax=0.5,
                                BinWidth=0.01)

corrected = SimpleShapeMonteCarloAbsorption(InputWorkspace = qens_ws,
                                            ChemicalFormula = 'H2-O',
                                            DensityType = 'Mass Density',
                                            Density = 1.0,
                                            EventsPerPoint = 200,
                                            BeamHeight = 3.5,
                                            BeamWidth = 4.0,
                                            Height = 2.0,
                                            Shape = 'FlatPlate',
                                            Width = 1.4,
                                            Thickness = 2.1)

print("y-axis label: {}".format(corrected.YUnitLabel()))

Output:

y-axis label: Attenuation factor

Categories: AlgorithmIndex | Workflow\Inelastic | CorrectionFunctions\AbsorptionCorrections | Workflow\MIDAS

Source

Python: SimpleShapeMonteCarloAbsorption.py (last modified: 2019-04-02)