ConvolutionFitSequential v1

../_images/ConvolutionFitSequential-v1_dlg.png

ConvolutionFitSequential dialog.

Summary

Performs a sequential fit for a convolution workspace

Properties

Name Direction Type Default Description
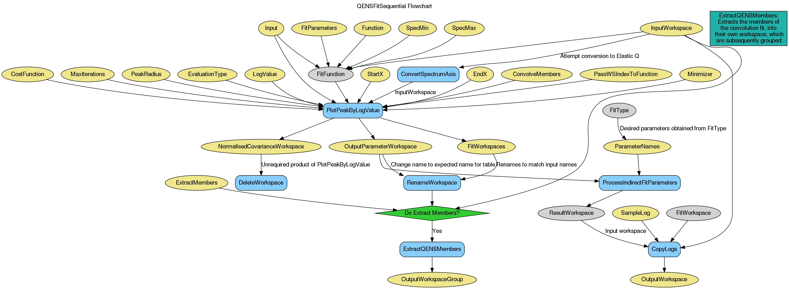
InputWorkspace Input MatrixWorkspace   The input workspace for the fit. This property will be ignored if ‘Input’ is provided.
SpecMin Input number 0 The first spectrum to be used in the fit. Spectra values can not be negative. This property will be ignored if ‘Input’ is provided.
SpecMax Input number 0 The final spectrum to be used in the fit. Spectra values can not be negative. This property will be ignored if ‘Input’ is provided.
Input Input string   A list of sources of data to fit. Sources can be either workspace names or file names followed optionally by a list of spectra/workspace-indices or values using the notation described in the description section of the help page.
ResultXAxisUnit Input string MomentumTransfer The unit to assign to the X Axis of the result workspace, defaults to MomentumTransfer. Allowed values: [‘AtomicDistance’, ‘Degrees’, ‘DeltaE’, ‘DeltaE_inFrequency’, ‘DeltaE_inWavenumber’, ‘dSpacing’, ‘dSpacingPerpendicular’, ‘Empty’, ‘Energy’, ‘Energy_inWavenumber’, ‘Label’, ‘Momentum’, ‘MomentumTransfer’, ‘QSquared’, ‘SpinEchoLength’, ‘SpinEchoTime’, ‘Temperature’, ‘Time’, ‘TOF’, ‘Wavelength’, ‘’]
OutputWorkspace Output WorkspaceGroup Mandatory The output result workspace(s)
OutputParameterWorkspace Output TableWorkspace   The output parameter workspace
OutputWorkspaceGroup Output WorkspaceGroup   The output group workspace
Function InOut Function Mandatory The fitting function, common for all workspaces in the input.
LogName Input string axis-1 Name of the log value to plot the parameters against. Default: use spectra numbers.
StartX Input number Optional A value of x in, or on the low x boundary of, the first bin to include in the fit (default lowest value of x)
EndX Input number Optional A value in, or on the high x boundary of, the last bin the fitting range (default the highest value of x)
PassWSIndexToFunction Input boolean False For each spectrum in Input pass its workspace index to all functions thathave attribute WorkspaceIndex.
Minimizer Input string Levenberg-Marquardt Minimizer to use for fitting. Minimizers available are ‘Levenberg-Marquardt’, ‘Simplex’, ‘FABADA’, ‘Conjugate gradient (Fletcher-Reeves imp.)’, ‘Conjugate gradient (Polak-Ribiere imp.)’ and ‘BFGS’
CostFunction InOut string Least squares Cost functions to use for fitting. Cost functions available are ‘Least squares’ and ‘Ignore positive peaks’. Allowed values: [‘Least squares’, ‘Poisson’, ‘Rwp’, ‘Unweighted least squares’]
MaxIterations Input number 500 Stop after this number of iterations if a good fit is not found
PeakRadius Input number 0 A value of the peak radius the peak functions should use. A peak radius defines an interval on the x axis around the centre of the peak where its values are calculated. Values outside the interval are not calculated and assumed zeros.Numerically the radius is a whole number of peak widths (FWHM) that fit into the interval on each side from the centre. The default value of 0 means the whole x axis.
ExtractMembers Input boolean False If true, then each member of the fit will be extracted, into their own workspace. These workspaces will have a histogram for each spectrum (Q-value) and will be grouped.
ConvolveMembers Input boolean False If true and OutputCompositeMembers is true members of any Convolution are output convolved with corresponding resolution
EvaluationType Input string CentrePoint The way the function is evaluated: CentrePoint or Histogram. Allowed values: [‘CentrePoint’, ‘Histogram’]
FitType Input string Sequential Defines the way of setting initial values. If set to Sequential every next fit starts with parameters returned by the previous fit. If set to Individual each fit starts with the same initial values defined in the Function property. Allowed values: [Sequential, Individual]. Allowed values: [‘Sequential’, ‘Individual’]
Exclude Input dbl list   A list of pairs of real numbers, defining the regions to exclude from the fit.
IgnoreInvalidData Input boolean False Flag to ignore infinities, NaNs and data with zero errors.

Description

Performs a sequential fit involving a convolution with a defined resolution. This algorithm is a special-case of QENSFitSequential, which calculates the elastic incoherent scattering factor when a delta function is provided in the fitting model.

Usage

Example - ConvolutionFitSequential

from __future__ import print_function

# Load sample and resolution files
sample = Load('irs26176_graphite002_red.nxs')
resolution = Load('irs26173_graphite002_red.nxs')

# Set up algorithm parameters
function = """name=LinearBackground,A0=0,A1=0,ties=(A0=0.000000,A1=0.0);
(composite=Convolution,FixResolution=true,NumDeriv=true;
name=Resolution,Workspace=resolution,WorkspaceIndex=0;
name=Lorentzian,Amplitude=1,PeakCentre=0,FWHM=0.0175)"""
startX = -0.547608
endX = 0.543217
specMin = 0
specMax = sample.getNumberHistograms() - 1
convolve = True  # Convolve the fitted model components with the resolution
minimizer = "Levenberg-Marquardt"
maxIt = 500

# Run algorithm
result_ws, _, _ = ConvolutionFitSequential(InputWorkspace=sample,
                                           Function=function,
                                           PassWSIndexToFunction=True,
                                           StartX=startX, EndX=endX,
                                           SpecMin=specMin, SpecMax=specMax,
                                           ConvolveMembers=convolve,
                                           Minimizer=minimizer, MaxIterations=maxIt)
result_ws = result_ws[0]

print("Result has %i Spectra" %result_ws.getNumberHistograms())

print("Amplitude 0: %.3f" %(result_ws.readY(0)[0]))
print("Amplitude 1: %.3f" %(result_ws.readY(0)[1]))
print("Amplitude 2: %.3f" %(result_ws.readY(0)[2]))

print("X axis at 0: %.5f" %(result_ws.readX(0)[0]))
print("X axis at 1: %.5f" %(result_ws.readX(0)[1]))
print("X axis at 2: %.5f" %(result_ws.readX(0)[2]))

print("Amplitude Err 0: %.5f" %(result_ws.readE(0)[0]))
print("Amplitude Err 1: %.5f" %(result_ws.readE(0)[1]))
print("Amplitude Err 2: %.5f" %(result_ws.readE(0)[2]))

Output:

Result has 3 Spectra

Amplitude 0: 4.314
Amplitude 1: 4.213
Amplitude 2: 4.555

X axis at 0: 0.52531
X axis at 1: 0.72917
X axis at 2: 0.92340

Amplitude Err 0: 0.00460
Amplitude Err 1: 0.00468
Amplitude Err 2: 0.00577

Categories: AlgorithmIndex | Workflow\MIDAS

Source

C++ header: ConvolutionFit.h (last modified: 2018-10-05)

C++ source: ConvolutionFit.cpp (last modified: 2019-03-27)