DgsAbsoluteUnitsReduction v1

../_images/DgsAbsoluteUnitsReduction-v1_dlg.png

DgsAbsoluteUnitsReduction dialog.

Summary

Process the absolute units sample.

Properties

Name Direction Type Default Description
InputWorkspace Input MatrixWorkspace Mandatory The absolute units sample workspace.
InputMonitorWorkspace Input MatrixWorkspace   A monitor workspace associated with the absolute units sample workspace
DetectorVanadiumWorkspace Input MatrixWorkspace   An absolute units detector vanadium workspace.
DetectorVanadiumMonitorWorkspace Input MatrixWorkspace   A monitor workspace associated with the absolute units detector vanadium workspace.
MaskWorkspace Input MatrixWorkspace   A masking workspace to apply to the data.
GroupingWorkspace Input MatrixWorkspace   A grouping workspace for the absolute units data.
ReductionProperties Input string __dgs_reduction_properties  
OutputWorkspace Output MatrixWorkspace Mandatory The integrated absolute units workspace.
OutputMaskWorkspace Output MatrixWorkspace Mandatory The diagnostic mask from the absolute units workspace

Description

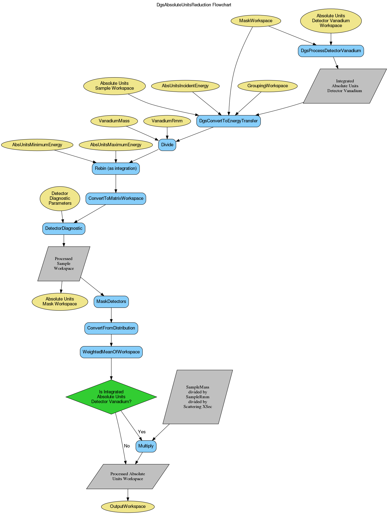
This algorithm is responsible for taking an absolute units sample and converting it to an integrated value (one value for entire workspace) for that sample. A corresponding detector vanadium can be used in conjunction with the data reduction. The diagram below shows the workflow. The AbsUnitsIncidentEnergy parameter needs to be passed via a property manager since the absolute units sample may have been measured at an energy different from the sample of interest. Parameters in italics are controlled by the instrument parameter file (IPF) unless provided to the algorithm via a property manager. The mappings are given below.

Parameter IPF Mapping
VanadiumMass vanadium-mass
AbsUnitsMinimumEnergy monovan-integr-min
AbsUnitsMaximumEnergy monovan-integr-max

The last two parameters are used to create a single bin for the Rebin algorithm. The dashed oval parameter, VanadiumRmm, is taken from the atomic information for the molecular mass of Vanadium. The open circle represents detector diagnostic parameters and they are detailed in the table below.

Parameter IPF Mapping DetectorDiagnostic Mapping
HighCounts diag_huge HighThreshold
LowCounts diag_tiny LowThreshold
AbsUnitsLowOutlier monovan_lo_bound LowOutlier
AbsUnitsHighOutlier monovan_hi_bound HighOutlier
AbsUnitsMedianTestLow monovan_lo_frac LowThresholdFraction
AbsUnitsMedianTestHigh monovan_hi_frac HighThresholdFraction
AbsUnitsErrorBarCriterion diag_samp_sig SignificanceTest

If a detector vanadium is used, the processed sample workspace is multiplied by a factor containing the sample mass (SampleMass), sample molecular mass (SampleRmm) and the cross-section (Scattering XSec) given by: \frac{(\sigma^{V}_{incoherent}+\sigma^{V}_{coherent})\times10^{3}}{4\pi} with the cross-section units of millibarns/steradian.

Usage

Warning

This algorithm is not really intended for use at the command line, but is used within DgsReduction.

Categories: AlgorithmIndex | Workflow\Inelastic\UsesPropertyManager

Source

C++ header: DgsAbsoluteUnitsReduction.h (last modified: 2018-10-05)

C++ source: DgsAbsoluteUnitsReduction.cpp (last modified: 2019-06-05)