DirectILLReduction v1

../_images/DirectILLReduction-v1_dlg.png

DirectILLReduction dialog.

Summary

Data reduction workflow for the direct geometry time-of-flight spectrometers at ILL.

Properties

Name Direction Type Default Description
InputWorkspace Input MatrixWorkspace Mandatory A workspace to reduce.
OutputWorkspace Output Workspace Mandatory The reduced S(Q, DeltaE) workspace.
Cleanup Input string Cleanup ON What to do with intermediate workspaces. Allowed values: [‘Cleanup ON’, ‘Cleanup OFF’]
SubalgorithmLogging Input string Logging OFF Enable or disable subalgorithms to print in the logs. Allowed values: [‘Logging OFF’, ‘Logging ON’]
IntegratedVanadiumWorkspace Input MatrixWorkspace   An integrated vanadium workspace.
AbsoluteUnitsNormalisation Input string Absolute Units OFF Enable or disable normalisation to absolute units. Allowed values: [‘Absolute Units OFF’, ‘Absolute Units ON’]
DiagnosticsWorkspace Input MatrixWorkspace   Detector diagnostics workspace for masking.
GroupingAngleStep Input number Optional A scattering angle step to which to group detectors, in degrees.
EnergyRebinningParams Input dbl list   Manual energy rebinning parameters.
EnergyRebinning Input string   Energy rebinning when mixing manual and automatic binning parameters.
QBinningParams Input dbl list   Manual q rebinning parameters.
Transposing Input string Transposing ON Enable or disable OutputWorkspace transposing. Allowed values: [‘Transposing ON’, ‘Transposing OFF’]
OutputSofThetaEnergyWorkspace Output Workspace   Output workspace for reduced S(theta, DeltaE).

Description

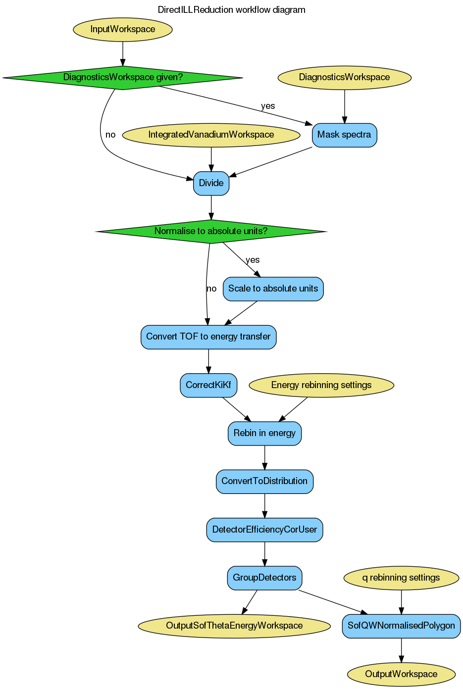
This is the main data reduction algorithm in ILL’s time-of-flight reduction suite. It performs the last steps of the reduction workflow, namely vanadium normalisation and transformation to S(q,\omega) space (optionally S(2\theta,\omega)). The algorithm’s workflow diagram is shown below:

../_images/DirectILLReduction-v1_wkflw.png

Input workspaces

InputWorkspace should contain data treated by DirectILLCollectData and, optionally, by DirectILLApplySelfShielding.

The mandatory IntegratedVanadiumWorkspace should have gone through DirectILLIntegrateVanadium. This workspace is used for the vanadium normalisation.

DiagnosticsWorkspace should be a product of DirectILLDiagnostics. It is used to mask the spectra of InputWorkspace.

Outputs

The algorithm will transform the time-of-flight and spectrum numbers of InputWorkspace into S(q,\omega) at its output. For 2\theta to q transformation, SofQWNormalisedPolygon is used. By default, the output is transposed by Transpose. This behavior can be turned off by the Transpose property.

The optional S(2\theta,\omega) output can be enabled by the OutputSofThetaEnergyWorkspace. This is the processed data right after detector grouping and before the transformation to S(q,\omega).

Normalisation to absolute units

Normalisation to absolute units can be enabled by setting AbsoluteUnitsNormalisation to 'Absolute Units ON'. In this case the data is multiplied by a factor

f = \frac{N_V \sigma_V}{N_S}

after normalisation to vanadium giving units of barn to the data. In the above, N_V stands for the vanadium number density, \sigma_V for vanadium total scattering cross section and N_S sample number density.

The material properties should be set for InputWorkspace and IntegratedVanadiumWorkspace by SetSample before running this algorithm .

(Re)binning in energy and momentum transfer

After conversion from time-of-flight to energy transfer, the binning may differ from spectrum to spectrum if the sample to detector distances are unequal. The SofQWNormalisedPolygon algorithm cannot work with such ragged workspaces and thus rebinning in energy transfer is necessary. By default, the algorithm uses automatic rebinning: - For negative energy transfers, copy binning from the spectrum which covers the largest negative energy transfer range. - For positive energy transfers, use the median bin width over all spectra at zero energy transfer.

The automatic rebinning can be overriden by the EnergyRebinningParams or EnergyRebinning properties. EnergyRebinningParams is directly passed to Rebin as the Params property. On the other hand, EnergyRebinning allows for mixture of automatic and user specified rebinning. Its syntax is a comma separated list of letters a for automatic binning and numbers for ranges and user-specified bin widths. Here are some examples:

‘a’
Rebin the entire energy transfer axis automatically. Same as the defalt behavior.
‘-4, a, 8’
Rebin the energy transfer axis from -4 to 8 meV automatically.
‘a, -1, 0.01, 1, a’
Rebin everything automatically except from -1 to 1 meV, where the bin width is set to 0.01 meV.
‘a, -5, 0.1, -1, 0.01, 1’
Automatic rebinning from minimum energy transfer up to -5 meV, after which use user defined binning: between -5 and -1 meV the bin width is 0.1 mev, while between -1 and 1 meV, it is 0.01.
‘-10, a, -1, 0.01, 1, a, 4’
Start the energy transfer axis at -10 meV, use automatic binning up to -1 meV. Between -1 and 1 meV use bin width of 0.01 meV. Use automatic binning again from 1 to 4 meV.

QBinningParams are passed to SofQWNormalisedPolygon and have the same format as EnergyRebinningParamas. If the property is not specified, q is binned to a value that depends on the wavelength and the 2\theta separation of the grouped detectors. By default, the detectors are grouped to 0.01 degree wide bins in 2\theta or to the value of the natural-angle-step instrument parameter. The default behavior can be overriden by the GroupingAngleStep property.

Transposing output

After conversion to momentum transfer, the vertical axis of the data is in units of momentum transfer while the horizontal axis is in energy transfer. By default, the data is transposed such that momentum transfer is on the horizontal axis and energy transfer in the vertical. This can be turned off by setting Transposing to 'Transposing OFF'.

Usage

For usage of this algorithm, check the examples here.

Categories: AlgorithmIndex | ILL\Direct | Inelastic\Reduction | Workflow\Inelastic

Source

Python: DirectILLReduction.py (last modified: 2020-01-28)