IndirectCylinderAbsorption v1

../_images/IndirectCylinderAbsorption-v1_dlg.png

IndirectCylinderAbsorption dialog.

Summary

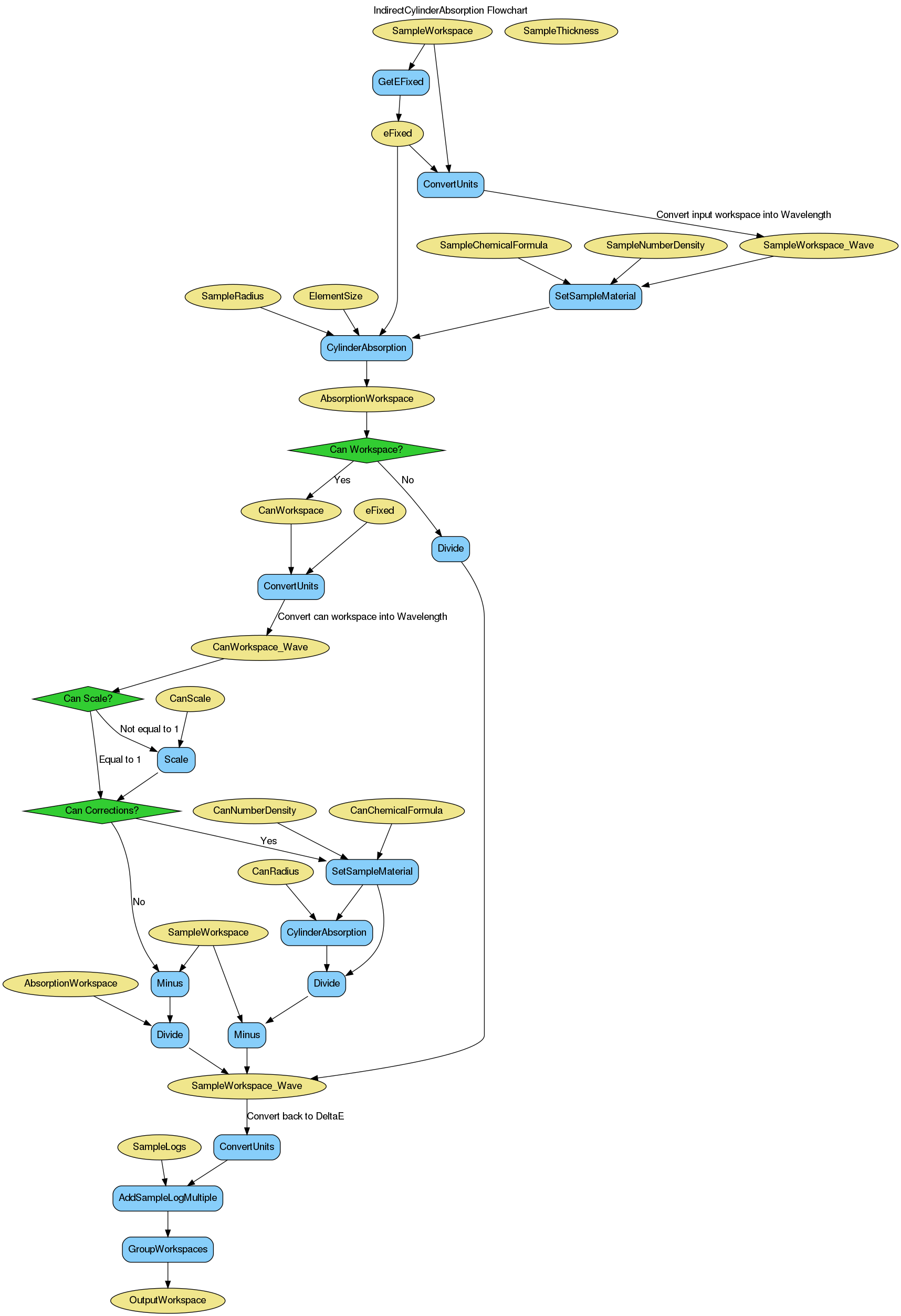
Calculates indirect absorption corrections for a cylinder sample shape.

Properties

Name Direction Type Default Description
SampleWorkspace Input MatrixWorkspace Mandatory Sample workspace.
SampleChemicalFormula Input string Mandatory Sample chemical formula
SampleDensityType Input string Mass Density Use of Mass density or Number density. Allowed values: [‘Mass Density’, ‘Number Density’]
SampleDensity Input number 0.1 Mass density (g/cm^3) or Number density (atoms/Angstrom^3)
SampleRadius Input number 0.1 Sample radius
CanWorkspace Input MatrixWorkspace   Container workspace.
UseCanCorrections Input boolean False Use can corrections in subtraction
CanChemicalFormula Input string   Can chemical formula
CanDensityType Input string Mass Density Use of Mass density or Number density. Allowed values: [‘Mass Density’, ‘Number Density’]
CanDensity Input number 0.1 Mass density (g/cm^3) or Number density (atoms/Angstrom^3)
CanRadius Input number 0.2 Can radius
CanScaleFactor Input number 1 Scale factor to multiply can data
Events Input number 5000 Number of neutron events
OutputWorkspace Output MatrixWorkspace Mandatory The output corrected workspace.
CorrectionsWorkspace Output WorkspaceGroup   The corrections workspace for scattering and absorptions in sample.

Description

Calculates and applies corrections for scattering and absorption in a cylindrical sample for a run on an indirect inelastic instrument, optionally allowing for the subtraction or corrections of the container.

The correction factor workspace is a workspace group containing the correction factors in the Paalman and Pings format, note that only {A_{s,s}} and A_{c,c} factors are calculated by this algorithm.

Usage

Note

To run these usage examples please first download the usage data, and add these to your path. In Mantid this is done using Manage User Directories.

Example - Sample corrections for IRIS:

red_ws = LoadNexusProcessed(Filename='irs26176_graphite002_red.nxs')
can_ws = LoadNexusProcessed(Filename='irs26173_graphite002_red.nxs')

corrected, fact = IndirectCylinderAbsorption(SampleWorkspace=red_ws,
                                             SampleChemicalFormula='H2-O',
                                             CanWorkspace=can_ws,
                                             CanScaleFactor=0.8,
                                             SampleRadius=0.2,
                                             UseCanCorrections=False,
                                             Events=100,
                                             Version=1)

ass = fact[0]

print ('Corrected workspace is intensity against %s'
      % (corrected.getAxis(0).getUnit().caption()))

print ('Ass workspace is %s against %s'
      % (ass.YUnitLabel(), ass.getAxis(0).getUnit().caption()))

Output:

Corrected workspace is intensity against Energy transfer
Ass workspace is Attenuation factor against Wavelength

Example - Sample and container corrections for IRIS:

red_ws = LoadNexusProcessed(Filename='irs26176_graphite002_red.nxs')
can_ws = LoadNexusProcessed(Filename='irs26173_graphite002_red.nxs')

corrected, fact = IndirectCylinderAbsorption(SampleWorkspace=red_ws,
                                             SampleChemicalFormula='H2-O',
                                             SampleRadius=0.2,
                                             CanWorkspace=can_ws,
                                             CanScaleFactor=0.8,
                                             CanChemicalFormula='V',
                                             CanRadius=0.22,
                                             UseCanCorrections=True,
                                             Events=100,
                                             Version=1)

ass = fact[0]
acc = fact[1]

print ('Corrected workspace is intensity against %s'
      % (corrected.getAxis(0).getUnit().caption()))

print ('Ass workspace is %s against %s'
      % (ass.YUnitLabel(), ass.getAxis(0).getUnit().caption()))

print ('Acc workspace is %s against %s'
      % (acc.YUnitLabel(), acc.getAxis(0).getUnit().caption()))

Output:

Corrected workspace is intensity against Energy transfer
Ass workspace is Attenuation factor against Wavelength
Acc workspace is Attenuation factor against Wavelength

Categories: AlgorithmIndex | Workflow\Inelastic | CorrectionFunctions\AbsorptionCorrections | Workflow\MIDAS

Source

Python: IndirectCylinderAbsorption.py (last modified: 2018-10-05)