ReflectometryILLSumForeground v1

../_images/ReflectometryILLSumForeground-v1_dlg.png

ReflectometryILLSumForeground dialog.

Summary

Sums foreground pixels in selected summation mode, optionally converting to reflectivity.

Properties

Name Direction Type Default Description
InputWorkspace Input MatrixWorkspace Mandatory A reflected beam workspace (units wavelength).
OutputWorkspace Output MatrixWorkspace Mandatory The summed foreground workspace.
SubalgorithmLogging Input string Logging OFF Enable or disable child algorithm logging. Allowed values: [‘Logging OFF’, ‘Logging ON’]
Cleanup Input string Cleanup ON Enable or disable intermediate workspace cleanup. Allowed values: [‘Cleanup ON’, ‘Cleanup OFF’]
SummationType Input string SumInLambda Type of summation to perform. Allowed values: [‘SumInLambda’, ‘SumInQ’]
DirectForegroundWorkspace Input MatrixWorkspace   Summed direct beam workspace (units wavelength).
Foreground Input long list 2147483647,2147483647,2147483647 A three element array of foreground start, centre and end workspace indices.
DirectLineWorkspace Input MatrixWorkspace   The (not summed) direct beam workspace (units wavelength).
WavelengthRange Input dbl list 0 The wavelength bounds.

Description

This algorithm is typically the second step in the reflectometry reduction workflow. It consumes the output of ReflectometryILLPreprocess, producing a workspace with a single spectrum.

The reflectivity output of this algorithm can be forwarded to ReflectometryILLConvertToQ or, in case of polarization analysis, ReflectometryILLPolarizationCor.

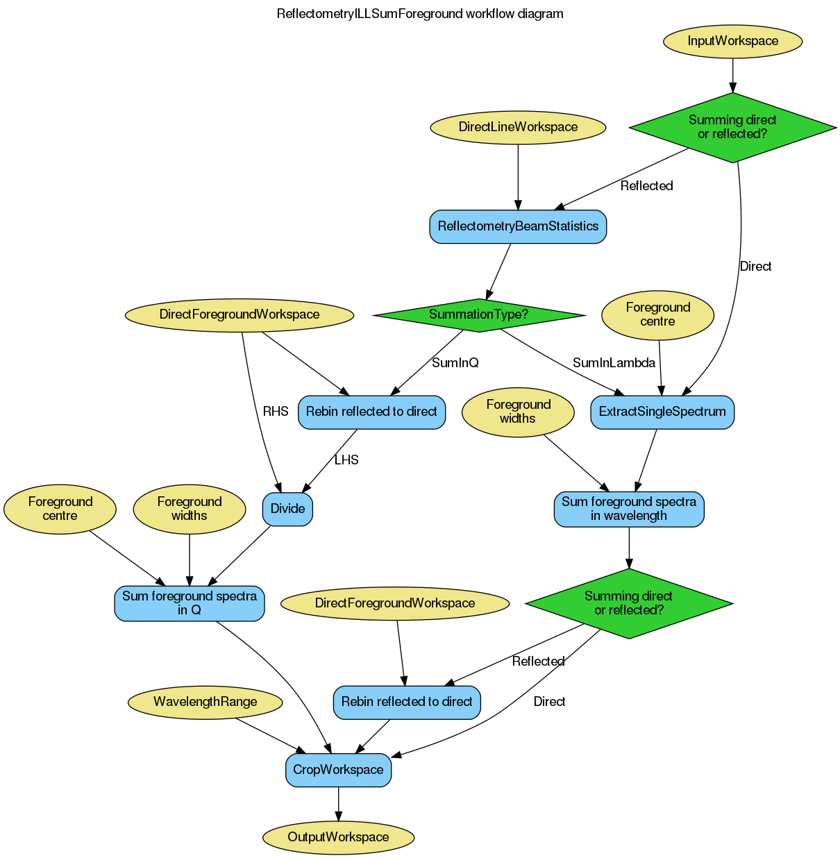
The following diagram gives an overview of the algorithm:

../_images/ReflectometryILLSumForeground-v1_wkflw.png

The algorihtm runs ReflectometryBeamStatistics when processing the reflected beam. This adds some sample log entries to OutputWorkspace and DirectLineWorkspace. See the algorithm’s documentation for more details.

Summation type

The SummationType property controls how the foreground pixels are summed.

SumInLambda
extracts the centre pixel histogram using ExtractSingleSpectrum and adds the intensities of the rest of the foreground pixels.
SumInQ
sums the foreground pixels using ReflectometrySumInQ. Before summation, the data is divided by the direct beam.

The chosen SummationType will be added to the sample logs of OutputWorkspace under the foreground.summation_type entry.

Foreground pixels

If InputWorkspace has been processed by ReflectometryILLPreprocess, the foreground information is available in the sample logs under the entries starting with foreground.. By default these are used automatically.

The sample logs can be overridden using the Foreground property. It is a list of three integers defining the range and centre pixels as workspace indices: [start, centre, end]. The start and end values are inclusive.

Usage

Note

To run these usage examples please first download the usage data, and add these to your path. In Mantid this is done using Manage User Directories.

Example - Sum in wavelength

# Use same foreground and background settings for direct and reflected
# beams.
# Python dictionaries can be passed to algorithms as 'keyword arguments'.
settings = {
    'ForegroundHalfWidth':[5],
    'LowAngleBkgOffset': 10,
    'LowAngleBkgWidth': 20,
    'HighAngleBkgOffset': 10,
    'HighAngleBkgWidth': 50,
}

# Direct beam
direct = ReflectometryILLPreprocess(
    Run='ILL/D17/317369.nxs',
    **settings
)
# We need the summed direct beam for the reflectivity
directFgd = ReflectometryILLSumForeground(direct)

# Reflected beam
reflected = ReflectometryILLPreprocess(
    Run='ILL/D17/317370.nxs',
    DirectLineWorkspace=direct,
    **settings
)
reflectivity = ReflectometryILLSumForeground(
    InputWorkspace=reflected,
    DirectForegroundWorkspace=directFgd,
    DirectLineWorkspace=direct,
    WavelengthRange=[2, 15],
)

# Reflectivity is a single histogram
print('Histograms in reflectivity workspace: {}'.format(reflectivity.getNumberHistograms()))
# The data is still in wavelength
print('Reflectivity X unit: ' + reflectivity.getAxis(0).getUnit().unitID())

Output:

Histograms in reflectivity workspace: 1
Reflectivity X unit: Wavelength

Example - Sum in momentum transfer

# Use same foreground and background settings for direct and reflected
# beams.
# Python dictionaries can be passed to algorithms as 'keyword arguments'.
settings = {
    'ForegroundHalfWidth':[5],
    'LowAngleBkgOffset': 10,
    'LowAngleBkgWidth': 20,
    'HighAngleBkgOffset': 10,
    'HighAngleBkgWidth': 50,
}

# Direct beam
direct = ReflectometryILLPreprocess(
    Run='ILL/D17/317369.nxs',
    **settings
)

# We need the summed direct beam for the reflectivity
directFgd = ReflectometryILLSumForeground(direct)

# Reflected beam
reflected = ReflectometryILLPreprocess(
    Run='ILL/D17/317370.nxs',
    DirectLineWorkspace=direct,
    **settings
)
reflectivity = ReflectometryILLSumForeground(
    InputWorkspace=reflected,
    DirectForegroundWorkspace=directFgd,
    DirectLineWorkspace=direct,
    SummationType='SumInQ',
    WavelengthRange=[0., 14.]
)

# Reflectivity is a single histogram
print('Histograms in reflectivity workspace: {}'.format(reflectivity.getNumberHistograms()))
# The data is still in wavelength
print('Reflectivity X unit: ' + reflectivity.getAxis(0).getUnit().unitID())

Output:

Histograms in reflectivity workspace: 1
Reflectivity X unit: Wavelength

Categories: AlgorithmIndex | ILL\Reflectometry | Workflow\Reflectometry

Source

Python: ReflectometryILLSumForeground.py (last modified: 2020-01-23)