Table of Contents
Reduces a single TOF/Lambda reflectometry run into a mod Q vs I/I0 workspace attempting to pick instrument parameters for missing properties
| Name | Direction | Type | Default | Description |
|---|---|---|---|---|
| InputWorkspace | Input | MatrixWorkspace | Mandatory | Input run in TOF or wavelength |
| SummationType | Input | string | SumInLambda | The type of summation to perform. Allowed values: [‘SumInLambda’, ‘SumInQ’] |
| ReductionType | Input | string | Normal | The type of reduction to perform when summing in Q. Allowed values: [‘Normal’, ‘DivergentBeam’, ‘NonFlatSample’] |
| IncludePartialBins | Input | boolean | False | If true then partial bins at the beginning and end of the output range are included |
| AnalysisMode | Input | string | PointDetectorAnalysis | Analysis mode. This property is only used when ProcessingInstructions is not set. Allowed values: [‘PointDetectorAnalysis’, ‘MultiDetectorAnalysis’] |
| ProcessingInstructions | Input | string | Grouping pattern of spectrum numbers to yield only the detectors of interest. See GroupDetectors for syntax. | |
| ThetaIn | Input | number | Optional | Angle in degrees |
| ThetaLogName | Input | string | The name ThetaIn can be found in the run log as | |
| CorrectDetectors | Input | boolean | True | Moves detectors to twoTheta if ThetaIn or ThetaLogName is given |
| DetectorCorrectionType | Input | string | VerticalShift | When correcting detector positions, this determines whether detectorsshould be shifted vertically or rotated around the sample position. Allowed values: [‘RotateAroundSample’, ‘VerticalShift’] |
| WavelengthMin | Input | number | Optional | Wavelength Min in angstroms |
| WavelengthMax | Input | number | Optional | Wavelength Max in angstroms |
| I0MonitorIndex | Input | number | Optional | I0 monitor workspace index |
| MonitorBackgroundWavelengthMin | Input | number | Optional | Wavelength minimum for monitor background subtraction in angstroms. |
| MonitorBackgroundWavelengthMax | Input | number | Optional | Wavelength maximum for monitor background subtraction in angstroms. |
| MonitorIntegrationWavelengthMin | Input | number | Optional | Wavelength minimum for integration in angstroms. |
| MonitorIntegrationWavelengthMax | Input | number | Optional | Wavelength maximum for integration in angstroms. |
| NormalizeByIntegratedMonitors | Input | boolean | True | Normalize by dividing by the integrated monitors. |
| SubtractBackground | Input | boolean | False | If true then perform background subtraction |
| BackgroundProcessingInstructions | Input | string | These processing instructions will be passed to the background subtraction algorithm | |
| BackgroundCalculationMethod | Input | string | PerDetectorAverage | The type of background reduction to perform. Allowed values: [‘PerDetectorAverage’, ‘Polynomial’, ‘AveragePixelFit’] |
| DegreeOfPolynomial | Input | number | 0 | Degree of the fitted polynomial. |
| CostFunction | Input | string | Least squares | The cost function to be passed to the Fit algorithm. Allowed values: [‘Least squares’, ‘Unweighted least squares’] |
| FirstTransmissionRun | Input | MatrixWorkspace | First transmission run, or the low wavelength transmission run if SecondTransmissionRun is also provided. | |
| SecondTransmissionRun | Input | MatrixWorkspace | Second, high wavelength transmission run. Optional. Causes the FirstTransmissionRun to be treated as the low wavelength transmission run. | |
| Params | Input | dbl list | A comma separated list of first bin boundary, width, last bin boundary. These parameters are used for stitching together transmission runs. Values are in wavelength (angstroms). This input is only needed if a SecondTransmission run is provided. | |
| StartOverlap | Input | number | Optional | Start wavelength for stitching transmission runs together. Only used if a second transmission run is provided. |
| EndOverlap | Input | number | Optional | End wavelength (angstroms) for stitching transmission runs together. Only used if a second transmission run is provided. |
| ScaleRHSWorkspace | Input | boolean | True | Scale the right-hand-side or left-hand-side workspace. Only used if a second transmission run is provided. |
| TransmissionProcessingInstructions | Input | string | These processing instructions will be passed to the transmission workspace algorithm | |
| CorrectionAlgorithm | Input | string | AutoDetect | The type of correction to perform. Allowed values: [‘None’, ‘AutoDetect’, ‘PolynomialCorrection’, ‘ExponentialCorrection’] |
| Polynomial | Input | dbl list | Coefficients to be passed to the PolynomialCorrection algorithm. | |
| C0 | Input | number | 0 | C0 value to be passed to the ExponentialCorrection algorithm. |
| C1 | Input | number | 0 | C1 value to be passed to the ExponentialCorrection algorithm. |
| MomentumTransferMin | Input | number | Optional | Minimum Q value in IvsQ Workspace. Used for Rebinning the IvsQ Workspace |
| MomentumTransferStep | Input | number | Optional | Resolution value in IvsQ Workspace. Used for Rebinning the IvsQ Workspace. This value will be made minus to apply logarithmic rebinning. If you wish to have linear bin-widths then please provide a negative value. |
| MomentumTransferMax | Input | number | Optional | Maximum Q value in IvsQ Workspace. Used for Rebinning the IvsQ Workspace |
| ScaleFactor | Input | number | Optional | Factor you wish to scale Q workspace by. |
| PolarizationAnalysis | Input | boolean | False | Apply polarization corrections |
| FloodCorrection | Input | string | Workspace | The way to apply flood correction: Workspace - use FloodWorkspace property to get the flood workspace, ParameterFile - use parameters in the parameter file to construct and apply flood correction workspace. Allowed values: [‘Workspace’, ‘ParameterFile’] |
| FloodWorkspace | Input | MatrixWorkspace | A flood workspace to apply; if empty and FloodCorrection is ‘Workspace’ then no correction is applied. | |
| Debug | Input | boolean | False | Whether to enable the output of extra workspaces. |
| Diagnostics | Input | boolean | False | Whether to enable the output of interim workspaces for debugging purposes. |
| OutputWorkspaceBinned | Output | MatrixWorkspace | Output workspace in Q (rebinned workspace) | |
| OutputWorkspace | Output | MatrixWorkspace | Output workspace in Q (native binning) | |
| OutputWorkspaceWavelength | Output | MatrixWorkspace | Output workspace in wavelength | |
| OutputWorkspaceTransmission | Output | MatrixWorkspace | Output transmissison workspace in wavelength | |
| OutputWorkspaceFirstTransmission | Output | MatrixWorkspace | First transmissison workspace in wavelength | |
| OutputWorkspaceSecondTransmission | Output | MatrixWorkspace | Second transmissison workspace in wavelength |
This algorithm is a facade over ReflectometryReductionOne v2 (see ReflectometryReductionOne v2
for more information on the wrapped algorithm). It optionally corrects the detector position and then pulls numeric
parameters out of the instrument parameter file where possible. These automatically applied defaults
can be overridden by providing your own values. In addition, it outputs a rebinned workspace in Q, and it optionally
performs polarization analysis if the input workspace is a workspace group. The input and transmission workspaces can also be optionally
corrected for flood using ApplyFloodWorkspace v1 algorithm. The flood workspace either can be provided in FloodWorkspace
property or it is created on the fly with the CreateFloodWorkspace v1 algorithm using properties stored in the instrument
parameter file.
First, if ThetaIn is given the algorithm will try to correct the detector position. For this, it uses
ProcessingInstructions, which corresponds to the grouping pattern of workspace indices that define the
detectors of interest. Only the detectors of interest will be corrected, the rest of the instrument components
will remain in the original position. Note that when ProcessingInstructions is not set, its value
is inferred from other properties, depending on the value of AnalysisMode:
AnalysisMode = PointDetectorAnalaysis the algorithm will search for PointDetectorStart and PointDetectorStop in the parameter file, and ProcessingInstructions will be set to PointDetectorStart:PointDetectorEnd.AnalysisMode = MultiDetectorAnalaysis the algorithm will search for MultiDetectorStart in the parameter file and all of the spectra from this value onwards will be used.Note that ProcessingInstructions are workspace indices, not detector IDs. The first few workspaces may correspond to monitors, rather than detectors of interest. For the syntax of this property, see GroupDetectors v2.
theta is calculated using SpecularReflectionCalculateTheta. This is passed through to ReflectometryReductionOne and 2 * theta is passed through to CalculateResolution. theta can be overridden by setting ThetaIn or ThetaLogName (ThetaIn takes precedence if both are given). If CorrectDetectors is also true, then the algorithm corrects the positions of the detectors of interest to 2 * theta using SpecularReflectionPositionCorrect v2. The detectors are moved either by shifting them vertically, or by rotating them around the sample position, as specified by DetectorCorrectionType.
Next, the algorithm will try to populate input properties which have not been set. Specifically, it will search for
LambdaMin, LambdaMax, I0MonitorIndex, MonitorBackgroundMin, MonitorBackgroundMax,
MonitorIntegralMin and MonitorIntegralMin in the parameter file to populate WavelengthMin,
WavelengthMax, I0MonitorIndex, MonitorBackgroundWavelengthMin, MonitorBackgroundWavelengthMax,
MonitorIntegrationWavelengthMin and MonitorIntegrationWavelengthMax respectively. The first two properties
will be used by ReflectometryReductionOne v2 to crop the workspace in wavelength, whereas the rest of the properties
refer to monitors and are used to create a temporary monitor workspace by which the detectors of interest will be normalized.
Note that there is an additional property referring to monitors, NormalizeByIntegratedMonitors, which can be used
to specify whether or not integrated monitors should be considered.
The rest of the input properties are not inferred from the parameter file, and must be specified manually. RegionOfDirectBeam is an optional
property that allows users to specify a region of direct beam that will be used to normalize
the detector signal. The region of direct beam is specified by workspace indices. For instance, RegionOfDirectBeam='2-3'
means that spectra with workspace indices 2 and 3 will be summed and the resulting
workspace will be used as the direct beam workspace.
Transmission corrections can be optionally applied by providing either one or
two transmission runs or polynomial corrections. Polynomial correction is enabled by setting the
CorrectionAlgorithm property. If set to AutoDetect, the algorithm looks at the instrument
parameters for the correction parameter. If this parameter is set to
polynomial, then polynomial correction is performed using the
PolynomialCorrection v1 algorithm, with the polynomial string taken
from the instrument’s polystring parameter. If the
correction parameter is set to exponential instead, then
the ExponentialCorrection v1 algorithm is used, with C0 and C1 taken
from the instrument parameters, C0 and C1. All these values
can be specified manually by setting the CorrectionAlgorithm to either
PolynomialCorrection or ExponentialCorrection and setting
Polynomial or C0 and C1 properties accordingly.
Note that when using a correction algorithm, monitors will not be integrated, even if
NormalizeByIntegratedMonitors was set to true.
OutputWorkspace is scaled to ScaleFactor and cropped to
MomentumTransferMin and/or MomentumTransferMax, if they
are given.
OutputWorkspaceBinned is rebinned to the resolution specified by
MomentumTransferStep, if it is given; otherwise the algorithm
attempts to determine the bin width using NRCalculateSlitResolution v1
(note that to calculate the resolution this way, a slit component
with a vertical gap must be defined in the instrument definition file - if it
cannot be found, rebinning will not be done and a warning will be
logged). MomentumTransferMin and MomentumTransferMax are used for the rebin
if provided; otherwise the original min/max in Q is retained.
See ReflectometryReductionOne v2 for more information on how the input properties are used by the wrapped algorithm.
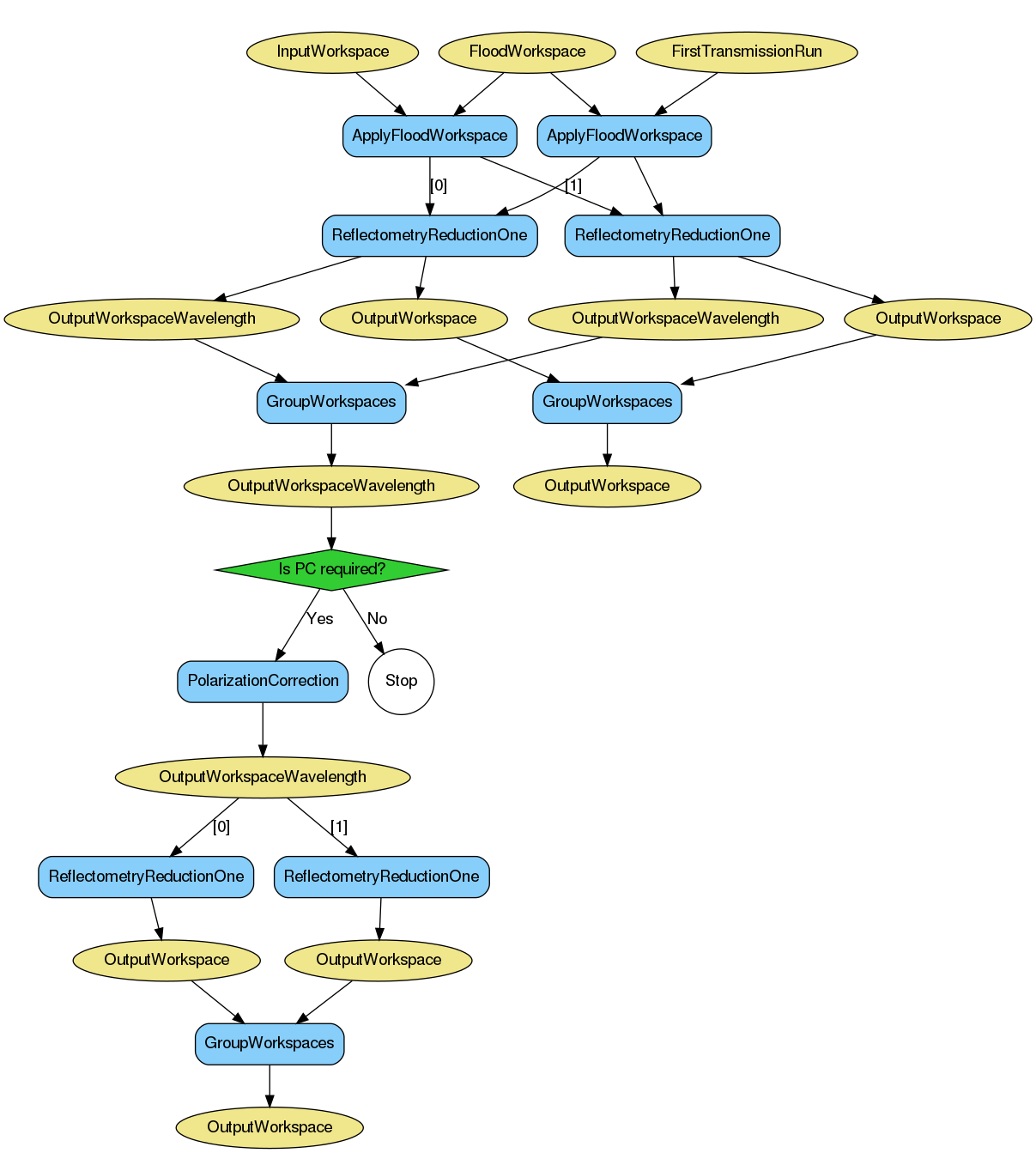
If a workspace group is provided as input, each workspace in the group will be
reduced independently and sequentially using ReflectometryReductionOne v2. Each of these
individual reductions will produce three output workspaces: an output workspace in
wavelength, an output workspace in Q with native binning, and a rebinned workspace in Q.
Output workspaces in wavelength will be grouped together to produce an output workspace group in wavelength, and output
workspaces in Q will be grouped together to produce an output workspace group in Q.
The diagram below illustrates this process (note that, for the sake of clarity, the rebinned output
workspace in Q, OutputWorkspaceBinned, is not represented but it is handled analogously to
OutputWorkspace and OutputWorkspaceWavelength):
If PolarizationAnalysis is set to false the reduction stops. Note that if
transmission runs are given in the form of a workspace group, then the first
element in the group will be used on every input workspace. If transmission runs
are provided as matrix workspaces the specified runs will be used for all members
of the input workspace group.
If polarization analysis is set to true, the reduction continues and polarization corrections will be applied to the output workspace in wavelength. This uses the method and values specified in the parameters file to run PolarizationCorrectionFredrikze v1 or PolarizationCorrectionWildes v1 as appropriate.
The result will be a new workspace in wavelength, which will override the
previous one, that will be used as input to
ReflectometryReductionOne v2 to calculate the new output workspaces in
Q, which in turn will override the existing workspaces in Q. Note that if
transmission runs are provided in the form of workspace groups, then the
first workspace in the group workspaces will be summed to produce a matrix
workspace that will be used as the transmission run for all items in the input
workspace group, as illustrated in the diagram below (note that, for the sake of
clarity, the rebinned output workspace in Q, OutputWorkspaceBinned, is
not represented but it is handled analogously to OutputWorkspace).
This is version 3 of the algorithm. For version 2, please see here and for version 1, please see here.
Note
To run these usage examples please first download the usage data, and add these to your path. In Mantid this is done using Manage User Directories.
Example - Basic reduction with no transmission run, polynomial corrections will be automatically applied
run = Load(Filename='INTER00013460.nxs')
IvsQ, IvsQ_unbinned = ReflectometryReductionOneAuto(InputWorkspace=run, ThetaIn=0.7)
print("{:.5f}".format(IvsQ_unbinned.readY(0)[106]))
print("{:.5f}".format(IvsQ_unbinned.readY(0)[107]))
print("{:.5f}".format(IvsQ.readY(0)[13]))
print("{:.5f}".format(IvsQ.readY(0)[14]))
Output:
0.63441
0.41079
0.44792
0.23703
Example - Basic reduction with a transmission run
run = Load(Filename='INTER00013460.nxs')
trans = Load(Filename='INTER00013463.nxs')
IvsQ, IvsQ_unbinned, IvsLam, TRANS = ReflectometryReductionOneAuto(InputWorkspace=run, FirstTransmissionRun=trans, ThetaIn=0.7)
print("{:.5f}".format(IvsQ_unbinned.readY(0)[96]))
print("{:.5f}".format(IvsQ_unbinned.readY(0)[97]))
print("{:.5f}".format(IvsQ.readY(0)[5]))
print("{:.5f}".format(IvsQ.readY(0)[6]))
Output:
1.16756
0.89144
1.46655
1.41327
Example - Reduction overriding some default values
run = Load(Filename='INTER00013460.nxs')
IvsQ, IvsQ_unbinned = ReflectometryReductionOneAuto(InputWorkspace=run, ThetaIn=0.7, DetectorCorrectionType="RotateAroundSample", MonitorBackgroundWavelengthMin=0.0, MonitorBackgroundWavelengthMax=1.0)
print("{:.5f}".format(IvsQ_unbinned.readY(0)[106]))
print("{:.5f}".format(IvsQ_unbinned.readY(0)[107]))
print("{:.5f}".format(IvsQ.readY(0)[5]))
print("{:.5f}".format(IvsQ.readY(0)[6]))
Output:
0.64231
0.41456
0.51029
0.52241
Categories: AlgorithmIndex | Reflectometry\ISIS
C++ header: ReflectometryReductionOneAuto3.h (last modified: 2020-02-21)
C++ source: ReflectometryReductionOneAuto3.cpp (last modified: 2020-02-21)