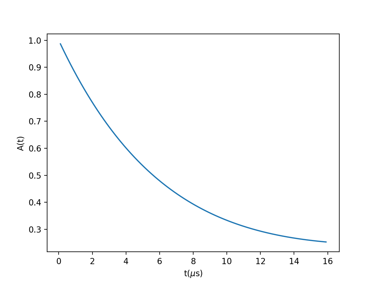
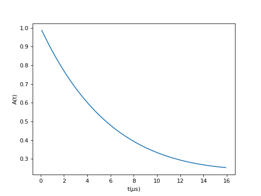
For observation of muon spin relaxation MuSR spectra with lineshapes lying between a Guassian and a Lorentzian,

where,
is KuboToyabe decay rate,
is the amplitude,
is the stretching exponential and it ranges from 1 (neglible nuclear field) and 2 (strong nuclear field).
| Name | Default | Description |
|---|---|---|
| A0 | 1.0 | |
| Beta | 1.0 | |
| Sigma | 0.1 |
(Source code, png, hires.png, pdf)
[1] Crook et al, J. Phys.: Condens. Matter 9 1149-1158 (1997).
[2] Lord J.S., J. Phys.: Conf. Ser. 17 81 (2005).
Categories: FitFunctions | Muon\MuonGeneric
Python: StretchedKT.py (last modified: 2020-02-05)