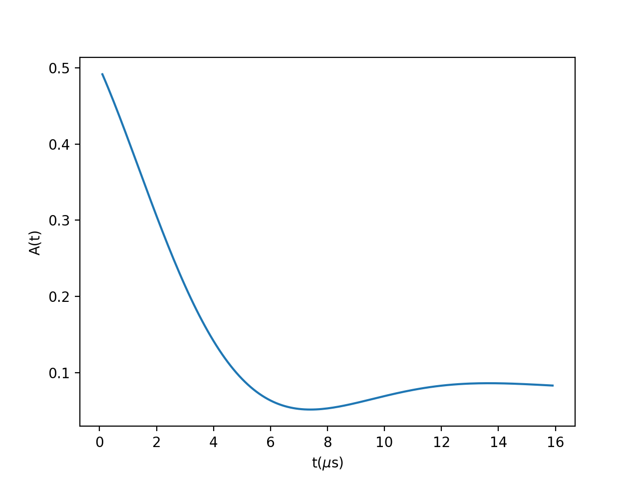
ZF PCR signal from interaction with a single dipole.


where,
is the amplitude,
(MHz) is the relaxation rate,
(G) is the dipolar field,
(Armstrong) is the radius,
is the proton moment,
and
is the proton moment.
(Source code, png, hires.png, pdf)
| Name | Default | Description |
|---|---|---|
| A0 | 0.5 | |
| Radius | 2.0 | Radius (Angstrom) |
| LambdaTrans | 0.2 | Lambda-Trans (MHz) |
[1] F.L. Pratt, Physica B 289-290, 710 (2000).
Categories: FitFunctions | Muon\MuonSpecific
Python: ZFprotonDipole.py (last modified: 2020-02-06)