BASISReduction v1

../_images/BASISReduction-v1_dlg.png

BASISReduction dialog.

Summary

Multiple-file BASIS reduction for its two reflections.

Properties

Name Direction Type Default Description
RunNumbers Input string   Sample run numbers
DoIndividual Input boolean False Do each run individually
ExcludeTimeSegment Input string   Exclude a contigous time segment; Examples: “71546:0-60” filter run 71546 from start to 60 seconds, “71546:300-600”, “71546:120-end” from 120s to the end of the run
RetainTimeSegment Input string   Only retain events occurring within a time segment. Examples: 71546:0-3600 only retains events from the first hour of run 71546. 71546:3600-7200 retain only the second hour. 71546:7200-end retain events after the first two hours
GroupDetectors Input string None Switch for grouping detectors. Allowed values: [‘None’, ‘Low-Resolution’, ‘By-Tube’]
DoFluxNormalization Input boolean True Do we normalize data by incoming flux?
FluxNormalizationType Input string Monitor Flux Normalization Type. Allowed values: [‘Monitor’, ‘Proton Charge’, ‘Duration’]
NormalizeToFirst Input boolean False Normalize spectra to intensity of spectrum with lowest Q?
ReflectionType Input string silicon_111 Analyzer. Documentation lists typical associated property values. Allowed values: [‘silicon_111’, ‘silicon_311’, ‘silicon_333’]
EnergyBins Input dbl list -150,0.4,500 Energy transfer binning scheme (in ueV)
MomentumTransferBins Input dbl list 0.3,0.2,1.9 Momentum transfer binning scheme
MaskFile Input string   See documentation for latest mask files. Allowed extensions: [‘.xml’]
DivideByVanadium Input boolean False Do we normalize by the vanadium intensity?
NormalizationType Input string by Q slice Select a Vanadium normalization. Allowed values: [‘by Q slice’, ‘by detector ID’]
NormRunNumbers Input string   Normalization run numbers
SaveNXSPE Input boolean False Do we save to NXSPE format?
PsiAngleLog Input string SE50Rot name of entry in the logs storing the psi angle
PsiOffset Input number 0 add this quantity to the psi angle stored in the log
OutputSusceptibility Input boolean False Output dynamic susceptibility (Xqw)
OutputPowderSpectrum Input boolean False Output S(Q) and S(theta) powder diffraction
RemoveTemporaryWorkspaces Input boolean True Remove temporary workspaces and files

For each property, the algorithm will remember the last value used. If user deletes this value and leaves blank the property field, the default value will be used. Default values are typical of the silicon111 reflection.

Description

Run numbers: Reduction can be carried out for each run or all runs can be aggregated into a single data collection.

Examples:

  • 2144-2147: runs from 2144 to 2147.
  • 2144-2147,2149,2156: runs from 2144 to 2147 and also runs 2149 and 156

If DoIndividual is checked, then each run number is reduced separately from the rest.

ExcludeTimeSegment: Events happening in a time segment with no proton charge are most likely noise. Those events can be filtered out of the reduction process.

Example:

  • “71465:0-500,71466:900-2100,71467:4000-end” will filter out events happening between the start of the run and 500 seconds for run 71465, then between 900 and 2100 seconds for run 71466 and between 4000 seconds and the end of the run for 71467. Only one time segment can be excluded per run number.

RetainTimeSegment: When interested only in a single and contiguous part of the run. Only events within that time window can be kept.

Examples: - “71465:0-3600,71466:3600-7200,71467:3600-end” will retain events of the first hour of run 71465, events of the second hour of run 71466, and events after the first hour of run 71467. Events outside these time windows will not be taken into account.

Momentum transfer binning scheme: Three values are required, the center of the bin with the minimum momentum, the bin width, and the center of the bin with the maximum momentum.

Rescaling to first spectrum: Since the Y-scale has arbitrary units, a rescaling convention is taken whereby the maximum of the first spectrum (lowest Q-value) is rescaled to 1.0. This rescaling may not be employed when the intent is to compare to other runs, like can substraction of comparison between deuterated and hydrogenated samples.

Reflection Selector

Currently three types of reflection are possible, associated with the silicon analyzers of BASIS. These are typical binning values for each reflection:

Reflection
Energy bins
(micro-eV)
Momentum transfer bins
(inverse Angstroms)
silicon111 -150, 0.4, 500 0.3, 0.2, 1.9
silicon311 -740, 1.6, 740 0.5, 0.2, 3.7
silicon333 -1500, 3.2 1500 0.5, 0.2, 3.7

Also the following default mask files are associated to each reflection:

Reflection Mask file
silicon111 BASIS_Mask_default_111.xml
silicon311 BASIS_Mask_default_311.xml
silicon333 BASIS_Mask_default_333.xml

Note: masks for reflections 111 and 333 are actually the same since both reflections take place at the same silicon crystal analyzers.

These mask files can be found in the SNS filesystem (/SNS/BSS/shared/autoreduce/new_masks_08_12_2015/)

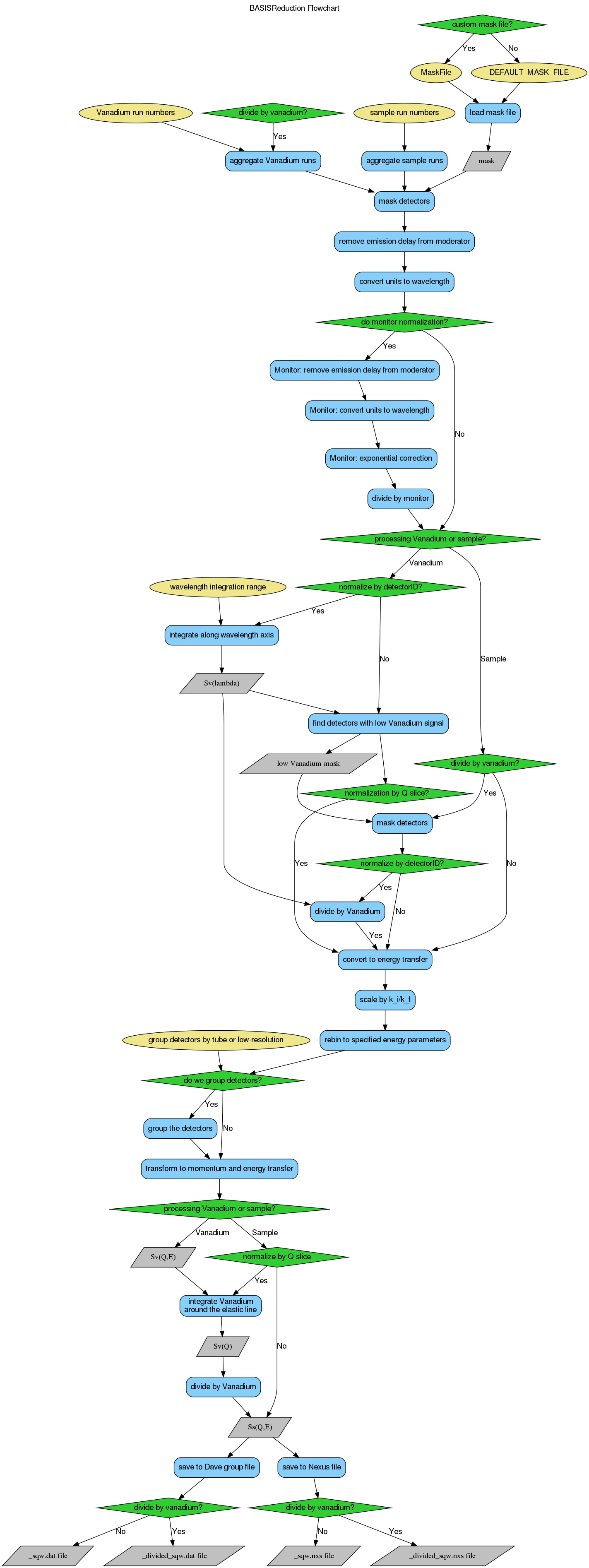
Vanadium Normalization

The syntax for the vanadium run numbers designation (NormRunNumbers) is the same as in the case of the sample (hyphens and commas are understood). All runs are jointly reduced into a single vanadium workspace.

Normalization type by Q slice is the default normalization. In this case, the sample is reduced into S_{s}(Q,E) and the vanadium is reduced into S_{v}(Q,E). Later, S_{v}(Q,E) is integrated along the energy axis in the range [-0.034, 0.034]meV to produce S_{v}(Q). Finally the sample is divided by the vanadium, S_{s}(Q,E) / S_{v}(Q).

Normalization type by detector ID carries out the division on each detector of the instrument. If we have for detector i sample S_s(\lambda, i) and vanadium S_v(\lambda, i), we integrate along the \lambda axis in the range given by NormWavelengthRange to obtain S_v(i) and then divide S_s(\lambda, i)/S_v(i)=S'_s(\lambda, i). From this point on, the reduction process continues using S'_s in place of S_s.

Saving NXSPE files

NXSPE files are suitable for intensity visualization in \vec{Q} space with [MSLICE](http://mslice.isis.rl.ac.uk/Main_Page). When using this program, make sure you select the inverse geometry.

Wavelength spectrum.

Also, make sure that the sample rotation angle is stored in the logs of the run, since this is a required property of the algorithm.

Dynamic Susceptibility

If <i>OutputSusceptibility</i> is checked, one additional workspace and one Nexus file will be generated, both containing the dynamic susceptibility as a function of frequency, in units of GHz. The extension denoting this quantity in the workspace and file names is “Xqw” (the extension for the structure factor is “sqw”).

Powder Diffraction

If <i>OutputPowderSpectrum</i> is checked, two additional workspaces are created after a call to algorithm BASISPowderDiffraction v1 - BSS_XXXX_sq_angle: Intensity versus scattering angle \vec{2\theta} - BSS_XXXX_sq: Intensity versus momentum transfer

Usage

Perform a reduction:

BASISReduction(RunNumbers="59671",
               EnergyBins=[-120,0.4,120],
               MomentumTransferBins=[0.3, 0.2, 1.9],
               DivideByVanadium=1,
               NormRunNumbers="58183")

Categories: AlgorithmIndex | Inelastic\Reduction

Source

Python: BASISReduction.py (last modified: 2020-03-27)