FlatPlatePaalmanPingsCorrection v1

../_images/FlatPlatePaalmanPingsCorrection-v1_dlg.png

FlatPlatePaalmanPingsCorrection dialog.

Summary

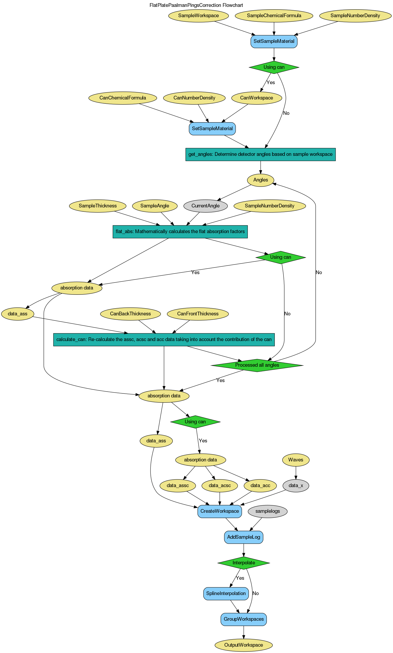
Calculates absorption corrections for a flat plate sample using Paalman & Pings format.

Properties

Name Direction Type Default Description
SampleWorkspace Input MatrixWorkspace Mandatory Name for the input sample workspace
SampleChemicalFormula Input string   Sample chemical formula
SampleCoherentXSection Input number 0 The coherent cross-section for the sample material in barns. To be used instead of Chemical Formula.
SampleIncoherentXSection Input number 0 The incoherent cross-section for the sample material in barns. To be used instead of Chemical Formula.
SampleAttenuationXSection Input number 0 The absorption cross-section for the sample material in barns. To be used instead of Chemical Formula.
SampleDensityType Input string Mass Density Use of Mass density or Number density for the sample. Allowed values: [‘Mass Density’, ‘Number Density’]
SampleNumberDensityUnit Input string Atoms Choose which units SampleDensity refers to. Allowed values: [Atoms, Formula Units]. Allowed values: [‘Atoms’, ‘Formula Units’]
SampleDensity Input number 0.1 The value for the sample Mass density (g/cm^3) or Number density (1/Angstrom^3).
SampleThickness Input number 0 Sample thickness in cm
SampleAngle Input number 0 Angle between incident beam and normal to flat plate surface
CanWorkspace Input MatrixWorkspace   Name for the input container workspace
CanChemicalFormula Input string   Container chemical formula
CanCoherentXSection Input number 0 The coherent cross-section for the can material in barns. To be used instead of Chemical Formula.
CanIncoherentXSection Input number 0 The incoherent cross-section for the can material in barns. To be used instead of Chemical Formula.
CanAttenuationXSection Input number 0 The absorption cross-section for the can material in barns. To be used instead of Chemical Formula.
CanDensityType Input string Mass Density Use of Mass density or Number density for the can. Allowed values: [‘Mass Density’, ‘Number Density’]
CanNumberDensityUnit Input string Atoms Choose which units CanDensity refers to. Allowed values: [Atoms, Formula Units]. Allowed values: [‘Atoms’, ‘Formula Units’]
CanDensity Input number 0.1 The value for the can Mass density (g/cm^3) or Number density (1/Angstrom^3).
CanFrontThickness Input number 0 Container front thickness in cm
CanBackThickness Input number 0 Container back thickness in cm
NumberWavelengths Input number 10 Number of wavelengths for calculation
Interpolate Input boolean True Interpolate the correction workspaces to match the sample workspace
Emode Input string Elastic Energy transfer mode. Allowed values: [‘Elastic’, ‘Indirect’, ‘Direct’, ‘Efixed’]
Efixed Input number 0 Analyser energy (mev). By default will be read from the instrument parameters. Specify manually to override. This is used only in Efixed energy transfer mode.
OutputWorkspace Output WorkspaceGroup Mandatory The output corrections workspace group

Description

Calculates absorption corrections for an infinite flat plate sample giving output in the Paalman and Pings absorption factors: A_{s,s} (scattering and absorption in sample), A_{s,sc} (scattering in sample and absorption in sample and container), A_{c,sc} (scattering in container and absorption in sample and container) and A_{c,c} (scattering and absorption in container).

Details of the analytical method used to calculate the correction factors is available in RAL Technical Report 74-103.

Restrictions on the input workspace

  • The input workspaces must have a fully defined instrument.
  • In the energy transfer modes other than Efixed they have to have X axis units of wavelength.

Efixed mode

  • In Efixed mode, the correction will be computed for a single wavelength number derived from the analyser or monochromator energy, which by default will be attempted to be read from the instrument parameters (named Efixed), but can also be overridden in the Efixed input property. In this case, the NumberWavelengths and Interpolate options will be ignored.

Usage

Example:

# Create a sample workspace
sample = CreateSampleWorkspace(NumBanks=1, BankPixelWidth=1,
                               XUnit='Wavelength',
                               XMin=6.8, XMax=7.9,
                               BinWidth=0.1)

# Copy and scale it to make a can workspace
can = CloneWorkspace(InputWorkspace=sample)
can = Scale(InputWorkspace=can, Factor=1.2)

# Calculate absorption corrections
corr = FlatPlatePaalmanPingsCorrection(SampleWorkspace=sample,
                                       SampleChemicalFormula='H2-O',
                                       SampleThickness=0.1,
                                       SampleAngle=45,
                                       CanWorkspace=can,
                                       CanChemicalFormula='V',
                                       CanFrontThickness=0.01,
                                       CanBackThickness=0.01,
                                       Emode='Indirect',
                                       Efixed=1.845)

print('Correction workspaces: %s' % (', '.join(corr.getNames())))

Output:

Correction workspaces: corr_ass, corr_assc, corr_acsc, corr_acc

Source

Python: FlatPlatePaalmanPingsCorrection.py (last modified: 2020-03-27)