IndirectCalibration v1

../_images/IndirectCalibration-v1_dlg.png

IndirectCalibration dialog.

Summary

Creates a calibration workspace from a White-Beam Vanadium run.

Properties

Name Direction Type Default Description
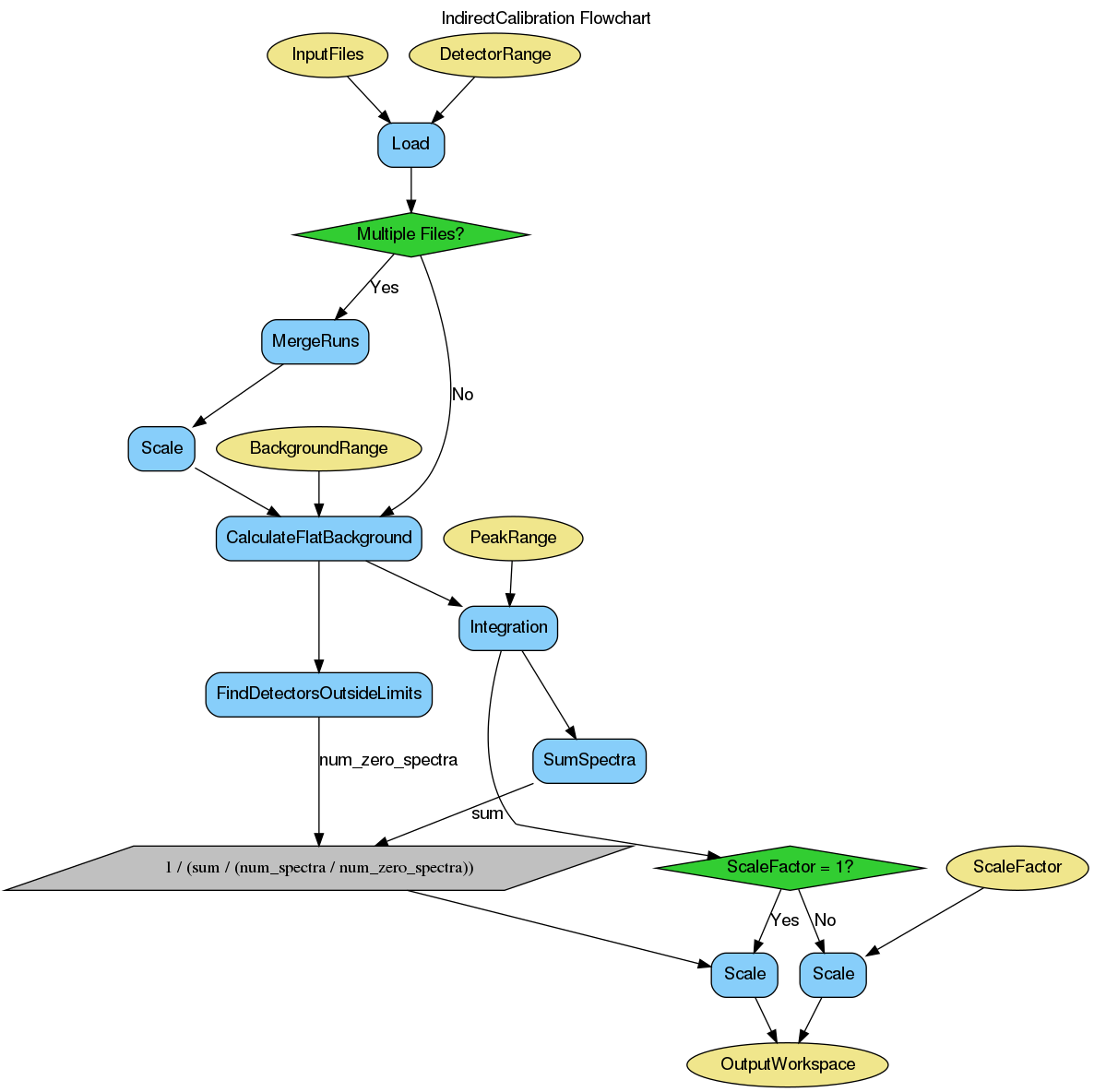
InputFiles Input str list   Comma separated list of input files
DetectorRange Input long list 0,1 Range of detectors.
PeakRange Input dbl list 0,100 Time of flight range over the peak.
BackgroundRange Input dbl list 0,1000 Time of flight range over the background.
ScaleFactor Input number 1 Factor by which to scale the result.
LoadLogFiles Input boolean False Option to load log files.
OutputWorkspace Output Workspace Mandatory Output workspace for calibration data.

Description

Creates a calibration workspace to be used with inelastic indirect reductions, allowing for the correction of relative detector intensities.

Either a single run file or range of runs in .raw format can be given to the algorithm which are then merged into a single run using MergeRuns, a flat background is then calculated and normalised to give the output workspace.

Note

This algorithm only supports files containing histogram data.

Usage

Example - create calibration workspace for IRIS

Note

To run these usage examples please first download the usage data, and add these to your path. In Mantid this is done using Manage User Directories.

# Create a calibration workspace
cal_ws = IndirectCalibration(InputFiles='IRS26173.raw',
                             DetectorRange='3,53',
                             PeakRange='62500,65000',
                             BackgroundRange='59000,61500')

print('Calibration workspace has {:d} bin(s) and {:d} spectra.'.format(
       cal_ws.blocksize(), cal_ws.getNumberHistograms()))

Output:

Calibration workspace has 1 bin(s) and 51 spectra.

Categories: AlgorithmIndex | Workflow\Inelastic | Inelastic\Calibration

Source

Python: IndirectCalibration.py (last modified: 2020-03-27)