PowderILLParameterScan v1

../_images/PowderILLParameterScan-v1_dlg.png

PowderILLParameterScan dialog.

Summary

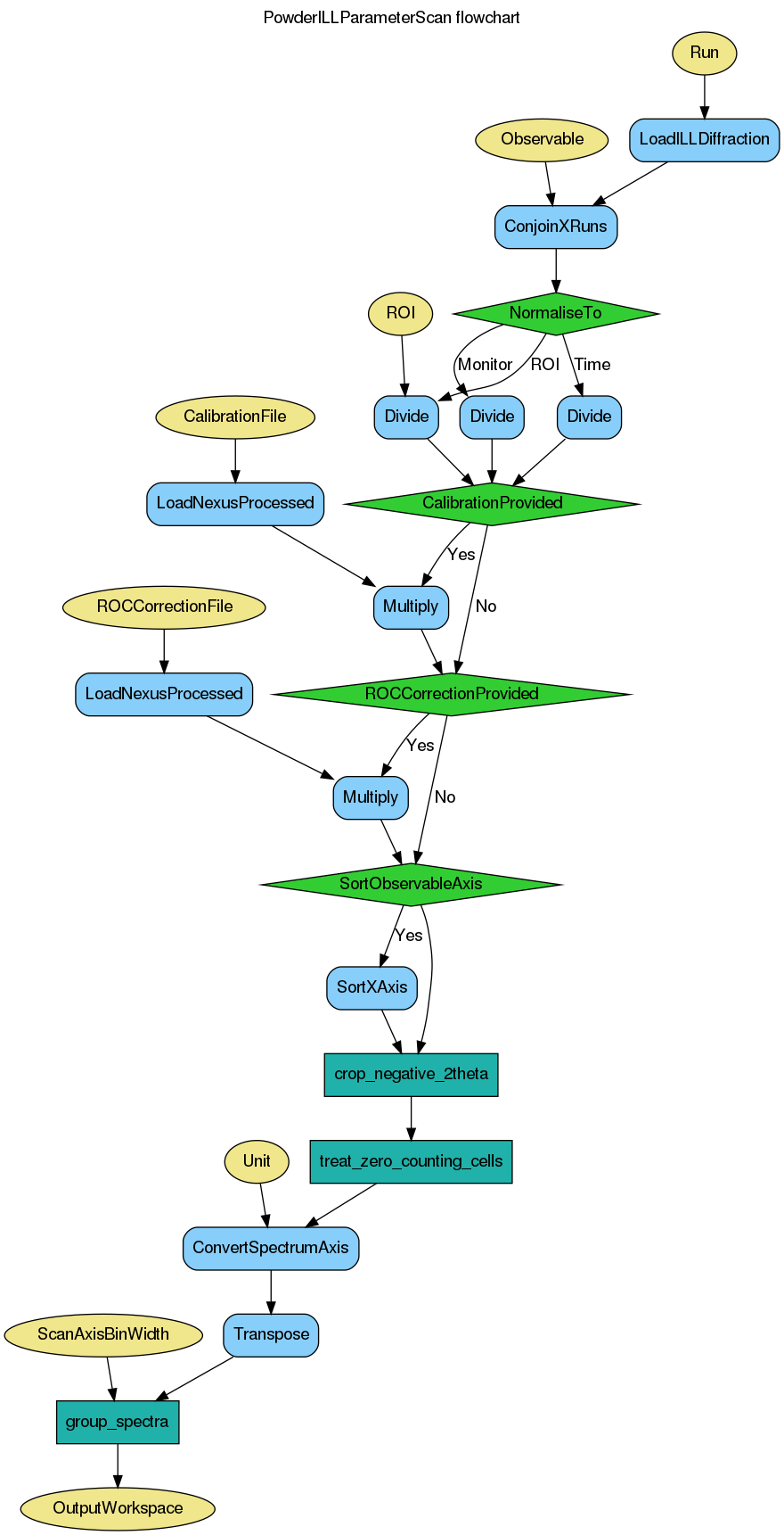
Performs powder diffraction data reduction for ILL instrument D20.

Properties

Name Direction Type Default Description
Run Input list of str lists Mandatory File path of run(s). Allowed values: [‘nxs’]
CalibrationFile Input string   File containing the detector efficiencies. Allowed values: [‘nxs’]
ROCCorrectionFile Input string   File containing the radial oscillating collimator (ROC) corrections. Allowed values: [‘nxs’]
NormaliseTo Input string None Normalise to time, monitor or ROI counts. Allowed values: [‘None’, ‘Time’, ‘Monitor’, ‘ROI’]
ROI Input dbl list 0,153.6 Regions of interest for normalisation [in scattering angle in degrees].
Observable Input string sample.temperature Scanning observable, a Sample Log entry.
SortObservableAxis Input boolean False Whether or not to sort the scanning observable axis.
ScanAxisBinWidth Input number 0 Rebin the observable axis to this width. Default is to not rebin.
CropNegative2Theta Input boolean True Whether or not to crop out the bins corresponding to negative scattering angle.
ZeroCountingCells Input string Interpolate Crop out the zero counting cells or interpolate the counts from the neighbours. Allowed values: [‘Crop’, ‘Interpolate’, ‘Leave’]
Unit Input string ScatteringAngle The unit of the reduced diffractogram. Allowed values: [‘ScatteringAngle’, ‘MomentumTransfer’, ‘dSpacing’]
OutputWorkspace Output MatrixWorkspace Mandatory Output workspace containing the reduced data.

Description

This algorithm performs the data reduction for D20 instrument at the ILL.

Input runs

Provide the list of the input runs (e.g. one .nxs file corresponding to a single temperature point) following the syntax in MultipleFileProperty.

Summing of individual runs is possible, and if requested it will be carried out by MergeRuns, taking into account the metadata.

The list of unsummed files will be eventually combined with ConjoinXRuns.

Scanning observable

The scanning observable can be any numeric sample log entry (scalar or time series). It is possible to request ordering and/or equidistant rebinning of the observable axis for the final result.

Calibration file

This has to be a processed .nxs file containing a single-column workspace of calibration constants generated by PowderILLEfficiency, and then saved with SaveNexusProcessed.

Normalisation options

Choose one of the 4 options suggested. If region-of-interest (ROI) normalisation is requested, provide ROI as a list of ranges in scattering angle in degrees, for example 10,20,50,100 will mean [10-20] and [50-100].

Output

The output of the algorithm is a single workspace, one spectrum (diffractogram) per each observable (e.g. temperature) point. This algorithm does not save the output to a file itself. Use SaveFocusedXYE to save in FullProf format #10, or SaveGSS for GSAS format.

Usage

Example - PowderILLParameterScan

red_ws = PowderILLParameterScan(Run='967087,967088')
print("Reduced workspace has {0} diffractograms having {1} bins each".format(red_ws.getNumberHistograms(),red_ws.blocksize()))
print("The first one corresponds to T={0:.2f} K".format(red_ws.getAxis(1).extractValues()[0]))
print("The first one corresponds to T={0:.2f} K".format(red_ws.getAxis(1).extractValues()[1]))

Output:

Reduced workspace has 2 diffractograms having 3008 bins each
The first one corresponds to T=253.92 K
The first one corresponds to T=242.82 K

Categories: AlgorithmIndex | ILL\Diffraction | Diffraction\Reduction

Source

Python: PowderILLParameterScan.py (last modified: 2020-03-27)