VesuvioDiffractionReduction v1

../_images/VesuvioDiffractionReduction-v1_dlg.png

VesuvioDiffractionReduction dialog.

Summary

Performs diffraction reduction for VESUVIO. This algorithm is deprecated (April-2017).

Properties

Name Direction Type Default Description
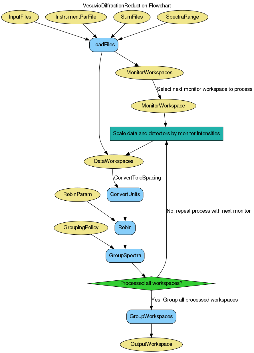
InputFiles Input str list   Comma separated list of input files.
InstrumentParFile Input string Mandatory PAR file containing instrument definition. Allowed extensions: [‘.dat’, ‘.par’]
SumFiles Input boolean False Enabled to sum spectra from each input file.
SpectraRange Input long list 3,198 Range of spectra to use.
RebinParam Input string   Rebin parameters.
GroupingPolicy Input string All Selects the type of detector grouping to be used. Allowed values: [‘All’, ‘Individual’, ‘IPF’]
OutputWorkspace Output WorkspaceGroup Mandatory Group name for the result workspaces.

Warning

This algorithm is deprecated (April-2017). Please, use ISISIndirectDiffractionReduction instead.

Description

A version of ISISIndirectDiffractionReduction specific to use with VESUVIO (EVS) data, the reduction is performed in the same way however there is the additional option to load a PAR file.

Usage

Example - Running VesuvioDiffractionReduction.

VesuvioDiffractionReduction(InputFiles='15289',
                        OutputWorkspace='DiffractionReductions',
                        InstrumentParFile='IP0005.dat')

ws = mtd['DiffractionReductions'].getItem(0)

print('Workspace name: %s' % ws.name())
print('Number of spectra: %d' % ws.getNumberHistograms())
print('Number of bins: %s' % ws.blocksize())

Output:

Workspace name: vesuvio15289_diffspec_red
Number of spectra: 1
Number of bins: 3875

Categories: AlgorithmIndex | Diffraction\Reduction

Source

Python: VesuvioDiffractionReduction.py (last modified: 2020-03-27)