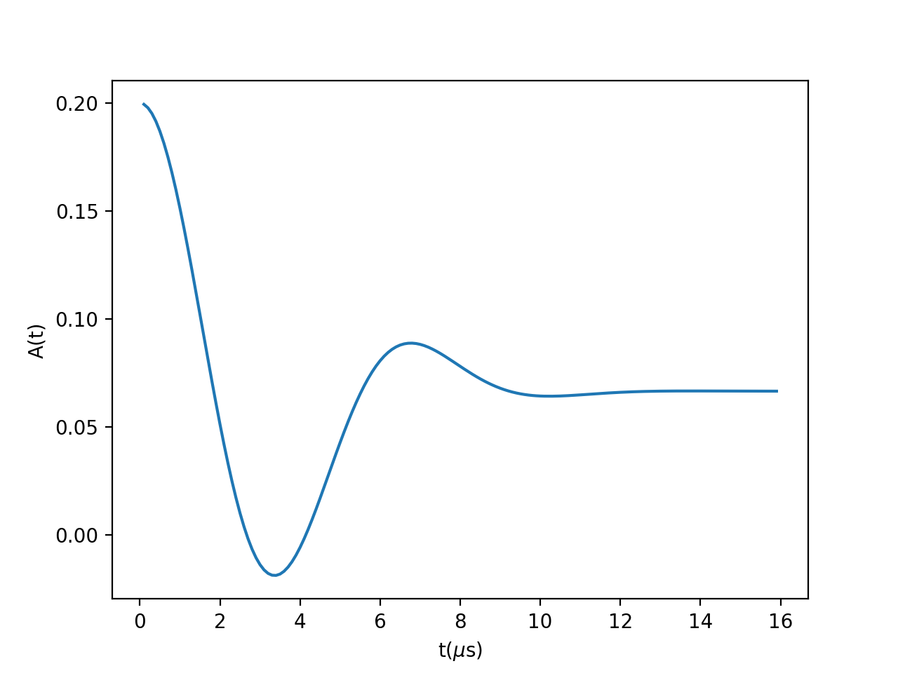
ZF KuboToyabe when B = 0. A damped cosine precession when
.
When B = 0,

When
,

where,
is the amplitude,
(MHz) is the gaussian relaxation rate,
(G) is the gaussian relaxation rate,
and
is the relaxation rate of the extra term when
.
(Source code, png, hires.png, pdf)
| Name | Default | Description |
|---|---|---|
| A0 | 0.2 | Amplitude |
| KTdelta | 0.1 | KT Relaxation rate |
| B0 | 10.0 | Local Magnetic Field (G) |
| Gauss | 0.2 | Gaussian relaxation rate |
[1] F.L. Pratt, Physica B 289-290, 710 (2000).
Categories: FitFunctions | Muon\MuonSpecific
Python: CompositePCRmagnet.py (last modified: 2020-03-20)