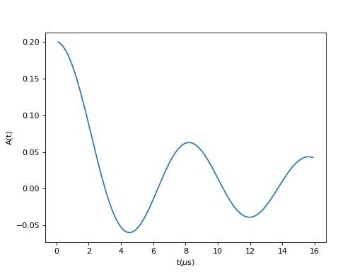
A bessel function with damped oscillation that could apply to incommensurate magnetic structures or spin density waves.

where,
is the amplitude of asymmetry,
is the Bessel function of the first kind,
is the damping of the oscillation,
is the dynamic longitudinal spin relaxation rate,
(G) is the B-field,
and
is the phase.
(Source code, png, hires.png, pdf)
| Name | Default | Description |
|---|---|---|
| A0 | 0.2 | Asymmetry |
| Phi | 0.0 | Phase (rad) |
| Field | 10.0 | B Field (G) |
| LambdaL | 0.1 | Dynamic longitudinal spin relaxation rate |
| LambdaT | 0.1 | Damping of the oscillation |
| FractionL | 0.1 | Fraction of longitudinal signal component |
[1] D.E. MacLaughlin, PRB 89 144419 (2014).
Categories: FitFunctions | Muon\MuonSpecific
Python: DampedBessel.py (last modified: 2020-03-20)