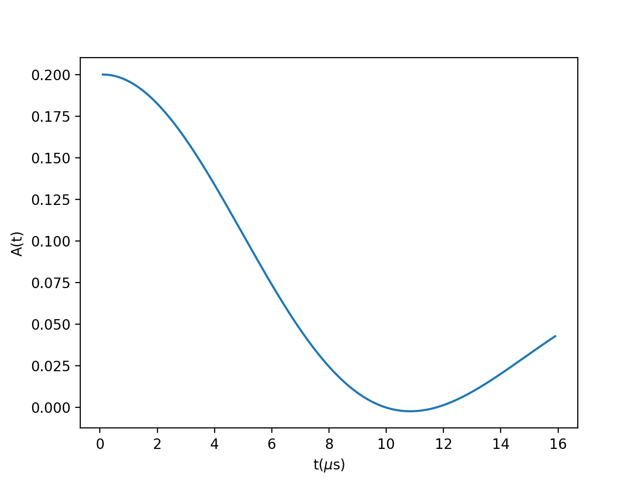
ZF signal from PCR ordered magnet

where,
,
,
is the amplitude,
(MHz) is the relaxation rate,
H0 (G) is the local magnetic field,
is the gyromagnetic ratio of muons,
and
(microsecs) is the time offset.
(Source code, png, hires.png, pdf)
| Name | Default | Description |
|---|---|---|
| A0 | 0.2 | Amplitude |
| Sigma | 0.1 | Relaxation rate |
| H0 | 3.0 | Local field |
| Toff | 0.1 | Time offset |
[1] F.L. Pratt, Physica B 289-290, 710 (2000).
Categories: FitFunctions | Muon\MuonSpecific
Python: PCRmagnet.py (last modified: 2020-03-20)