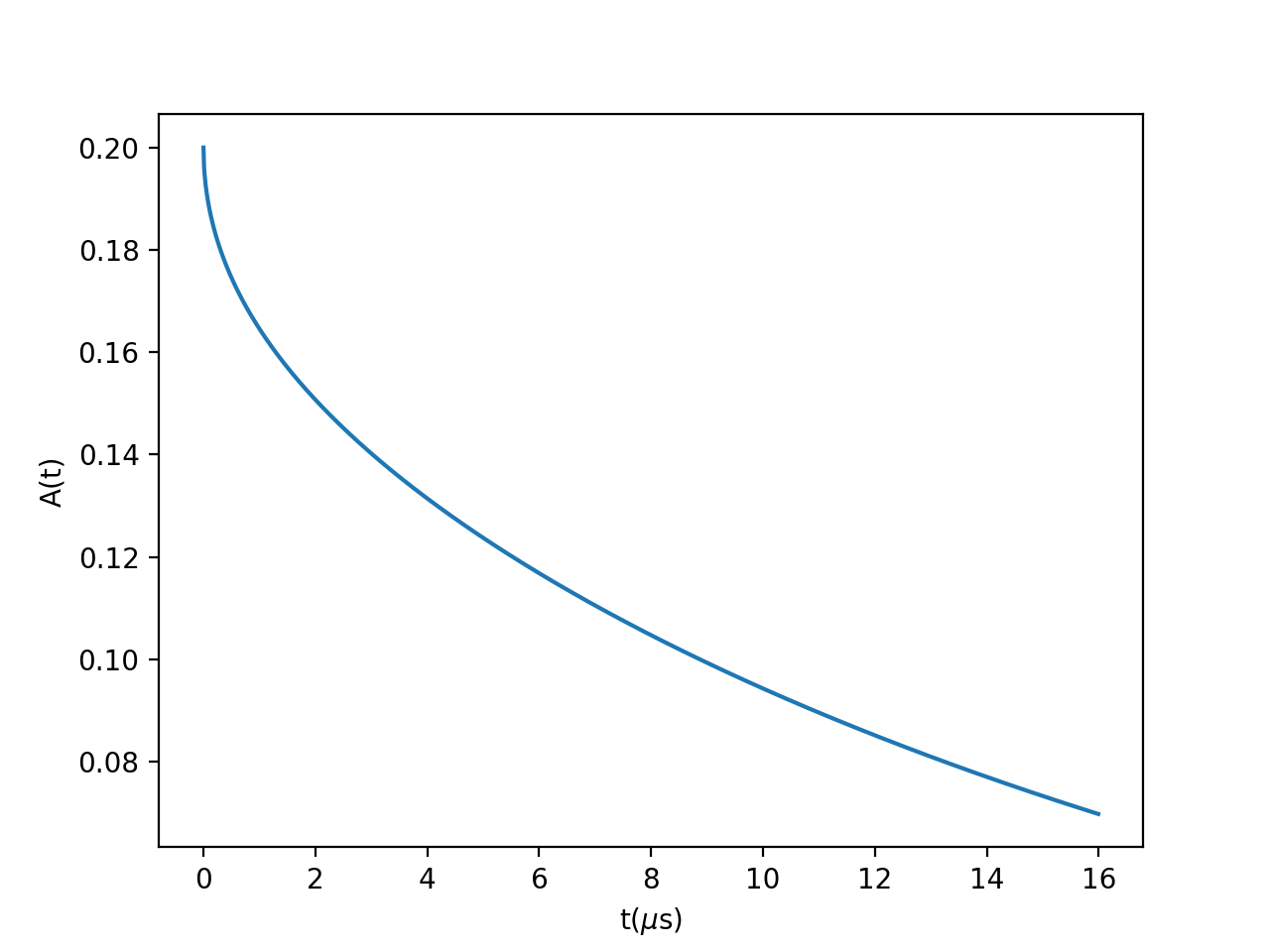
Fitting function for use by Muon scientists defined by:


where,
is the amplitude,
is the order parameter,
is the rate of Markovian modulation,
and
is the half-width half maximum of the local field Lorentzian Distribution.
Note that
and 
(Source code, png, hires.png, pdf)
| Name | Default | Description |
|---|---|---|
| A0 | 0.2 | Asymmetry |
| Width | 0.1 | Half-width half maximum of the local field Lorentzian Distribution |
| Nu | 1.0 | Rate of Markovian modulation |
| Q | 0.1 | Order Parameter |
[1] Y. Uemura et al., Phys. Rev. B 31 546 (1985).
Categories: FitFunctions | Muon\MuonSpecific
Python: SpinGlass.py (last modified: 2020-03-20)