5.1
  • Home
  • Download
  • Documentation
  • Contact Us

ISIS Powder Diffraction Scripts Workflow Diagrams¶

Table of Contents

  • Methods
    • create_vanadium
    • focus
  • Sub-Processes
    • Apply Absorption Corrections
    • Miscellaneous
    • Normalise By Current
    • Save Focused Banks
  • Instrument Specific
    • PEARL
      • Save Focused Banks - Focus Mode Handling

Methods¶

create_vanadium¶

../_images/ISISPowderCreateVanadium_wkflw.png

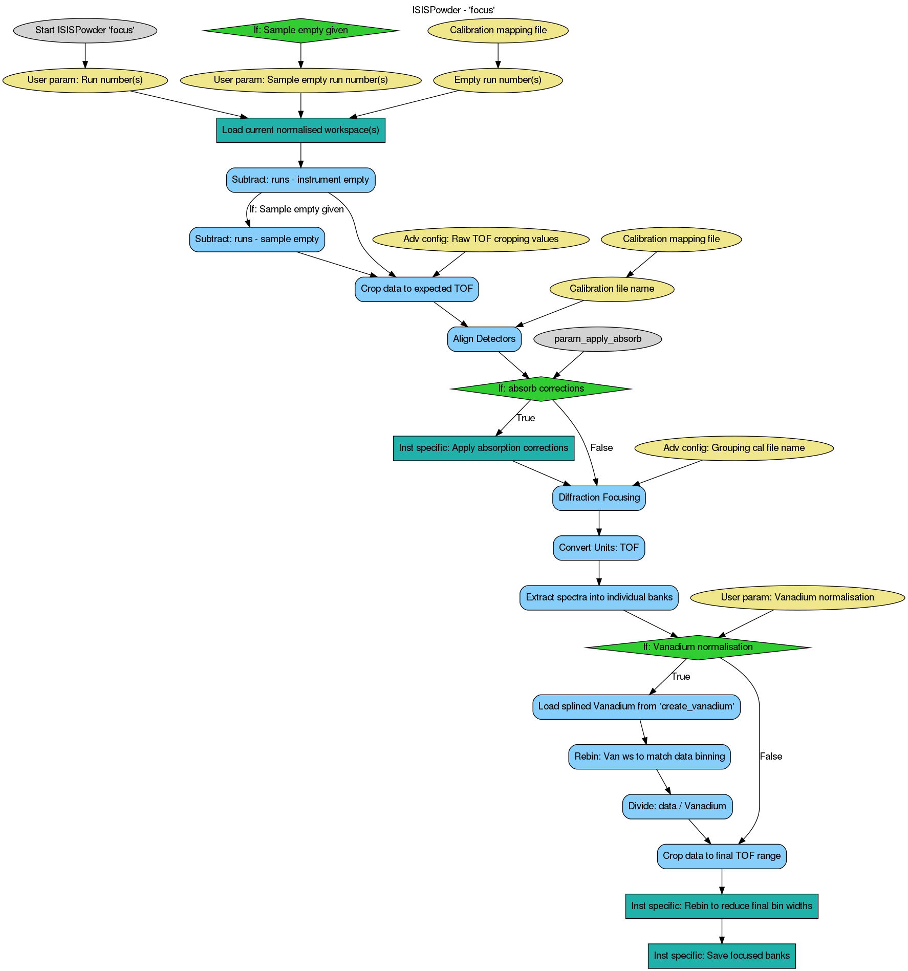
focus¶

../_images/ISISPowderFocus_wkflw.png

Sub-Processes¶

Apply Absorption Corrections¶

../_images/ISISPowderApplyAbsorbCorr_wkflw.png

Miscellaneous¶

../_images/ISISPowderGenericAlgs_wkflw.png

Normalise By Current¶

../_images/ISISPowderNormaliseWorkspace_wkflw.png

Save Focused Banks¶

../_images/ISISPowderSaveFocusedBanks_wkflw.png

Instrument Specific¶

PEARL¶

Save Focused Banks - Focus Mode Handling¶

../_images/ISISPowderSavePearlFmodes_wkflw.png

Category: Techniques

  • « ISIS Powder -...
  • ISIS Reflectometry »
  • Back to top

Last updated on 2020-10-23.