DeltaPDF3D v1¶
Summary¶
Calculates the 3D-deltaPDF from a HKL workspace
Properties¶
Name |
Direction |
Type |
Default |
Description |
|---|---|---|---|---|
InputWorkspace |
Input |
IMDHistoWorkspace |
Mandatory |
Input Workspace with HKL dimensions centered on zero. |
IntermediateWorkspace |
Output |
The resulting workspace after reflection removal and filters applied. What is the input of the FFT. |
||
OutputWorkspace |
Output |
Mandatory |
Output Workspace |
|
Method |
Input |
string |
KAREN |
Bragg peak removal method. Allowed values: [‘None’, ‘Punch and fill’, ‘KAREN’] |
WindowFunction |
Input |
string |
Blackman |
Apply a window function to the data. Allowed values: [‘None’, ‘Gaussian’, ‘Blackman’, ‘Tukey’, ‘Kaiser’] |
WindowParameter |
Input |
number |
0.5 |
Parameter for window function, depends on window type, see algorithm docs |
Shape |
Input |
string |
sphere |
Shape to punch out reflections. Allowed values: [‘sphere’, ‘cube’] |
Size |
Input |
dbl list |
0.2 |
Width of cube/diameter of sphere used to remove reflections, in (HKL) (one or three values) |
SpaceGroup |
Input |
string |
Space group for reflection removal, either full name or number. If empty all HKL’s will be removed. |
|
Convolution |
Input |
boolean |
True |
Apply convolution to fill in removed reflections |
ConvolutionWidth |
Input |
number |
2 |
Width of gaussian convolution in pixels |
CropSphere |
Input |
boolean |
False |
Limit min/max q values. Can help with edge effects. |
SphereMin |
Input |
dbl list |
Optional |
HKL values below which will be removed (one or three values) |
SphereMax |
Input |
dbl list |
Optional |
HKL values above which will be removed (one or three values) |
FillValue |
Input |
number |
Optional |
Value to replace with outside sphere |
KARENWidth |
Input |
number |
7 |
Size of filter window |
Description¶
Calculates the 3D-ΔPDF [1] from a HKL MDHistoWorkspace. This algorithm can remove the Bragg peaks by either the punch-and-fill method [2] or the KAREN algorithm.
This algorithm is still in development and features may be added, removed or changed. The scale of the resulting 3D-ΔPDF is, as yet, not scaled correctly, so while the magnitude is not correct the sign should be.
The input workspace must be a MDHistoWorkspace with dimensions ‘[H,0,0]’, ‘[0,K,0]’ and ‘[0,0,L]’, The dimensions must be centered on zero.
Peak removal¶
Two method are available to remove the Bragg peaks.
Punch-and-fill¶
The punch-and-fill method is described in [2]. Basically it will punch out a volume of reciprocal space of shape defined by the property Shape and Size. After punch-and-fill the removed Bragg peaks are filled back in by applying a Gaussian convolution.
The convolution option requires astropy to be installed as it uses astropy.convolution. The convolution can be very slow for large workspaces, it will attempt to use astropy.convolution.convolve_fft (which is fast but only works for small workspace) but will use astropy.convolution.convolve (which is slow) if the workspace is too large.
KAREN¶
The KAREN (K-space Algorithmic REconstructioN) method [3], is a more advanced approach that applies a filter over the data removing any points that are outliers in a moving window, with width set by the property KARENWidth. Outliers are defined as values more than 3 sigma away from the median. Sigma is estimated using 1.4826*MAD (median absolute deviation). Outliers are replaced with a value of median+2.2*MAD of window.
Window function¶
A window function can be applied to the volume that will produce a smooth transition to zero and you approach the edge of the data.
Currently implemented functions are Blackman (numpy.blackman(),
default), Gaussian (scipy.signal.windows.gaussian()), Tukey
(scipy.signal.windows.tukey()) and Kaiser (numpy.kaiser())
The WindowParameter allows you to define the Gaussian window sigma, the Tukey window alpha and the Kaiser window beta.
References¶
Usage - Punch-and-Fill¶
The example here is MDHistoWorkspace that corresponds to negative substitutional correlation in the [100] direction. If you just run it without any alterations to the workspace the 3D-ΔPDF will be dominated by the Bragg peaks and will just be a 3D-PDF instead.
DeltaPDF3D(InputWorkspace='DeltaPDF3D_MDH',OutputWorkspace='fft',
Method='None', WindowFunction='None')
print("The value at [1,0,0] is {:.4f}".format(mtd['fft'].signalAt(1866)))
print("The value at [0,1,0] is {:.4f}".format(mtd['fft'].signalAt(2226)))
The value at [1,0,0] is 4042.2047
The value at [0,1,0] is 5539.0284
The results 3D-ΔPDF workspace looks like
Starting workspace |
Resulting 3D-PDF |
Removing Reflections
To get a Δ-PDF you need to remove the Bragg peaks. If we now remove the reflections you will see that negative value at [±1,0,0].
The IntermediateWorkspace shows the changes to the input workspace.
DeltaPDF3D(InputWorkspace='DeltaPDF3D_MDH',OutputWorkspace='fft2',IntermediateWorkspace='int2',
Method='Punch and fill',Size=0.3,Convolution=False, WindowFunction='None')
print("The value at [1,0,0] is {:.4f}".format(mtd['fft2'].signalAt(1866)))
print("The value at [0,1,0] is {:.4f}".format(mtd['fft2'].signalAt(2226)))
The value at [1,0,0] is -754.4627
The value at [0,1,0] is 742.3611
Intermediate workspace after reflections removed |
Resulting 3D-ΔPDF |
Removing Reflections and crop to sphere
DeltaPDF3D(InputWorkspace='DeltaPDF3D_MDH',OutputWorkspace='fft3',IntermediateWorkspace='int3',
Method='Punch and fill',Size=0.3,CropSphere=True,SphereMax=3,Convolution=False, WindowFunction='None')
print("The value at [1,0,0] is {:.4f}".format(mtd['fft3'].signalAt(1866)))
print("The value at [0,1,0] is {:.4f}".format(mtd['fft3'].signalAt(2226)))
The value at [1,0,0] is -501.2694
The value at [0,1,0] is 493.9502
Intermediate workspace after reflections removed and crop to sphere |
Resulting 3D-ΔPDF |
Removing Reflections and crop to sphere with fill value The fill value should be about the background level
DeltaPDF3D(InputWorkspace='DeltaPDF3D_MDH',OutputWorkspace='fft3',IntermediateWorkspace='int3',
Method='Punch and fill',Size=0.3,CropSphere=True,SphereMax=3,Convolution=False, WindowFunction='None')
print("The value at [1,0,0] is {:.4f}".format(mtd['fft3'].signalAt(1866)))
print("The value at [0,1,0] is {:.4f}".format(mtd['fft3'].signalAt(2226)))
The value at [1,0,0] is -501.2694
The value at [0,1,0] is 493.9502
Intermediate workspace after reflections removed and crop to sphere |
Resulting 3D-ΔPDF |
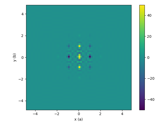
Applying convolution
DeltaPDF3D(InputWorkspace='DeltaPDF3D_MDH',OutputWorkspace='fft4',IntermediateWorkspace='int4',
Method='Punch and fill',Size=0.3,CropSphere=True,SphereMax=3,Convolution=True, WindowFunction='None')
print("The value at [1,0,0] is {:.4f}".format(mtd['fft4'].signalAt(1866)))
print("The value at [0,1,0] is {:.4f}".format(mtd['fft4'].signalAt(2226)))
The value at [1,0,0] is -47.1984
The value at [0,1,0] is 44.3406
Intermediate workspace after convolution is applied |
Resulting 3D-ΔPDF |
Usage - KAREN¶
DeltaPDF3D(InputWorkspace='DeltaPDF3D_MDH',OutputWorkspace='fft',IntermediateWorkspace='int',KARENWidth=3)
print("The value at [1,0,0] is {:.4f}".format(mtd['fft'].signalAt(1866)))
print("The value at [0,1,0] is {:.4f}".format(mtd['fft'].signalAt(2226)))
The value at [1,0,0] is -31.3149
The value at [0,1,0] is 31.3080
Intermediate workspace after KAREN and window function applied |
Resulting 3D-ΔPDF |
Categories: AlgorithmIndex | Diffraction\Utility
Source¶
Python: DeltaPDF3D.py











