Meier#

Description#

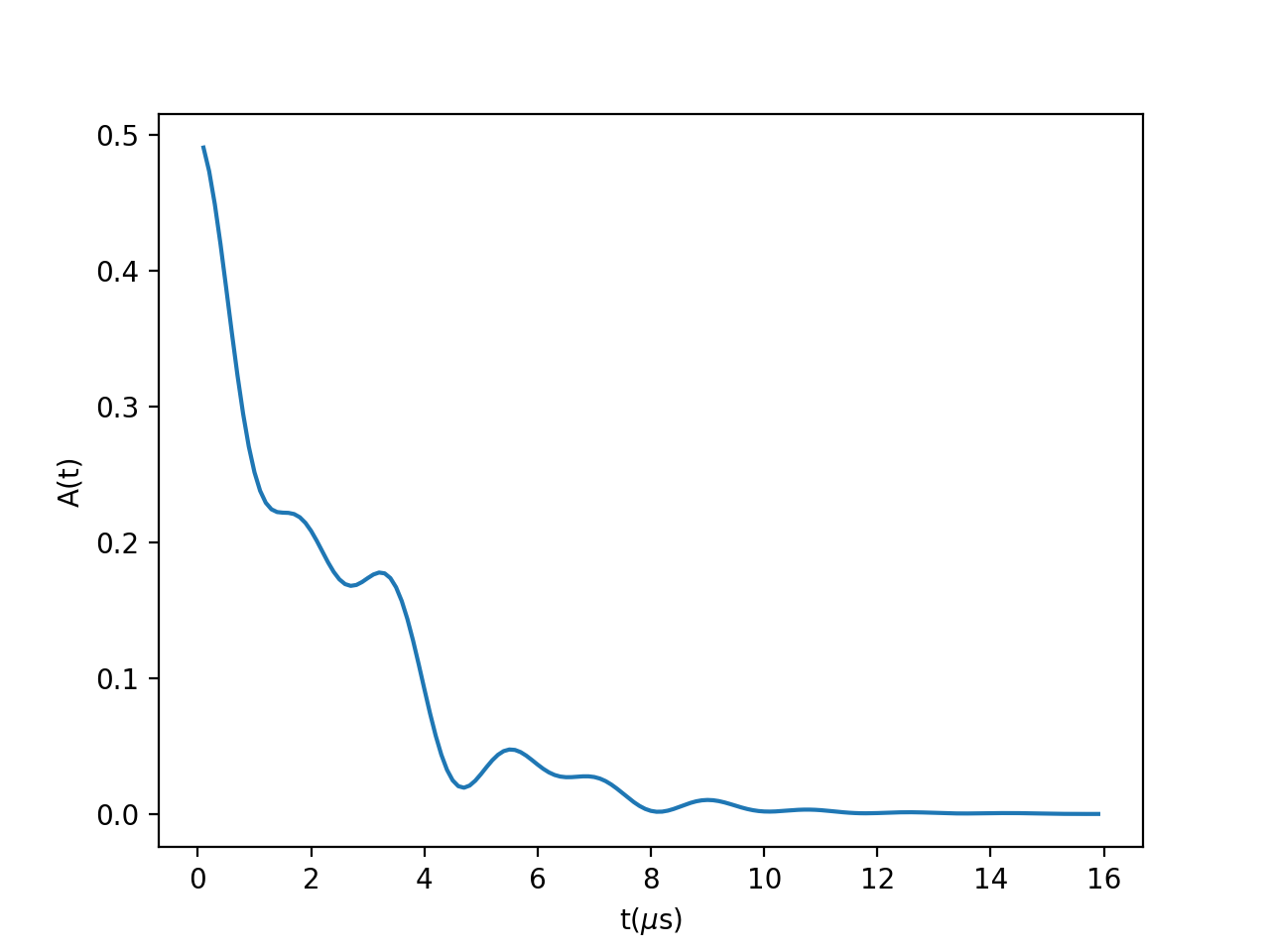
Time dependence of the polarization function for a static muon interacting with nuclear spin [1].

\[A(t)=\frac{A_0*G(t)*L(t)}{3}(2P_x+P_z)\]

where:

\[G(t) = e^{-0.5(\sigma t)^2},\]
\[L(t) = e^{-\Lambda t},\]
\[P_z(t) = \frac{1}{2J+1}\left\{1+\sum^J_{m=-J+1}[\cos^2(2\alpha_m)+\sin^2(2\alpha_m)\cos(\lambda^+_m-\lambda^-_m)t]\right\},\]
\[P_x(t) = \frac{1}{2J+1}\sum^J_{m=-J} \{ \cos^2\alpha_{m+1}\sin^2\alpha_m\cos(\lambda_{m+1}^+-\lambda_m^+)t +\cos^2\alpha_{m+1}\cos^2\alpha_m\cos(\lambda_{m+1}^+-\lambda_m^-)t +\sin^2\alpha_{m+1}\sin^2\alpha_m\cos(\lambda_{m+1}^--\lambda_m^+)t +\sin^2\alpha_{m+1}\cos^2\alpha_m\cos(\lambda_{m+1}^--\lambda_m^-)t\},\]
\[\lambda_m^\pm = \frac{1}{2}[\omega_Q(2m^2-2m+1)+\omega_D\pm W_m],\]
\[W_m = \{(\omega_D+\omega_Q)^2(2m-1)^2+\omega_D^2[J(J+1)-m(m-1)]\}^\frac{1}{2},\]
\[\tan(2\alpha_m)=\frac{\omega_D[J(J+1)-m(m-1)]^\frac{1}{2}}{(1-2m)(\omega_D+\omega_Q)},\]

\(A_0\) is the amplitude

\(\omega_D\) is the angular frequency due to dipolar coupling

\(\omega_Q\) is the angular frequency due to quadrupole interaction of the nuclear spin \(J\) due to a field gradient exerted by the presence of the muon

\(J\) is the total angular momentum quantum number

\(\sigma\) is the gaussian decay rate

\(\Lambda\) is the exponential decay rate

and \(m\) is the z-component of the total orbital quantum number.

(Source code, png, hires.png, pdf)

../../_images/Meier-1.png

Attributes (non-fitting parameters)#

Name

Type

Default

Description

Spin

References#

[1] P.H. Meier, HFI 17-19 427-434 (1984).

Properties (fitting parameters)#

Name

Default

Description

A0

0.5

Amplitude

FreqD

0.01

Angular Frequency due to dipolar coupling (MHz)

FreqQ

0.05

Angular Frequency due to quadrupole interaction of the nuclear spin (MHz) due to a field gradientexerted by the presence of the muon

Sigma

0.2

Gaussian decay rate

Lambda

0.1

Exponential decay rate

Categories: FitFunctions | Muon\MuonSpecific

Source#

C++ header: Meier.h

C++ source: Meier.cpp