CreateTransmissionWorkspace v1

../_images/CreateTransmissionWorkspace-v1_dlg.png

CreateTransmissionWorkspace dialog.

Summary

Creates a transmission run workspace in Wavelength from input TOF workspaces.

Properties

Name Direction Type Default Description
FirstTransmissionRun Input MatrixWorkspace Mandatory First transmission run, or the low wavelength transmision run if SecondTransmissionRun is also provided.
SecondTransmissionRun Input MatrixWorkspace   Second, high wavelength transmission run. Optional. Causes the InputWorkspace to be treated as the low wavelength transmission run.
Params Input dbl list   A comma separated list of first bin boundary, width, last bin boundary. These parameters are used for stitching together transmission runs. Values are in wavelength (angstroms). This input is only needed if a SecondTransmission run is provided.
StartOverlap Input number Optional Start wavelength for stitching transmission runs together
EndOverlap Input number Optional End wavelength (angstroms) for stitching transmission runs together
I0MonitorIndex Input number Optional I0 monitor workspace index
ProcessingInstructions Input string Mandatory Grouping pattern on workspace indexes to yield only the detectors of interest. See GroupDetectors for details.
WavelengthMin Input number Mandatory Wavelength minimum in angstroms
WavelengthMax Input number Mandatory Wavelength maximum in angstroms
MonitorBackgroundWavelengthMin Input number Optional Wavelength minimum for monitor background in angstroms.
MonitorBackgroundWavelengthMax Input number Optional Wavelength maximum for monitor background in angstroms.
MonitorIntegrationWavelengthMin Input number Optional Wavelength minimum for integration in angstroms.
MonitorIntegrationWavelengthMax Input number Optional Wavelength maximum for integration in angstroms.
OutputWorkspace Output MatrixWorkspace Mandatory Output Workspace IvsQ.

Description

Creates a transmission run workspace given one or two TOF workspaces. If two workspaces are provided, then the first workspace is considered a low wavelength transmission run, and the second workspace is considered a high wavelength transmission run.

Both input workspaces must have X-units of TOF. They are first converted to units of wavelength and then stitched together using Stitch1D v3.

A single output workspace is generated with X-units of Wavelength in angstroms.

In most cases you will want to use CreateTransmissionWorkspaceAuto v2, which is a facade over this algorithm that correctly configures the input properties for you.

../_images/CreateTransmissionWorkspace_HighLvl-v1_wkflw.png

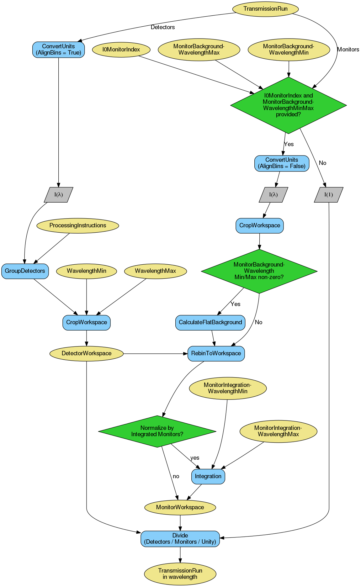
The diagram above illustrates the main steps in the algorithm. Below is a more detailed diagram describing how transmission workspaces are converted to units of wavelength and normalized by monitors.

../_images/CreateTransmissionWorkspace_ConvertToWavelength-v1_wkflw.png

Usage

Note

To run these usage examples please first download the usage data, and add these to your path. In MantidPlot this is done using Manage User Directories.

Example - Create a transmission run

trans = Load(Filename='INTER00013463.nxs')
transWS = CreateTransmissionWorkspace(
  FirstTransmissionRun = trans,
  I0MonitorIndex = 2,
  ProcessingInstructions = '3,4',
  WavelengthMin = 1,
  WavelengthMax = 17,
  MonitorBackgroundWavelengthMin = 15,
  MonitorBackgroundWavelengthMax = 17,
  MonitorIntegrationWavelengthMin = 4,
  MonitorIntegrationWavelengthMax = 10,
  Version=1)

print("The first four transWS Y values are:")
for i in range (4):
    print("{:.4f}".format(transWS.readY(0)[i]))

Output:

The first four transWS Y values are:
0.0255
0.0758
0.1322
0.1422

Example - Create a transmission run from two runs

trans1 = Load(Filename='INTER00013463.nxs')
trans2 = Load(Filename='INTER00013464.nxs')
transWS = CreateTransmissionWorkspace(
  FirstTransmissionRun = trans1,
  SecondTransmissionRun = trans2,
  Params = [1.5,0.02,17],
  StartOverlap = 10.0,
  EndOverlap = 12.0,
  I0MonitorIndex = 2,
  ProcessingInstructions = '3,4',
  WavelengthMin = 1,
  WavelengthMax = 17,
  MonitorBackgroundWavelengthMin = 15,
  MonitorBackgroundWavelengthMax = 17,
  MonitorIntegrationWavelengthMin = 4,
  MonitorIntegrationWavelengthMax = 10,
  Version=1)

print("The first four transWS Y values are:")
for i in range (4):
    print("{:.4f}".format(transWS.readY(0)[i]))

Output:

The first four transWS Y values are:
0.0572
0.0574
0.0584
0.0584

Categories: AlgorithmIndex | Reflectometry

Source

C++ source: CreateTransmissionWorkspace.cpp (last modified: 2019-06-04)

C++ header: CreateTransmissionWorkspace.h (last modified: 2018-10-05)