CreateTransmissionWorkspace v2

../_images/CreateTransmissionWorkspace-v2_dlg.png

CreateTransmissionWorkspace dialog.

Summary

Creates a transmission run workspace in wavelength from one or two input workspaces in TOF.

Properties

Name Direction Type Default Description
FirstTransmissionRun Input MatrixWorkspace Mandatory First transmission run. Corresponds to the low wavelength transmision run if a SecondTransmissionRun is also provided.
SecondTransmissionRun Input MatrixWorkspace   High wavelength transmission run. Optional. Causes the first transmission run to be treated as the low wavelength transmission run.
ProcessingInstructions Input string Mandatory Grouping pattern on spectrum numbers to yield only the detectors of interest. See GroupDetectors for details.
WavelengthMin Input number Mandatory Wavelength minimum in angstroms
WavelengthMax Input number Mandatory Wavelength maximum in angstroms
I0MonitorIndex Input number Optional I0 monitor workspace index
MonitorBackgroundWavelengthMin Input number Optional Wavelength minimum for monitor background subtraction in angstroms.
MonitorBackgroundWavelengthMax Input number Optional Wavelength maximum for monitor background subtraction in angstroms.
MonitorIntegrationWavelengthMin Input number Optional Wavelength minimum for integration in angstroms.
MonitorIntegrationWavelengthMax Input number Optional Wavelength maximum for integration in angstroms.
NormalizeByIntegratedMonitors Input boolean True Normalize by dividing by the integrated monitors.
Params Input dbl list   A comma separated list of first bin boundary, width, last bin boundary. These parameters are used for stitching together transmission runs. Values are in wavelength (angstroms). This input is only needed if a SecondTransmission run is provided.
StartOverlap Input number Optional Start wavelength for stitching transmission runs together. Only used if a second transmission run is provided.
EndOverlap Input number Optional End wavelength (angstroms) for stitching transmission runs together. Only used if a second transmission run is provided.
ScaleRHSWorkspace Input boolean True Scale the right-hand-side or left-hand-side workspace. Only used if a second transmission run is provided.
Debug Input boolean False Whether to enable the output of extra workspaces.
OutputWorkspace Output MatrixWorkspace   Output workspace in wavelength.

Description

Creates a transmission run workspace given one or two TOF workspaces. If two workspaces are provided, then the first workspace is considered a low wavelength transmission run, and the second workspace is considered a high wavelength transmission run.

Both input workspaces must have X-units of TOF. They are first converted to units of wavelength and then stitched together using Stitch1D v3, Params, StartOverlap and EndOverlap. A single output workspace is generated with X-units of wavelength in angstroms.

../_images/CreateTransmissionWorkspace_HighLvl-v2_wkflw.png

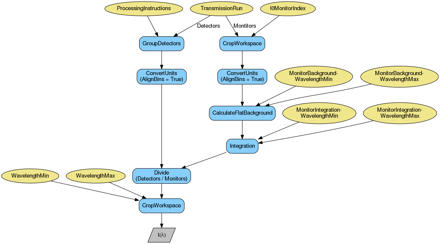
The diagram above illustrates the main steps in the algorithm. Below is a more detailed diagram describing how transmission workspaces are converted to units of wavelength and normalized by monitors. First, detectors and monitors are extracted from the input workspace using GroupDetectors v2 and CropWorkspace v1 respectively, using ProcessingInstructions in the first case and I0MonitorIndex in the second case. Then, each of the resulting workspaces is converted to wavelength (note that AlignBins is set to True for this), detectors are normalized by monitors, and the resulting workspace is cropped in wavelength according to WavelengthMin and WavelengthMax, which are both mandatory parameters. Note that the normalization by monitors is optional, and only takes place if I0MonitorIndex, MonitorBackgroundWavelengthMin and MonitorBackgroundWavelengthMax are provided. In this case, the monitor of interest will be extracted from the input workspace, converted to wavelength, and its background will be subtracted according to MonitorBackgroundWavelengthMin and MonitorBackgroundWavelengthMax. If MonitorIntegrationWavelengthMin and MonitorIntegrationWavelengthMax are provided, monitors will be integrated according to that range. If monitors are not integrated, there is an addition step in which detectors will be rebinned to monitors using RebinToWorkspace v1, to ensure that the normalization can be performed. Below is a summary of the main steps in the algorithm. For the sake of clarity, all possible steps are illustrated, even if some of them are optional.

../_images/CreateTransmissionWorkspace_ConvertToWavelength-v2_wkflw.png

Previous Versions

This is version 2 of the algorithm. For version 1, please see here.

Usage

Note

To run these usage examples please first download the usage data, and add these to your path. In MantidPlot this is done using Manage User Directories.

Example - Create a transmission run

trans = Load(Filename='INTER00013463.nxs')
transWS = CreateTransmissionWorkspace(FirstTransmissionRun = trans,
                                      I0MonitorIndex = 2,
                                      ProcessingInstructions = '4,5',
                                      WavelengthMin = 1,
                                      WavelengthMax = 17,
                                      MonitorBackgroundWavelengthMin = 15,
                                      MonitorBackgroundWavelengthMax = 17,
                                      MonitorIntegrationWavelengthMin = 4,
                                      MonitorIntegrationWavelengthMax = 10)

print("The first four transWS Y values are:")
for i in range (4):
    print("{:.4f}".format(transWS.readY(0)[i]))

Output:

The first four transWS Y values are:
0.0052
0.0065
0.0088
0.0123

Example - Create a transmission run from two runs

trans1 = Load(Filename='INTER00013463.nxs')
trans2 = Load(Filename='INTER00013464.nxs')
transWS = CreateTransmissionWorkspace(FirstTransmissionRun = trans1,
                                      SecondTransmissionRun = trans2,
                                      Params = [1.5,0.02,17],
                                      StartOverlap = 10.0,
                                      EndOverlap = 12.0,
                                      I0MonitorIndex = 2,
                                      ProcessingInstructions = '4,5',
                                      WavelengthMin = 1,
                                      WavelengthMax = 17,
                                      MonitorBackgroundWavelengthMin = 15,
                                      MonitorBackgroundWavelengthMax = 17,
                                      MonitorIntegrationWavelengthMin = 4,
                                      MonitorIntegrationWavelengthMax = 10)

print("The first four transWS Y values are:")
for i in range (4):
    print("{:.4f}".format(transWS.readY(0)[i]))

Output:

The first four transWS Y values are:
0.0563
0.0561
0.0570
0.0578

Categories: AlgorithmIndex | Reflectometry

Source

C++ source: CreateTransmissionWorkspace2.cpp (last modified: 2019-06-04)

C++ header: CreateTransmissionWorkspace2.h (last modified: 2018-10-05)