TimeSlice v1

../_images/TimeSlice-v1_dlg.png

TimeSlice dialog.

Summary

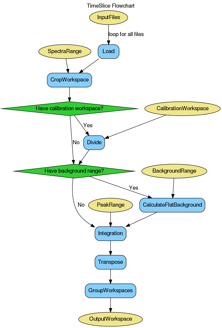
Performa an integration on a raw file over a specified time of flight range

Properties

Name Direction Type Default Description
InputFiles Input str list   Comma separated list of input files
CalibrationWorkspace Input Workspace   Calibration workspace
SpectraRange Input long list   Range of spectra to use
PeakRange Input dbl list   Peak range in time of flight
BackgroundRange Input dbl list   Background range in time of flight
OutputNameSuffix Input string _slice Suffix to append to raw file name for name of output workspace
OutputWorkspace Output WorkspaceGroup Mandatory Name of workspace group to group result workspaces into

Description

Used to perform integration over a given time of flight data from an indirect inelastic geometry instrument.

The peak range will be integrated to give the result over the given spectra range, the output workspace will contain the result of the integration against the spectrum number.

Optionally a calibration workspace can be provided which will be applied to the raw data before the integration is performed.

A background range can also be provided which will first calculate and subtract a flat background from the raw data before the integration is performed.

Usage

Note

To run these usage examples please first download the usage data, and add these to your path. In Mantid this is done using Manage User Directories.

Example - Running TimeSlice

time_slice_results = TimeSlice(InputFiles=['IRS26173.raw'],
                               SpectraRange=[3, 53],
                               PeakRange=[62500, 65000])

print(time_slice_results.getNames())

Output:

['iris26173_slice']

Categories: AlgorithmIndex | Inelastic\Utility

Source

Python: TimeSlice.py (last modified: 2018-10-05)