TotScatCalculateSelfScattering v1

../_images/TotScatCalculateSelfScattering-v1_dlg.png

TotScatCalculateSelfScattering dialog.

Summary

Calculates the self scattering correction factor for total scattering data.

Properties

Name Direction Type Default Description
InputWorkspace Input Workspace Mandatory Raw workspace.
OutputWorkspace Output Workspace Mandatory Focused corrected workspace.
CalFileName Input string Mandatory File path for the instrument calibration file.
SampleGeometry Input Dictionary dict() Geometry of the sample material.
SampleMaterial Input Dictionary dict() Chemical formula for the sample material.

Description

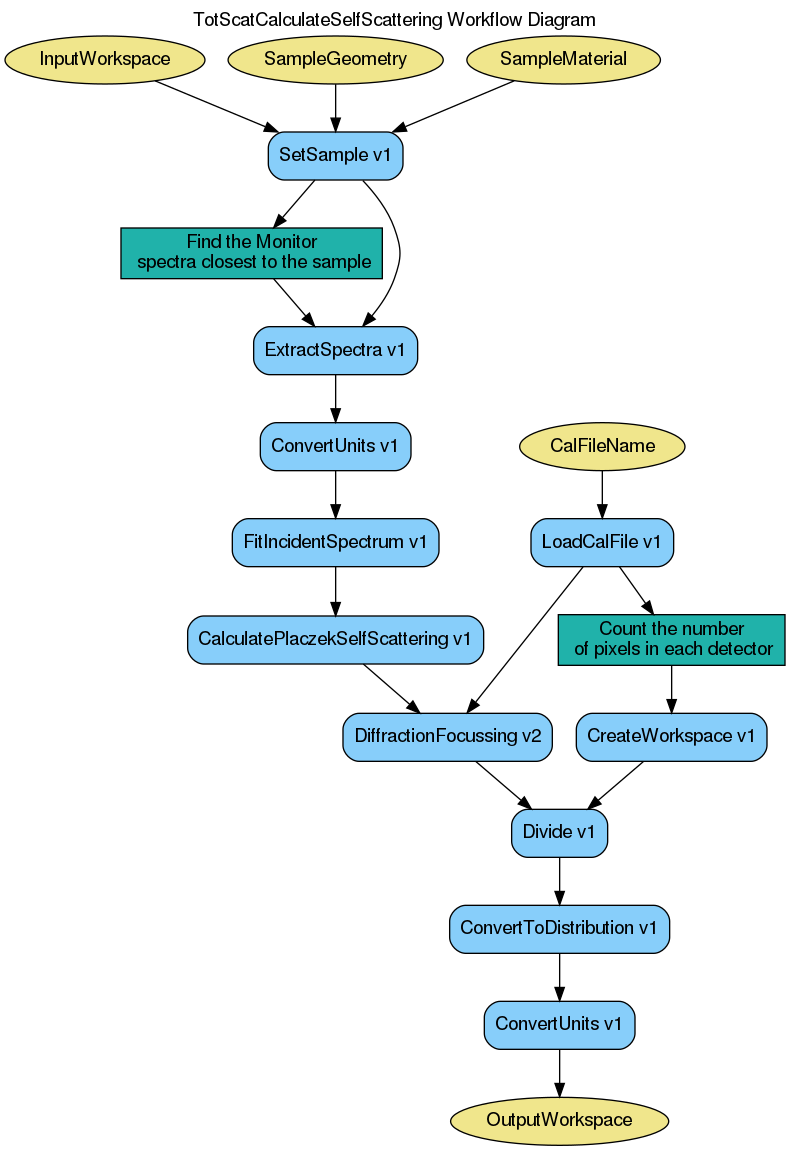
This is a workflow algorithm that calculates the placzek self scattering factor focused into detector banks. This is done by executing several sub-algorithms as listed below.

  1. SetSample v1 Sets sample data for the run that is to be corrected to the raw workspace.
  2. ExtractSpectra v1 Extracts the monitor spectrum closest to the sample (incident spectrum).
  3. ConvertUnits v1 Converts incident spectrum to wavelength.
  4. FitIncidentSpectrum v1 Fit a curve to the incident spectrum.
  5. CalculatePlaczekSelfScattering v1 Calculate the Placzek self scattering factor for each pixel.
  6. LoadCalFile v1 Loads the detector calibration.
  7. DiffractionFocussing v2 Focus the Placzek self scattering factor into detector banks.
  8. CreateWorkspace v1 Create a workspace containing the number of pixels in each detector bank.
  9. Divide v1 Normalize the Placzek correction by pixel number in bank
  10. ConvertToDistribution v1 Change the workspace into a format that can be subtracted.
  11. ConvertUnits v1 Converts correction into MomentumTransfer.