CompositePCRmagnet#

Description#

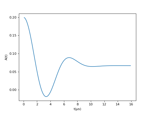
ZF KuboToyabe when B = 0. A damped cosine precession when \(B_int>0\) .

When B = 0,

\[A(t)= A_0\left(\frac{1}{3}+\frac{2}{3}\cos(g_\mu B_0t)e^{-\sigma^2 t^2+\frac{2}{5}\Delta^2 t^2}\right) .\]

When \(B > 0\) ,

\[A(t) = A_0\left(\frac13+\frac23(1-(\Delta t)^2)e^{-(\Delta t)^2/2}\right)\]

where,

\(A_0\) is the amplitude,

\(\sigma\) (MHz) is the gaussian relaxation rate,

\(B_0\) (G) is the gaussian relaxation rate,

and \(\Delta\) is the relaxation rate of the extra term when \(B>0\) .

(Source code, png, hires.png, pdf)

../../_images/CompositePCRmagnet-1.png

Properties (fitting parameters)#

Name

Default

Description

A0

0.2

Amplitude

KTdelta

0.1

KT Relaxation rate

B0

10.0

Local Magnetic Field (G)

Gauss

0.2

Gaussian relaxation rate

References#

[1] F.L. Pratt, Physica B 289-290, 710 (2000).

Categories: FitFunctions | Muon\MuonSpecific

Source#

Python: CompositePCRmagnet.py