RFresonance#

Description#

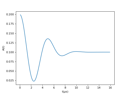
General off resonance case of an applied RF field.

\[A(t)= A_0\{1+\left(\cos(\gamma_\mu Bt)e^{-{\Delta t}^2-1}-1\right)\frac{B^2}{B_\text{eff}^2}\}\]

with

\[B_\text{eff} = \sqrt{B^2 + (B - B_0)^2}\]

,where,

\(A_0\) is the amplitude,

\(B\) (G) is applied B field,

\(B_0\) (G) is the central B field of the resonance,

and \(\Delta\) (MHz) is the decay rate.

(Source code, png, hires.png, pdf)

../../_images/RFresonance-1.png

Properties (fitting parameters)#

Name

Default

Description

A0

0.2

Boffset

10.0

Relaxation rate (G)

B1

10.0

Fluctuation (G)

B1GauWidth

0.2

Width of resonance (MHz)

References#

[1] S.R. Kreitzman, Hyperfine Interactions 65 1058 (1990).

Categories: FitFunctions | Muon\MuonSpecific

Source#

Python: RFresonance.py