PCRmagRedfield#

Description#

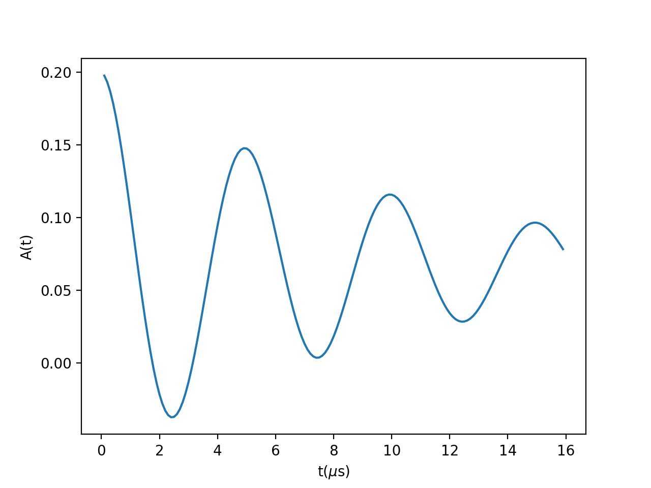
ZF signal from PCR ordered magnet with Redfield Fluctuations.

\[\begin{split}A(t)= \begin{cases} A_0\left(\frac13+\frac23e^{-\frac{\Delta^4}{q}t}\cos{\omega t}\right), & q\geq 0 \\ A_0\left(\frac13+\frac23\cos{\omega t}\right), & \text{otherwise} \end{cases}\end{split}\]

where,

\(q=\nu(\nu^2+\Delta^2)\) ,

\(\omega = 2\pi\Delta\) ,

\(A_0\) is the amplitude,

\(\lambda\) (MHz) is the relaxation rate,

and \(\Delta\) is the precession frequency.

(Source code, png, hires.png, pdf)

../../_images/PCRmagRedfield-1.png

Properties (fitting parameters)#

Name

Default

Description

A0

0.2

Amplitude

Delta

0.2

Nu

0.2

References#

[1] F.L. Pratt, Physica B 289-290, 710 (2000).

Categories: FitFunctions | Muon\MuonSpecific

Source#

Python: PCRmagRedfield.py