GaussBessel#

Description#

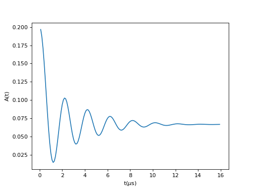
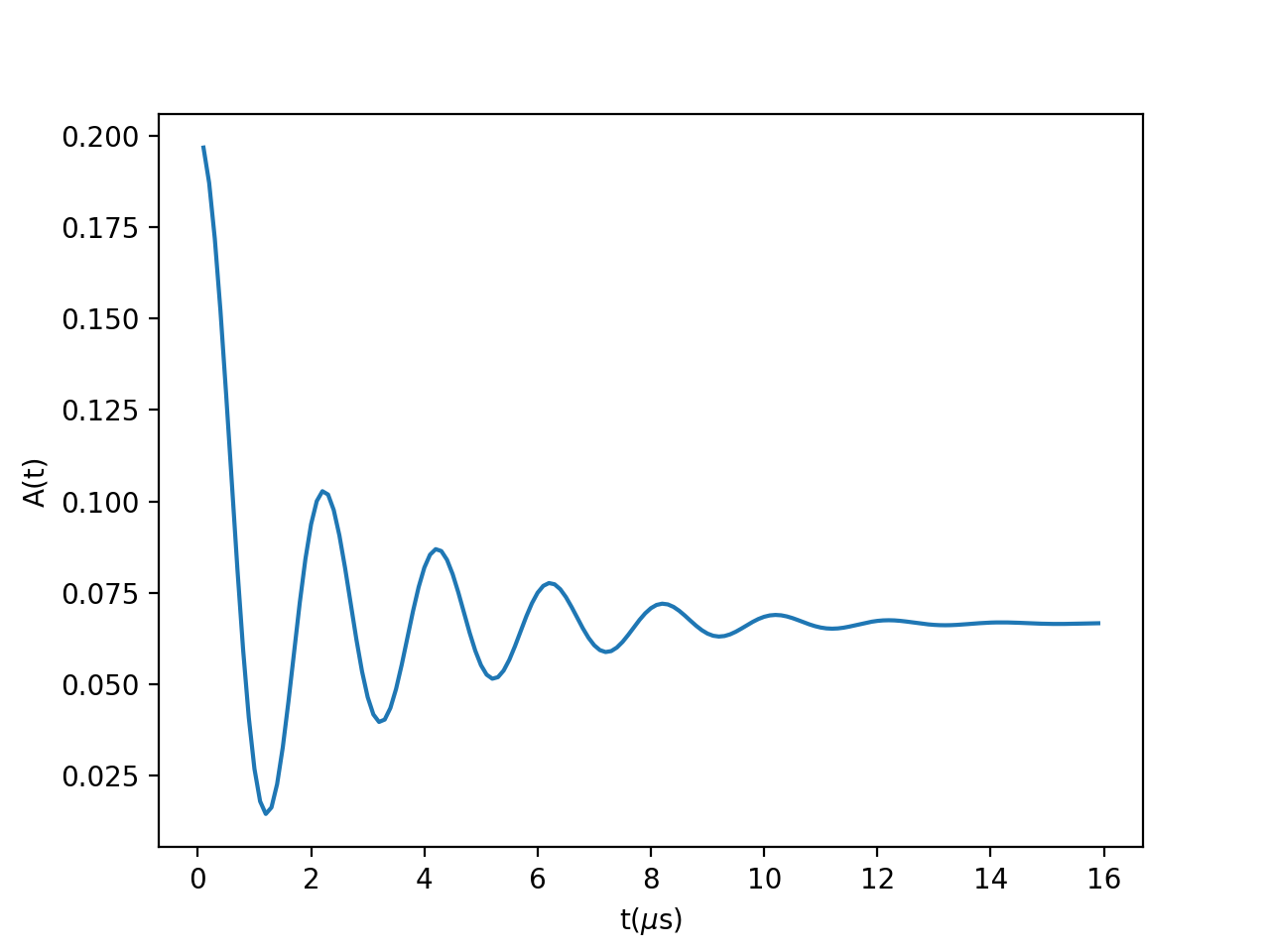
Bessel function oscillation with Gaussian damp \(\frac{1}{3}\) component. Example: Spin Density Wave.

\[A(t) = A_0\left(\frac{1}{3}+\frac{2}{3}J_0(\omega t + \phi)e^{-\frac{(\sigma t)^2}{2}}\right)\]

where,

\(N_O\) is the count at \(t=0\) ,

\(\sigma\) (MHz) is the Gaussian relaxation rate,

\(\omega = 2\pi \nu\) is the oscillating frequency,

\(\nu\) (MHz) is the oscillation frequency,

and \(\phi\) is the phase.

(Source code, png, hires.png, pdf)

../../_images/GaussBessel-1.png

Properties (fitting parameters)#

Name

Default

Description

A0

0.2

Amplitude

Freq

0.5

ZF Frequency (MHz)

Sigma

0.2

Gaussian relaxation for oscillatory component

Phi

0.0

Phase (rad)

References#

[1] F.L. Pratt, Physica B 289-290, 710 (2000).

Categories: FitFunctions | Muon\MuonSpecific

Source#

Python: GaussBessel.py