ZFprotonDipole#

Description#

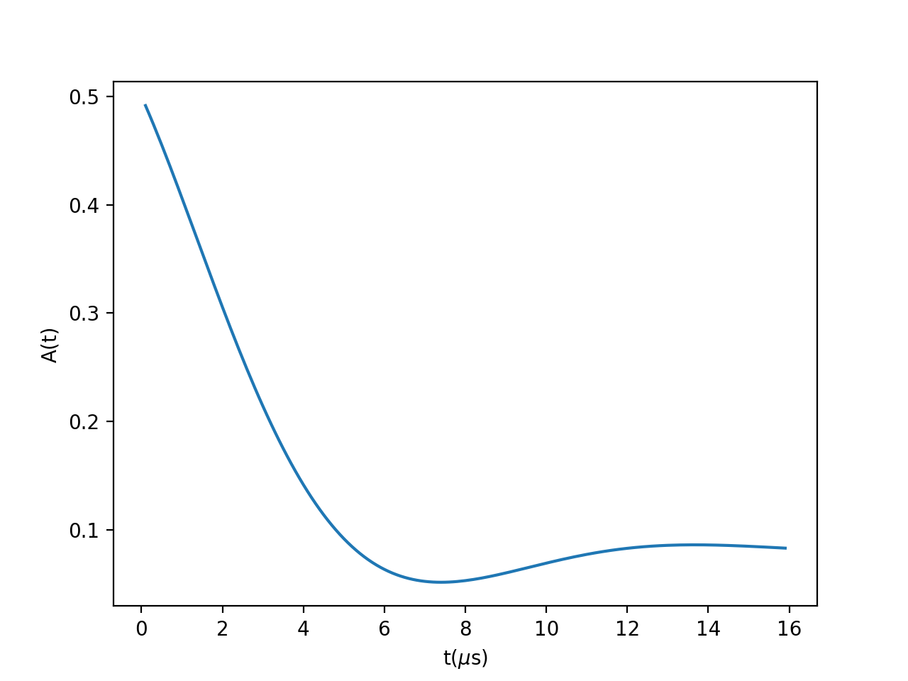
ZF PCR signal from interaction with a single dipole.

\[A(t)=\frac{A_0}{6}\left(1+e^{-\lambda t}\left(\cos(g_\mu B_\text{D} t)+ 2\cos(\frac{3}{2}g_\mu B_\text{D} t)+2\cos(\frac{1}{2}g_\mu B_\text{D} t)\right)\right)\]
\[\begin{split}B_\text{D}= \begin{cases} \frac{2\mu_p\mu_n}{r^3}, & r > 0 \\ 0 , & r = 0 \end{cases}\end{split}\]

where,

\(A_0\) is the amplitude,

\(\lambda\) (MHz) is the relaxation rate,

\(B_\text{D}\) (G) is the dipolar field,

\(r\) (Armstrong) is the radius,

\(\mu_p\) is the proton moment,

and \(\mu_n\) is the proton moment.

(Source code, png, hires.png, pdf)

../../_images/ZFprotonDipole-1.png

Properties (fitting parameters)#

Name

Default

Description

A0

0.5

Radius

2.0

Radius (Angstrom)

LambdaTrans

0.2

Lambda-Trans (MHz)

References#

[1] F.L. Pratt, Physica B 289-290, 710 (2000).

Categories: FitFunctions | Muon\MuonSpecific

Source#

Python: ZFprotonDipole.py